Report Overview
Visitedpublic
2025-11-20 21:22:45
Tags
Submit Tags
URL
www.brewtruewest.com/
Finishing URL
www.brewtruewest.com/
IP / ASN

199.232.173.75
Title
True West Brewery | Brewpub in Acton, MA
Detections
urlquery
0
Network Intrusion Detection
0
Threat Detection Systems
1
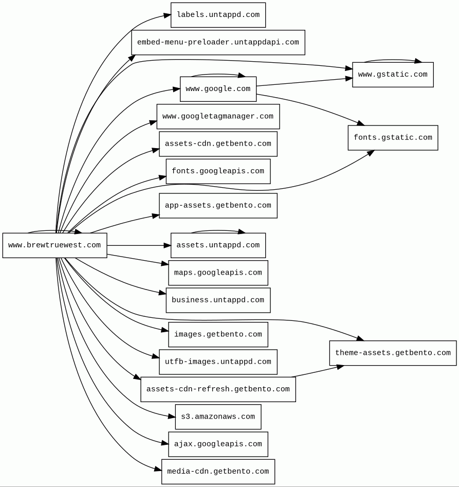
Host Summary
| Host | Rank | Registered | First Seen | Last Seen | Sent | Received | IP | Fingerprints |
|---|---|---|---|---|---|---|---|---|
business.untappd.com | 525686 | 2010-05-18 | 2016-05-11 | 2025-11-05 | 444 B | 66 kB | ![]() 104.20.44.111 | |
ajax.googleapis.com | 3691 | 2005-01-25 | 2012-05-22 | 2025-11-16 | 448 B | 14 kB | ![]() 142.250.74.10 | |
utfb-images.untappd.com | 1458203 | 2010-05-18 | 2018-06-18 | 2025-11-05 | 1.6 kB | 16 kB | ![]() 104.20.44.111 | |
www.brewtruewest.com | unknown | 2015-03-30 | 2025-11-20 | 2025-11-20 | 2.2 kB | 82 kB | ![]() 151.101.1.75 | |
www.google.com | 22 | 1997-09-15 | 2015-05-10 | 2025-11-16 | 1.9 kB | 84 kB | ![]() 142.250.74.36 | |
assets.untappd.com | 640517 | 2010-05-18 | 2022-07-14 | 2025-11-05 | 2.3 kB | 216 kB | ![]() 104.20.44.111 | |
www.gstatic.com | 146047 | 2008-02-11 | 2012-05-29 | 2025-11-16 | 2.4 kB | 2.6 MB | ![]() 172.217.21.163 | |
s3.amazonaws.com | 1245 | 2005-08-18 | 2020-05-13 | 2025-11-17 | 467 B | 1.2 kB | ![]() 52.216.208.16 | |
assets-cdn-refresh.getbento.com | 335643 | 2012-05-13 | 2019-02-23 | 2025-11-19 | 515 B | 183 kB | ![]() 151.101.193.91 | |
assets-cdn.getbento.com | 345149 | 2012-05-13 | 2015-06-05 | 2025-11-18 | 458 B | 72 kB | ![]() 151.101.193.91 | |
fonts.gstatic.com | unknown | 2008-02-11 | 2014-04-02 | 2025-11-16 | 10 kB | 454 kB | ![]() 216.58.207.227 | |
media-cdn.getbento.com | 338867 | 2012-05-13 | 2015-01-29 | 2025-11-19 | 518 B | 23 kB | ![]() 151.101.193.91 | |
www.googletagmanager.com | 283 | 2011-11-11 | 2012-10-04 | 2025-11-16 | 441 B | 432 kB | ![]() 142.250.74.136 | |
fonts.googleapis.com | 313 | 2005-01-25 | 2012-05-23 | 2025-11-16 | 571 B | 28 kB | ![]() 142.251.38.106 | |
theme-assets.getbento.com | 271734 | 2012-05-13 | 2017-09-22 | 2025-11-20 | 2.5 kB | 2.0 MB | ![]() 151.101.193.91 | |
app-assets.getbento.com | 284419 | 2012-05-13 | 2019-08-20 | 2025-11-19 | 1.8 kB | 744 kB | ![]() 151.101.193.91 | |
embed-menu-preloader.untappdapi.com | 1481107 | 2012-06-15 | 2017-01-23 | 2025-11-05 | 456 B | 1.3 kB | ![]() 104.21.34.227 | |
images.getbento.com | 243194 | 2012-05-13 | 2015-10-06 | 2025-11-19 | 11 kB | 807 kB | ![]() 151.101.194.208 | |
labels.untappd.com | 883808 | 2010-05-18 | 2018-09-07 | 2025-11-05 | 5.7 kB | 187 kB | ![]() 104.20.44.111 | |
maps.googleapis.com 1 alert(s) on this Host | 3442 | 2005-01-25 | 2012-05-22 | 2025-11-16 | 1.9 kB | 1.1 MB | ![]() 142.250.74.10 |
Cloudflare (CDN)
Cloudflare is a web-infrastructure and website-security company, providing content-delivery-network services, DDoS mitigation, Internet security, and distributed domain-name-server services.Nginx (Web servers, Reverse proxies)
Nginx is a web server that can also be used as a reverse proxy, load balancer, mail proxy and HTTP cache.Google Hosted Libraries (CDN)
Google Hosted Libraries is a stable, reliable, high-speed, globally available content distribution network for the most popular, open-source JavaScript libraries.Bentobox (CMS, Reservations & delivery)
Bentobox is a restaurant website platform that handles menus, reservations, gift cards and more.Google Font API (Font scripts)
Google Font API is a web service that supports open-source font files that can be used on your web designs.reCAPTCHA (Security)
reCAPTCHA is a free service from Google that helps protect websites from spam and abuse.Varnish (Caching)
Varnish is a reverse caching proxy.Amazon CloudFront (CDN)
Amazon CloudFront is a fast content delivery network (CDN) service that securely delivers data, videos, applications, and APIs to customers globally with low latency, high transfer speeds.Amazon Web Services (PaaS)
Amazon Web Services (AWS) is a comprehensive cloud services platform offering compute power, database storage, content delivery and other functionality.Amazon S3 (CDN)
Amazon S3 or Amazon Simple Storage Service is a service offered by Amazon Web Services (AWS) that provides object storage through a web service interface.Related reports
Threat Detection Systems
| Detection System | Indicator | Verdict | Alert |
|---|---|---|---|
| Private YARA rules | maps.googleapis.com/maps-api-v3/api/js/63/1b/common.js | audit | Hunting_JS_WebAssembly |
JavaScript (31)
No JavaScripts
HTTP Transactions (91)
| URL | IP | Response | Size |
|---|

