Report Overview
Visitedpublic
2025-06-27 16:42:52
Tags
Submit Tags
URL
abxxx.com/
Finishing URL
abxxx.com/
IP / ASN

91.227.144.63
Title
HD Porn Videos - Free Sex Movies XXX, Fresh & Legal Tube
Detections
urlquery
0
Network Intrusion Detection
0
Threat Detection Systems
0
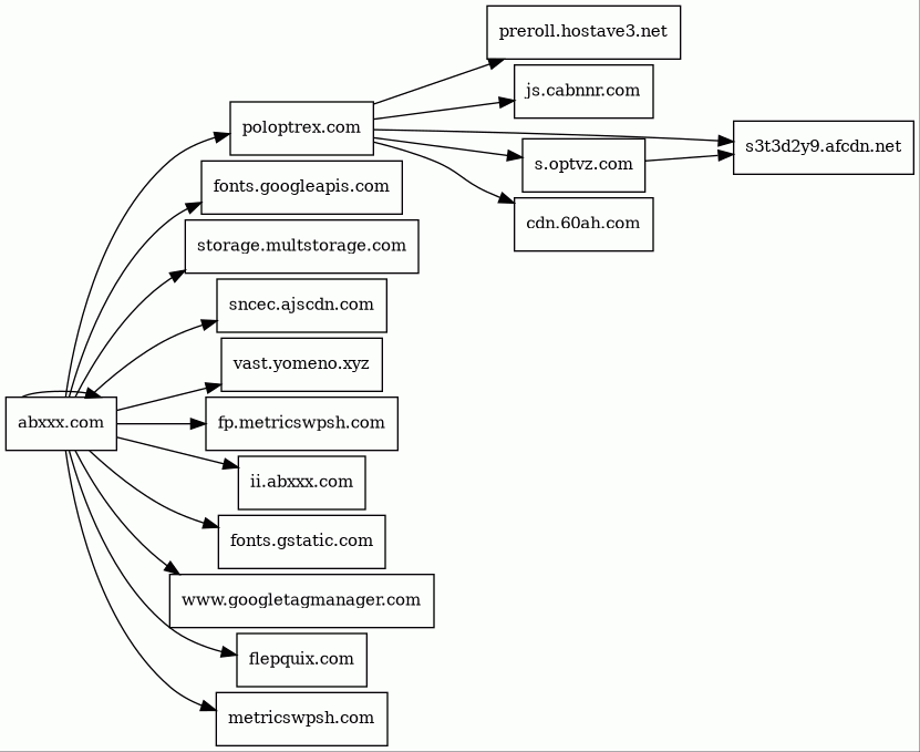
Host Summary
| Host | Rank | Registered | First Seen | Last Seen | Sent | Received | IP | Fingerprints |
|---|---|---|---|---|---|---|---|---|
js.cabnnr.com | 37463 | 2021-08-30 | 2021-08-30 | 2025-06-22 | 1.7 kB | 3.1 kB | ![]() 45.133.44.53 | |
s3t3d2y9.afcdn.net | unknown | 2022-06-27 | 2025-05-07 | 2025-06-27 | 2.3 kB | 530 kB | ![]() 95.173.205.14 | |
fp.metricswpsh.com | unknown | 2021-10-29 | 2022-04-22 | 2025-06-26 | 1.0 kB | 810 B | ![]() 157.90.84.242 | |
fonts.gstatic.com | unknown | 2008-02-11 | 2014-04-02 | 2025-06-25 | 549 B | 49 kB | ![]() 142.250.74.35 | |
preroll.hostave3.net | 96311 | 2005-09-05 | 2018-02-22 | 2025-06-21 | 1.8 kB | 3.2 kB | ![]() 188.114.97.1 | |
ii.abxxx.com | unknown | 2003-10-08 | 2024-02-06 | 2025-06-25 | 8.0 kB | 302 kB | ![]() 45.133.44.25 | |
flepquix.com | unknown | 2025-03-10 | 2025-03-24 | 2025-06-21 | 1.9 kB | 1.3 kB | ![]() 195.201.208.168 | |
www.googletagmanager.com | 75 | 2011-11-11 | 2012-10-04 | 2025-06-25 | 1.0 kB | 675 kB | ![]() 142.250.178.40 | |
vast.yomeno.xyz | 44241 | 2019-09-18 | 2019-12-12 | 2025-06-24 | 1.0 kB | 669 B | ![]() 91.216.220.30 | |
cdn.60ah.com | unknown | 2023-01-18 | 2023-05-16 | 2025-06-23 | 428 B | 2.1 kB | ![]() 45.133.44.24 | |
s.optvz.com | unknown | 2020-03-25 | 2024-10-14 | 2025-06-27 | 6.4 kB | 530 kB | ![]() 95.211.229.245 | |
storage.multstorage.com | unknown | 2023-09-22 | 2023-09-22 | 2025-06-20 | 533 B | 1.5 kB | ![]() 172.67.174.51 | |
sncec.ajscdn.com | unknown | 2024-04-01 | 2025-06-04 | 2025-06-04 | 439 B | 851 B | ![]() 188.114.96.1 | |
metricswpsh.com | unknown | 2021-10-29 | 2021-11-02 | 2025-06-23 | 819 B | 322 B | ![]() 88.198.204.166 | |
abxxx.com | unknown | 2003-10-08 | 2014-03-07 | 2025-06-25 | 8.0 kB | 1.7 MB | ![]() 91.227.144.63 | |
poloptrex.com | unknown | 2023-10-11 | 2023-10-11 | 2025-06-24 | 28 kB | 82 kB | ![]() 159.69.163.100 | |
fonts.googleapis.com | 8877 | 2005-01-25 | 2012-05-23 | 2025-06-25 | 461 B | 3.2 kB | ![]() 142.250.74.10 |
Related reports
Threat Detection Systems
Public InfoSec YARA rules
No alerts detected
OpenPhish
No alerts detected
PhishTank
No alerts detected
Quad9 DNS
No alerts detected
ThreatFox
No alerts detected
JavaScript (42)
No JavaScripts
HTTP Transactions (72)
| URL | IP | Response | Size |
|---|




