Report Overview
Visitedpublic
2023-11-28 18:01:30
Tags
Submit Tags
URL
rodrigosopadeletrinha.blogspot.com/2016/12/qual-o-som-de-um-panda.html
Finishing URL
rodrigosopadeletrinha.blogspot.com/2016/12/qual-o-som-de-um-panda.html
IP / ASN

172.217.21.161
Title
Rodrigo Sopa de Letrinha: Qual o som de um Panda?
Detections
urlquery
0
Network Intrusion Detection
0
Threat Detection Systems
0
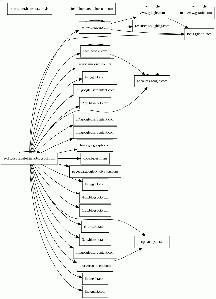
Host Summary
| Host | Rank | Registered | First Seen | Last Seen | Sent | Received | IP | Fingerprints |
|---|---|---|---|---|---|---|---|---|
rodrigosopadeletrinha.blogspot.com | unknown | 2000-07-31 | 2017-05-11 08:35:46 | 2023-11-28 18:42:43 | 2.6 kB | 52 kB | ![]() 172.217.21.161 | |
lh5.ggpht.com | 10355 | 2008-01-16 | 2012-05-22 09:35:05 | 2023-11-27 14:31:23 | 2.1 kB | 5.2 kB | ![]() 142.250.74.161 | |
1.bp.blogspot.com | 8403 | 2000-07-31 | 2012-05-21 15:44:19 | 2023-11-28 08:04:39 | 2.1 kB | 16 kB | ![]() 142.250.74.161 | |
lh3.googleusercontent.com | 66 | 2008-11-17 | 2012-05-22 09:35:05 | 2023-11-28 05:12:35 | 2.3 kB | 98 kB | ![]() 172.217.21.161 | |
3.bp.blogspot.com | 11048 | 2000-07-31 | 2012-05-21 18:26:21 | 2023-11-28 09:58:44 | 2.1 kB | 14 kB | ![]() 142.250.74.161 | |
sites.google.com | 3163 | 1997-09-15 | 2012-05-21 15:44:20 | 2023-11-19 17:11:20 | 2.0 kB | 3.8 kB | ![]() 142.250.74.78 | |
lh6.googleusercontent.com | 458 | 2008-11-17 | 2012-06-26 18:02:26 | 2023-11-27 10:59:30 | 528 B | 1.0 kB | ![]() 172.217.21.161 | |
resources.blogblog.com | 13274 | 2000-09-15 | 2017-01-30 05:47:40 | 2023-11-28 09:56:34 | 458 B | 2.3 kB | ![]() 216.58.207.233 | |
www.google.com | 7 | 1997-09-15 | 2015-05-10 13:11:19 | 2023-11-19 18:48:38 | 1.8 kB | 64 kB | ![]() 142.250.74.100 | |
code.jquery.com | 634 | 2005-12-10 | 2012-05-21 19:28:02 | 2023-11-28 05:10:06 | 440 B | 33 kB | ![]() 151.101.2.137 | |
lh6.ggpht.com | 12395 | 2008-01-16 | 2012-05-22 09:35:05 | 2023-11-26 08:11:19 | 1.6 kB | 5.1 kB | ![]() 142.250.74.33 | |
blog-pager.blogspot.com.br | unknown | 2004-12-05 | 2012-10-28 22:29:47 | 2023-08-29 02:35:07 | 1.0 kB | 1.3 kB | ![]() 172.217.21.161 | |
blog-pager.blogspot.com | unknown | 2000-07-31 | 2017-05-01 08:19:43 | 2023-08-10 08:25:20 | 10 kB | 507 kB | ![]() 172.217.21.161 | |
www.gstatic.com | unknown | 2008-02-11 | 2016-07-26 11:37:06 | 2023-11-28 07:45:19 | 1.5 kB | 220 kB | ![]() 142.250.74.35 | |
fonts.googleapis.com | 8877 | 2005-01-25 | 2013-06-10 22:14:26 | 2023-11-28 07:52:06 | 468 B | 1.1 kB | ![]() 142.250.74.106 | |
www.blogger.com | 8975 | 1999-06-22 | 2012-05-22 09:35:03 | 2023-11-28 05:09:50 | 30 kB | 618 kB | ![]() 216.58.207.233 | |
www.anunciad.com.br | unknown | 2010-10-04 | 2012-10-02 16:18:59 | 2023-11-13 12:29:21 | 1.8 kB | 2.1 kB | ![]() 217.23.2.5 | |
fonts.gstatic.com | unknown | 2008-02-11 | 2014-09-09 02:40:21 | 2023-11-28 07:50:39 | 2.2 kB | 65 kB | ![]() 216.58.207.227 | |
lh3.ggpht.com | 7184 | 2008-01-16 | 2012-05-23 20:15:27 | 2023-11-28 09:14:11 | 1.6 kB | 3.8 kB | ![]() 142.250.74.161 | |
2.bp.blogspot.com | 11071 | 2000-07-31 | 2012-05-21 15:44:19 | 2023-11-27 18:23:13 | 1.6 kB | 33 kB | ![]() 142.250.74.161 | |
4.bp.blogspot.com | 11215 | 2000-07-31 | 2012-05-21 15:44:19 | 2023-11-28 09:58:44 | 1.6 kB | 38 kB | ![]() 142.250.74.161 | |
fontpis.blogspot.com | unknown | 2000-07-31 | 2020-07-09 23:24:57 | 2023-11-18 17:08:51 | 880 B | 4.5 kB | ![]() 172.217.21.161 | |
lh5.googleusercontent.com | 157 | 2008-11-17 | 2012-05-22 09:35:05 | 2023-11-28 05:13:52 | 532 B | 1.4 kB | ![]() 172.217.21.161 | |
pagead2.googlesyndication.com | 101 | 2003-01-21 | 2021-02-20 16:52:05 | 2023-11-28 10:33:24 | 3.1 kB | 311 kB | ![]() 142.250.74.66 | |
lh4.ggpht.com | 11959 | 2008-01-16 | 2012-05-22 09:35:05 | 2023-11-27 09:45:49 | 1.6 kB | 4.8 kB | ![]() 142.250.74.161 | |
dl.dropbox.com | 27815 | 1995-06-28 | 2012-05-21 00:26:56 | 2023-11-19 20:48:14 | 3.2 kB | 1.5 MB | ![]() 162.125.71.15 | |
bloggercomment.com | unknown | 2011-08-26 | 2012-10-02 14:40:13 | 2023-11-19 15:43:58 | 894 B | 2.3 kB | ![]() 45.152.44.151 | |
accounts.google.com | 81 | 1997-09-15 | 2016-03-20 13:44:49 | 2023-11-28 08:10:31 | 4.9 kB | 15 kB | ![]() 142.250.74.109 | |
lh4.googleusercontent.com | 454 | 2008-11-17 | 2012-06-26 18:52:04 | 2023-11-28 05:13:52 | 1.1 kB | 2.7 kB | ![]() 172.217.21.161 |
Related reports
Threat Detection Systems
Public InfoSec YARA rules
No alerts detected
OpenPhish
No alerts detected
PhishTank
No alerts detected
mnemonic secure dns
No alerts detected
Quad9 DNS
No alerts detected
ThreatFox
No alerts detected
JavaScript (62)
No JavaScripts
HTTP Transactions (156)
| URL | IP | Response | Size |
|---|
