Report Overview
Visitedpublic
2025-09-27 05:55:39
Tags
Submit Tags
URL
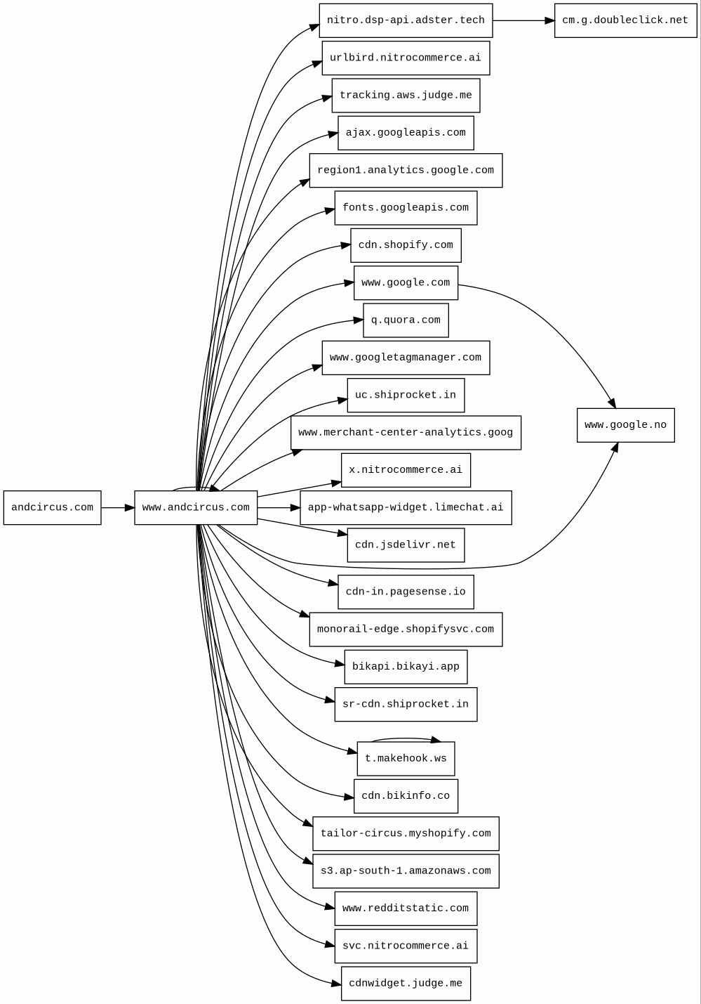
andcircus.com/
Finishing URL
www.andcircus.com/
IP / ASN

23.227.38.32
Title
andCircus - Underwear for Men, Women, Bras & Maternity Innerwear
Detections
urlquery
0
Network Intrusion Detection
0
Threat Detection Systems
0
Host Summary
| Host | Rank | Registered | First Seen | Last Seen | Sent | Received | IP | Fingerprints |
|---|---|---|---|---|---|---|---|---|
monorail-edge.shopifysvc.com | 11124 | 2017-09-29 | 2019-08-29 | 2025-09-21 | 494 B | 1.2 kB | ![]() 34.120.110.54 | |
x.nitrocommerce.ai | 1834551 | unknown | 2024-03-22 | 2025-09-22 | 460 B | 116 kB | ![]() 172.67.154.155 | |
sr-cdn.shiprocket.in | 1359737 | 2013-07-12 | 2024-10-13 | 2025-09-22 | 1.6 kB | 368 kB | ![]() 3.167.2.121 | |
nitro.dsp-api.adster.tech | unknown | 2023-06-26 | 2025-09-26 | 2025-09-26 | 1.6 kB | 3.0 kB | ![]() 104.21.84.101 | |
tracking.aws.judge.me | 62270 | 2008-08-19 | 2024-07-15 | 2025-09-21 | 570 B | 466 B | ![]() 52.1.200.202 | |
ajax.googleapis.com | 3691 | 2005-01-25 | 2012-05-22 | 2025-09-21 | 446 B | 88 kB | ![]() 142.250.178.106 | |
tailor-circus.myshopify.com | unknown | 2006-03-03 | 2025-09-27 | 2025-09-27 | 3.6 kB | 259 kB | ![]() 23.227.38.74 | |
bikapi.bikayi.app | 1490781 | 2022-04-28 | 2022-10-21 | 2025-08-11 | 2.2 kB | 1.7 kB | ![]() 34.111.239.237 | |
t.makehook.ws | 1629446 | 2023-10-03 | 2023-10-03 | 2025-09-22 | 9.4 kB | 63 kB | ![]() 34.54.18.69 | ![]() ![]() |
q.quora.com | 39022 | 2000-03-29 | 2017-05-08 | 2025-09-22 | 540 B | 530 B | ![]() 162.159.153.247 | |
www.merchant-center-analytics.goog | 26729 | 2022-07-22 | 2022-09-16 | 2025-09-21 | 1.1 kB | 851 B | ![]() 142.250.178.110 | |
www.andcircus.com | 2600463 | 2023-07-27 | 2024-01-10 | 2024-01-10 | 215 kB | 7.9 MB | ![]() 23.227.38.74 | |
www.google.com | 22 | 1997-09-15 | 2015-05-10 | 2025-09-21 | 5.1 kB | 5.4 kB | ![]() 142.250.178.36 | |
fonts.googleapis.com | 313 | 2005-01-25 | 2012-05-23 | 2025-09-21 | 1.1 kB | 54 kB | ![]() 142.250.178.74 | |
www.googletagmanager.com | 283 | 2011-11-11 | 2012-10-04 | 2025-09-21 | 3.2 kB | 2.9 MB | ![]() 142.250.178.72 | |
cdn.bikinfo.co | 2063273 | 2024-01-22 | 2025-07-15 | 2025-09-24 | 5.2 kB | 569 kB | ![]() 104.26.3.157 | |
urlbird.nitrocommerce.ai | 2901717 | unknown | 2025-06-19 | 2025-09-22 | 1.0 kB | 1.5 kB | ![]() 104.21.6.29 | |
www.redditstatic.com | 5235 | 2011-11-09 | 2012-06-30 | 2025-09-21 | 929 B | 85 kB | ![]() 199.232.173.140 | |
region1.analytics.google.com | 22257 | 1997-09-15 | 2022-03-17 | 2025-09-21 | 1.1 kB | 851 B | ![]() 216.239.34.36 | |
app-whatsapp-widget.limechat.ai | unknown | 2020-04-13 | 2024-04-25 | 2025-09-08 | 1.2 kB | 541 B | ![]() 20.207.116.75 | |
cdnwidget.judge.me | 47728 | 2008-08-19 | 2025-03-13 | 2025-09-21 | 3.1 kB | 375 kB | ![]() 195.16.73.219 | |
cdn.jsdelivr.net | 1678 | 2012-05-16 | 2012-09-30 | 2025-09-21 | 438 B | 155 kB | ![]() 104.16.174.226 | |
s3.ap-south-1.amazonaws.com | 2522807 | 2005-08-18 | 2017-01-29 | 2025-09-22 | 975 B | 40 kB | ![]() 52.219.156.193 | |
andcircus.com | 2286745 | 2023-07-27 | 2025-09-27 | 2025-09-27 | 482 B | 2.0 MB | ![]() 23.227.38.32 | |
www.google.no | 92680 | 2001-02-26 | 2012-06-26 | 2025-09-21 | 2.8 kB | 1.2 kB | ![]() 142.250.178.99 | |
uc.shiprocket.in | 1407965 | 2013-07-12 | 2024-07-23 | 2025-09-22 | 1.0 kB | 1.5 kB | ![]() 3.167.2.128 | ![]() |
cdn.shopify.com | 3587 | 2005-03-11 | 2012-06-22 | 2025-09-21 | 20 kB | 3.7 MB | ![]() 23.227.60.200 | |
svc.nitrocommerce.ai | 3123770 | unknown | 2024-06-13 | 2025-09-22 | 515 B | 1.3 kB | ![]() 172.67.154.155 | |
cdn-in.pagesense.io | 1513111 | 2017-07-31 | 2019-06-02 | 2025-09-22 | 478 B | 328 B | ![]() 3.167.2.14 |
Google Cloud (IaaS)
Google Cloud is a suite of cloud computing services.Google Cloud CDN (CDN)
Cloud CDN uses Google's global edge network to serve content closer to users.Cloudflare (CDN)
Cloudflare is a web-infrastructure and website-security company, providing content-delivery-network services, DDoS mitigation, Internet security, and distributed domain-name-server services.Amazon CloudFront (CDN)
Amazon CloudFront is a fast content delivery network (CDN) service that securely delivers data, videos, applications, and APIs to customers globally with low latency, high transfer speeds.Amazon Web Services (PaaS)
Amazon Web Services (AWS) is a comprehensive cloud services platform offering compute power, database storage, content delivery and other functionality.Amazon S3 (CDN)
Amazon S3 or Amazon Simple Storage Service is a service offered by Amazon Web Services (AWS) that provides object storage through a web service interface.Shopify (Ecommerce, CMS)
Shopify is a subscription-based software that allows anyone to set up an online store and sell their products. Shopify store owners can also sell in physical locations using Shopify POS, a point-of-sale app and accompanying hardware.Google Cloud Trace (Performance)
Google Cloud Trace is a distributed tracing system that collects latency data from applications and displays it in the Google Cloud Console.gunicorn (Web servers)
Python (Programming languages)
Python is an interpreted and general-purpose programming language.Google Analytics (Analytics)
Google Analytics is a free web analytics service that tracks and reports website traffic.Zoho PageSense (A/B Testing, Personalisation)
Zoho PageSense is a conversion optimisation platform which combines the power of web analytics, A/B testing, and personalisation.Zoho (CRM)
Zoho is a web-based online office suite.jsDelivr (CDN)
JSDelivr is a free public CDN for open-source projects. It can serve web files directly from the npm registry and GitHub repositories without any configuration.Varnish (Caching)
Varnish is a reverse caching proxy.Node.js (Programming languages)
Node.js is an open-source, cross-platform, JavaScript runtime environment that executes JavaScript code outside a web browser.Express (Web frameworks, Web servers)
Express is a web application framework for Node.js, released as free and open-source software under the MIT License. It is designed for building web applications and APIs.Envoy (Reverse proxies)
Envoy is an open-source edge and service proxy, designed for cloud-native applications.Related reports
Threat Detection Systems
No alerts detected
JavaScript (123)
No JavaScripts
HTTP Transactions (289)
| URL | IP | Response | Size |
|---|







