Report Overview
Visitedpublic
2026-01-03 20:11:29
Tags
Submit Tags
URL
pedrachata.blogspot.com/
Finishing URL
pedrachata.blogspot.com/
IP / ASN

216.58.207.225
Title
Pedra Chata
Detections
urlquery
0
Network Intrusion Detection
0
Threat Detection Systems
1
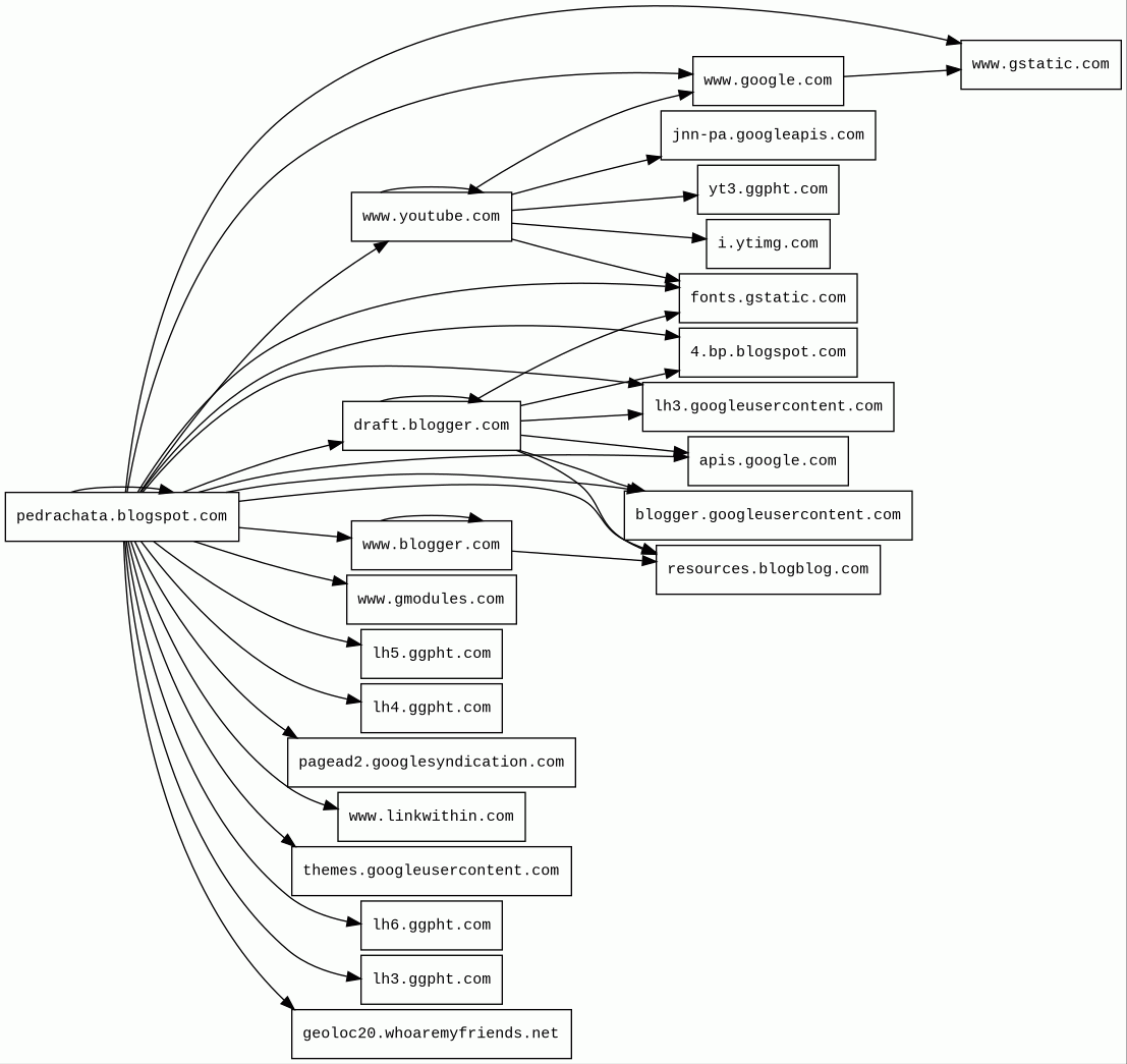
Host Summary
| Host | Rank | Registered | First Seen | Last Seen | Sent | Received | IP | Fingerprints |
|---|---|---|---|---|---|---|---|---|
pagead2.googlesyndication.com | 610 | 2003-01-21 | 2012-05-21 | 2025-12-29 | 453 B | 712 B | ![]() 142.251.38.98 | |
draft.blogger.com | 7508 | 1999-06-22 | 2012-07-15 | 2026-01-03 | 15 kB | 997 kB | ![]() 142.250.74.137 | |
lh3.ggpht.com | 191540 | 2008-01-16 | 2012-05-23 | 2026-01-01 | 8.8 kB | 21 kB | ![]() 142.250.74.33 | |
www.linkwithin.com | 1923091 | 2008-11-10 | 2015-10-18 | 2026-01-01 | 424 B | 0 B | ![]() 0.0.0.0 | |
4.bp.blogspot.com | 6591 | 2000-07-31 | 2012-05-21 | 2025-12-30 | 1.0 kB | 40 kB | ![]() 142.250.74.33 | |
lh5.ggpht.com | 369494 | 2008-01-16 | 2012-05-22 | 2026-01-03 | 6.8 kB | 16 kB | ![]() 142.250.74.33 | |
lh6.ggpht.com | 232518 | 2008-01-16 | 2012-05-22 | 2025-12-26 | 7.3 kB | 18 kB | ![]() 142.250.74.129 | |
blogger.googleusercontent.com | 4332 | 2008-11-17 | 2012-05-25 | 2025-12-29 | 3.7 kB | 15 kB | ![]() 142.250.74.97 | |
www.youtube.com 3 alert(s) on this Host | 286 | 2005-02-15 | 2013-04-13 | 2025-12-28 | 25 kB | 10 MB | ![]() 142.250.74.142 | |
jnn-pa.googleapis.com | 1579 | 2005-01-25 | 2021-11-16 | 2025-12-28 | 3.6 kB | 3.6 kB | ![]() 142.250.74.10 | |
lh4.ggpht.com | 342530 | 2008-01-16 | 2012-05-22 | 2026-01-02 | 5.7 kB | 14 kB | ![]() 142.250.74.33 | |
pedrachata.blogspot.com | unknown | unknown | No data | No data | 1.4 kB | 185 kB | ![]() 216.58.207.225 | ![]() ![]() ![]() ![]() |
themes.googleusercontent.com | 81747 | 2008-11-17 | 2012-05-24 | 2025-12-29 | 524 B | 284 kB | ![]() 142.250.74.97 | |
lh3.googleusercontent.com | 303 | 2008-11-17 | 2012-05-22 | 2025-12-28 | 11 kB | 108 kB | ![]() 142.250.74.97 | |
www.google.com | 22 | 1997-09-15 | 2015-05-10 | 2025-12-28 | 1.8 kB | 241 kB | ![]() 142.250.74.36 | |
geoloc20.whoaremyfriends.net | unknown | unknown | 2017-02-06 | 2023-06-30 | 3.3 kB | 117 kB | ![]() 54.36.176.112 | ![]() |
www.gstatic.com | 146047 | 2008-02-11 | 2012-05-29 | 2025-12-28 | 428 B | 63 kB | ![]() 142.250.74.35 | |
fonts.gstatic.com | unknown | 2008-02-11 | 2014-04-02 | 2025-12-28 | 4.9 kB | 302 kB | ![]() 216.58.207.195 | |
i.ytimg.com | 436 | 2007-12-11 | 2012-10-03 | 2025-12-28 | 1.7 kB | 68 kB | ![]() 142.250.74.54 | |
apis.google.com | 1075 | 1997-09-15 | 2013-05-06 | 2025-12-28 | 2.5 kB | 461 kB | ![]() 216.58.207.206 | |
resources.blogblog.com | 177645 | 2000-09-15 | 2017-01-30 | 2025-12-29 | 3.2 kB | 8.7 kB | ![]() 142.250.74.137 | |
www.blogger.com | 9514 | 1999-06-22 | 2012-05-22 | 2025-12-29 | 1.4 kB | 192 kB | ![]() 142.250.74.137 | |
yt3.ggpht.com | 1275 | 2008-01-16 | 2014-01-15 | 2025-12-28 | 1.6 kB | 9.7 kB | ![]() 142.250.74.33 | |
www.gmodules.com | 1866096 | 2005-11-30 | 2012-05-22 | 2025-12-29 | 1.1 kB | 0 B | ![]() 0.0.0.0 |
OpenGSE (Web servers)
OpenGSE is a test suite used for testing servlet compliance. It is deployed by using WAR files that are deployed on the server engine.Java (Programming languages)
Java is a class-based, object-oriented programming language that is designed to have as few implementation dependencies as possible.Python (Programming languages)
Python is an interpreted and general-purpose programming language.Site Meter (Analytics)
YouTube (Video players)
YouTube is a video sharing service where users can create their own profile, upload videos, watch, like and comment on other videos.Statcounter (Analytics)
Blogger (Blogs)
Blogger is a blog-publishing service that allows multi-user blogs with time-stamped entries.AddThis (Widgets)
AddThis is a social bookmarking service that can be integrated into a website with the use of a web widget.CentOS (Operating systems)
CentOS is a Linux distribution that provides a free, community-supported computing platform functionally compatible with its upstream source, Red Hat Enterprise Linux (RHEL).OpenSSL:1.0.2k (Web server extensions)
OpenSSL is a software library for applications that secure communications over computer networks against eavesdropping or need to identify the party at the other end.PHP:5.4.16 (Programming languages)
PHP is a general-purpose scripting language used for web development.Apache HTTP Server:2.4.6 (Web servers)
Apache is a free and open-source cross-platform web server software.lighttpd:1.4.54 (Web servers)
Lighttpd is an open-source web server optimised for speed-critical environment.Related reports
Threat Detection Systems
| Detection System | Indicator | Verdict | Alert |
|---|---|---|---|
| Private YARA rules | www.youtube.com/s/player/50cc0679/player_ias.vflset/en_US/base.js | audit | Hunting_JS_WebAssembly |
JavaScript (361)
| HASH | FROM | Size | First Seen | Last Seen | |
|---|---|---|---|---|---|
| c685893ab6f8e668da1db51ac79129f9 | DocumentWrite | 324 B | 2026-01-03 | 2026-01-03 | |
Introduced by DocumentWrite First Seen 2026-01-03 Last Seen 2026-01-03 Times Seen 1 Size 324 B (324 bytes) MD5 c685893ab6f8e668da1db51ac79129f9 SHA1 86f54c1d5ac52fcb54118d10c9c48af12e1ca8e3 Loading... | |||||
| 5ec6b751b970bb41727f4954e6fd257a | DocumentWrite | 451 B | 2026-01-03 | 2026-01-03 | |
Introduced by DocumentWrite First Seen 2026-01-03 Last Seen 2026-01-03 Times Seen 1 Size 451 B (451 bytes) MD5 5ec6b751b970bb41727f4954e6fd257a SHA1 99e5edba6df7ae9d23975961bca845b1ed4e2835 Loading... | |||||
HTTP Transactions (175)
| URL | IP | Response | Size |
|---|






