Report Overview
Visitedpublic
2023-11-15 21:59:02
Tags
Submit Tags
URL
linkvertise.com/990699/mega-t33n-l3aks-content?o=sharing
Finishing URL
linkvertise.com/990699/mega-t33n-l3aks-content?o=sharing
IP / ASN

172.64.100.25
Title
Loading... | Linkvertise
Detections
urlquery
0
Network Intrusion Detection
0
Threat Detection Systems
0
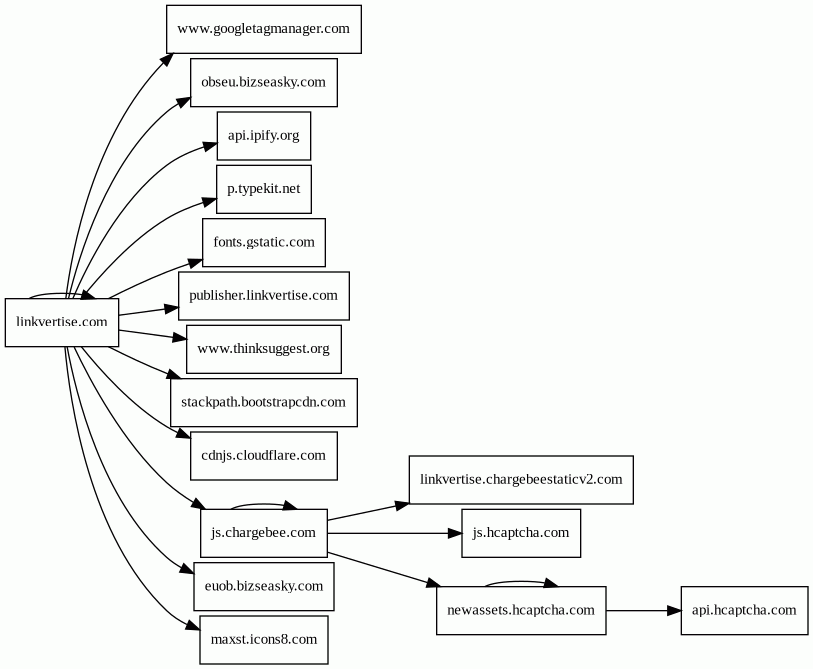
Host Summary
| Host | Rank | Registered | First Seen | Last Seen | Sent | Received | IP | Fingerprints |
|---|---|---|---|---|---|---|---|---|
www.googletagmanager.com | 75 | 2011-11-11 | 2013-05-22 04:07:37 | 2023-11-15 08:18:01 | 877 B | 157 kB | ![]() 142.250.74.168 | |
euob.bizseasky.com | unknown | 2022-08-01 | 2023-03-21 21:54:44 | 2023-11-15 14:24:10 | 445 B | 38 kB | ![]() 54.230.111.47 | |
js.hcaptcha.com | 23463 | 2018-01-12 | 2021-07-30 13:51:37 | 2023-11-15 08:16:42 | 447 B | 334 kB | ![]() 104.19.218.90 | |
p.typekit.net | 620 | 2010-08-02 | 2012-05-23 16:28:57 | 2023-11-15 05:09:25 | 484 B | 338 B | ![]() 23.36.76.184 | |
fonts.gstatic.com | unknown | 2008-02-11 | 2014-09-09 02:40:21 | 2023-11-15 13:57:35 | 2.2 kB | 165 kB | ![]() 216.58.207.227 | |
newassets.hcaptcha.com | 11055 | 2018-01-12 | 2021-03-22 11:55:22 | 2023-11-15 05:47:25 | 2.5 kB | 900 kB | ![]() 104.19.218.90 | |
www.thinksuggest.org | 298123 | 2018-08-20 | 2018-11-05 13:16:52 | 2023-11-15 14:24:11 | 858 B | 104 kB | ![]() 176.9.175.232 | |
js.chargebee.com | 23733 | 2011-03-26 | 2019-05-23 14:12:40 | 2023-11-15 14:24:09 | 4.4 kB | 708 kB | ![]() 143.204.55.102 | |
maxst.icons8.com | 39862 | 2011-10-04 | 2015-05-27 12:17:54 | 2023-11-15 12:50:21 | 483 B | 117 kB | ![]() 185.76.9.14 | |
linkvertise.chargebeestaticv2.com | unknown | 2021-06-10 | 2022-07-28 19:58:24 | 2023-11-15 14:24:11 | 559 B | 1.5 kB | ![]() 143.204.55.119 | |
api.ipify.org | 3267 | 2014-01-05 | 2014-10-06 14:38:43 | 2023-11-15 05:17:08 | 420 B | 203 B | ![]() 64.185.227.156 | |
stackpath.bootstrapcdn.com | 2467 | 2012-05-25 | 2018-06-15 22:36:43 | 2023-11-15 07:35:58 | 956 B | 194 kB | ![]() 104.18.10.207 | |
publisher.linkvertise.com | 230086 | 2015-03-22 | 2020-08-12 09:42:03 | 2023-11-15 13:44:00 | 1.7 kB | 4.2 kB | ![]() 172.64.100.25 | |
linkvertise.com | 57422 | 2015-03-22 | 2015-12-18 22:49:10 | 2023-11-15 13:48:55 | 13 kB | 1.4 MB | ![]() 172.64.100.25 | |
obseu.bizseasky.com | unknown | 2022-08-01 | 2023-03-21 21:54:44 | 2023-11-15 14:24:11 | 2.2 kB | 4.4 kB | ![]() 54.75.69.192 | |
api.hcaptcha.com | 63834 | 2018-01-12 | 2021-07-31 16:27:15 | 2023-11-15 08:16:42 | 606 B | 1.3 kB | ![]() 104.19.218.90 | |
cdnjs.cloudflare.com | 235 | 2009-02-17 | 2015-04-17 22:46:33 | 2023-11-15 05:09:10 | 885 B | 40 kB | ![]() 104.17.25.14 |
Related reports
Threat Detection Systems
Public InfoSec YARA rules
No alerts detected
OpenPhish
No alerts detected
PhishTank
No alerts detected
mnemonic secure dns
No alerts detected
Quad9 DNS
No alerts detected
ThreatFox
No alerts detected
JavaScript (39)
No JavaScripts
HTTP Transactions (63)
| URL | IP | Response | Size |
|---|




