Report Overview
Visitedpublic
2026-04-09 07:24:07
Tags
Submit Tags
URL
dic.gcjp7.xyz/cn/home/web/index.php/vod/play/id/116873/sid/1/nid/1.html
Finishing URL
dic.gcjp7.xyz/cn/home/web/index.php/vod/play/id/116873/sid/1/nid/1.html
IP / ASN

104.194.95.141
Title
在线播放健身教练与白嫩学员酒店约操啪完站在镜子前买下完事照 第1集 - 高清观看健身教练与白嫩学员酒店约操啪完站在镜子前买下完事照 - 国产精品
Detections
urlquery
0
Network Intrusion Detection
0
Threat Detection Systems
1
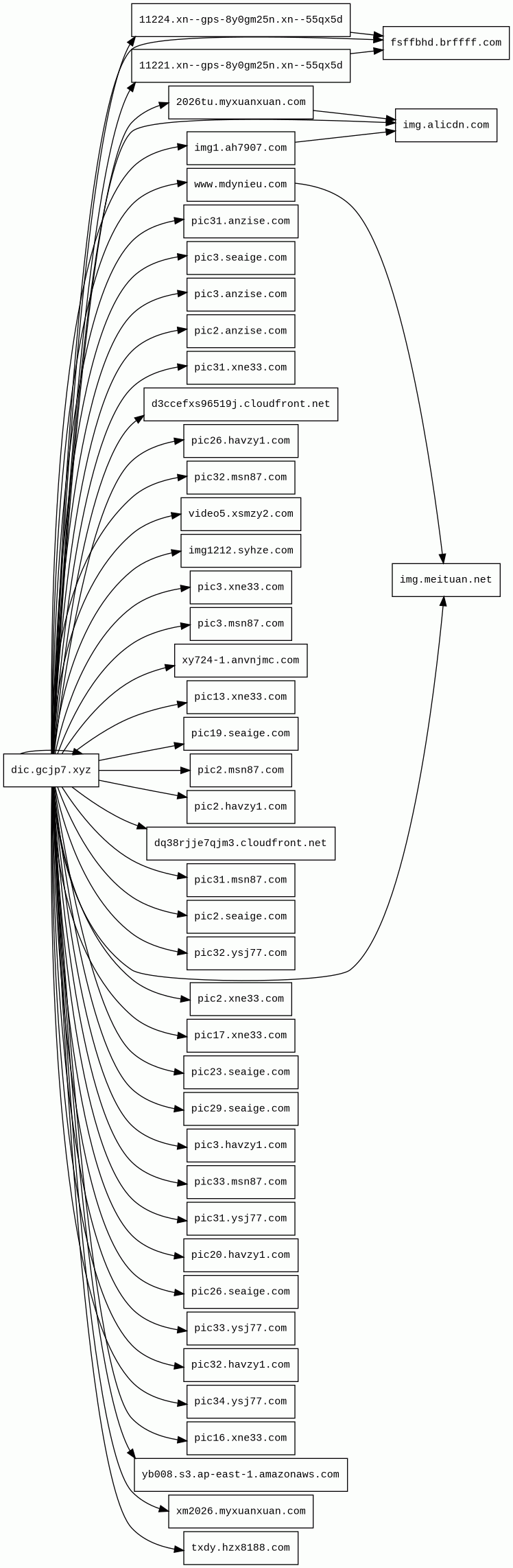
Host Summary
| Host | Rank | Registered | First Seen | Last Seen | Sent | Received | IP | Fingerprints |
|---|---|---|---|---|---|---|---|---|
pic32.ysj77.com | unknown | 2024-02-18 | 2025-04-20 | 2026-04-03 | 948 B | 1.4 kB | ![]() 172.67.184.92 | |
pic31.anzise.com | unknown | 2019-07-18 | 2025-05-22 | 2026-04-05 | 950 B | 669 B | ![]() 172.67.222.208 | |
2026tu.myxuanxuan.com | unknown | 2016-04-10 | 2026-01-26 | 2026-04-07 | 446 B | 644 kB | ![]() 43.174.177.171 | |
pic26.seaige.com | unknown | 2019-07-09 | 2025-05-21 | 2026-04-07 | 475 B | 16 kB | ![]() 172.67.148.208 | |
dq38rjje7qjm3.cloudfront.net | unknown | 2008-04-25 | 2025-03-24 | 2026-04-04 | 1.4 kB | 595 kB | ![]() 65.9.60.118 | |
pic3.seaige.com | unknown | 2019-07-09 | 2022-09-16 | 2026-04-03 | 1.4 kB | 92 kB | ![]() 172.67.148.208 | |
d3ccefxs96519j.cloudfront.net | unknown | 2008-04-25 | 2025-06-30 | 2026-04-04 | 452 B | 96 kB | ![]() 54.192.209.125 | |
xy724-1.anvnjmc.com | unknown | 2024-08-29 | 2025-09-06 | 2026-04-04 | 443 B | 621 kB | ![]() 180.163.146.12 | ![]() |
pic16.xne33.com | unknown | 2024-02-18 | 2024-02-21 | 2026-04-03 | 474 B | 12 kB | ![]() 104.21.90.135 | |
yb008.s3.ap-east-1.amazonaws.com | unknown | 2005-08-18 | 2026-03-17 | 2026-04-08 | 453 B | 341 kB | ![]() 3.5.214.245 | |
images.7015821.com | unknown | 2024-08-16 | 2024-12-05 | 2026-04-04 | 458 B | 140 kB | ![]() 45.205.55.47 | |
pic19.seaige.com | unknown | 2019-07-09 | 2024-12-20 | 2026-04-05 | 475 B | 129 kB | ![]() 172.67.148.208 | |
pic17.xne33.com | unknown | 2024-02-18 | 2025-05-02 | 2026-04-05 | 948 B | 24 kB | ![]() 188.114.96.1 | |
pic32.msn87.com | unknown | 2024-02-18 | 2024-02-21 | 2026-04-05 | 948 B | 672 B | ![]() 104.21.50.91 | |
www.mdynieu.com | unknown | 2025-10-09 | 2025-11-07 | 2026-04-08 | 458 B | 407 kB | ![]() 82.40.34.135 | |
pic3.xne33.com | unknown | 2024-02-18 | 2025-05-21 | 2026-04-03 | 1.4 kB | 46 kB | ![]() 104.21.90.135 | |
img.meituan.net | 189994 | 2010-01-25 | 2017-02-03 | 2026-04-03 | 1.4 kB | 1.7 MB | ![]() 138.113.181.188 | |
img.alicdn.com | 61670 | 2008-06-25 | 2015-03-04 | 2026-04-09 | 7.3 kB | 4.7 MB | ![]() 47.246.44.177 | ![]() |
pic3.havzy1.com | unknown | 2023-07-21 | 2025-05-11 | 2026-04-06 | 1.4 kB | 94 kB | ![]() 104.21.64.102 | |
pic2.anzise.com | unknown | 2019-07-18 | 2025-05-11 | 2026-04-06 | 2.4 kB | 186 kB | ![]() 172.67.222.208 | |
pic2.havzy1.com | unknown | 2023-07-21 | 2025-05-11 | 2026-04-06 | 948 B | 63 kB | ![]() 104.21.64.102 | |
pic34.ysj77.com | unknown | 2024-02-18 | 2025-04-18 | 2026-04-05 | 474 B | 24 kB | ![]() 172.67.184.92 | |
pic31.msn87.com | unknown | 2024-02-18 | 2025-05-09 | 2026-04-03 | 948 B | 655 B | ![]() 104.21.50.91 | |
img1.ah7907.com | unknown | 2024-08-29 | 2025-11-08 | 2026-04-04 | 1.8 kB | 631 kB | ![]() 36.151.194.105 | |
pic26.havzy1.com | unknown | 2023-07-21 | 2023-08-01 | 2026-04-05 | 475 B | 20 kB | ![]() 104.21.64.102 | |
xm2026.myxuanxuan.com | unknown | 2016-04-10 | 2026-03-22 | 2026-04-05 | 449 B | 732 kB | ![]() 64.118.130.208 | |
video5.xsmzy2.com | unknown | 2023-07-21 | 2025-08-02 | 2026-04-05 | 1.5 kB | 760 kB | ![]() 172.96.160.96 | |
pic31.xne33.com | unknown | 2024-02-18 | 2025-05-11 | 2026-04-04 | 948 B | 1.3 kB | ![]() 104.21.90.135 | |
pic33.msn87.com | unknown | 2024-02-18 | 2025-06-17 | 2026-04-05 | 474 B | 80 kB | ![]() 104.21.50.91 | |
11224.xn--gps-8y0gm25n.xn--55qx5d | unknown | 2025-04-18 | 2025-12-12 | 2026-04-08 | 462 B | 569 kB | ![]() 27.155.113.137 | |
img1212.syhze.com | unknown | 2014-05-15 | 2025-12-21 | 2026-04-04 | 890 B | 941 kB | ![]() 64.118.130.208 | |
fsffbhd.brffff.com | unknown | 2023-11-07 | 2026-04-06 | 2026-04-06 | 952 B | 1.2 MB | ![]() 172.67.71.234 | |
pic13.xne33.com | unknown | 2024-02-18 | 2025-05-09 | 2026-04-05 | 474 B | 14 kB | ![]() 188.114.96.1 | |
pic31.ysj77.com | unknown | 2024-02-18 | 2025-05-25 | 2026-04-06 | 948 B | 1.4 kB | ![]() 172.67.184.92 | |
pic2.xne33.com | unknown | 2024-02-18 | 2024-02-27 | 2026-04-03 | 946 B | 41 kB | ![]() 104.21.90.135 | |
pic20.havzy1.com | unknown | 2023-07-21 | 2025-05-11 | 2026-04-05 | 475 B | 69 kB | ![]() 104.21.64.102 | |
txdy.hzx8188.com | unknown | 2025-07-15 | 2026-04-02 | 2026-04-02 | 435 B | 120 kB | ![]() 157.185.128.120 | |
pic2.seaige.com | unknown | 2019-07-09 | 2024-01-14 | 2026-04-06 | 474 B | 32 kB | ![]() 172.67.148.208 | |
pic33.ysj77.com | unknown | 2024-02-18 | 2025-04-16 | 2026-04-05 | 948 B | 39 kB | ![]() 172.67.184.92 | |
pic23.seaige.com | unknown | 2019-07-09 | 2025-05-21 | 2026-04-02 | 475 B | 69 kB | ![]() 172.67.148.208 | |
pic32.havzy1.com | unknown | 2023-07-21 | 2025-05-08 | 2026-04-03 | 950 B | 668 B | ![]() 104.21.64.102 | |
pic29.seaige.com | unknown | 2019-07-09 | 2025-05-21 | 2026-04-04 | 950 B | 1.4 kB | ![]() 172.67.148.208 | |
11221.xn--gps-8y0gm25n.xn--55qx5d | unknown | 2025-04-18 | 2025-12-03 | 2026-04-04 | 462 B | 597 kB | ![]() 36.158.231.176 | |
pic2.msn87.com | unknown | 2024-02-18 | 2024-02-23 | 2026-04-01 | 473 B | 65 kB | ![]() 104.21.50.91 | |
dic.gcjp7.xyz 23 alert(s) on this Host | unknown | 2026-02-19 | 2026-04-06 | 2026-04-06 | 12 kB | 830 kB | ![]() 74.211.104.230 | |
pic3.msn87.com | unknown | 2024-02-18 | 2025-05-09 | 2026-04-04 | 1.4 kB | 80 kB | ![]() 104.21.50.91 | |
pic3.anzise.com | unknown | 2019-07-18 | 2024-01-14 | 2026-04-06 | 948 B | 66 kB | ![]() 172.67.222.208 |
Cloudflare (CDN)
Cloudflare is a web-infrastructure and website-security company, providing content-delivery-network services, DDoS mitigation, Internet security, and distributed domain-name-server services.Nginx (Web servers, Reverse proxies)
Nginx is a web server that can also be used as a reverse proxy, load balancer, mail proxy and HTTP cache.Amazon CloudFront (CDN)
Amazon CloudFront is a fast content delivery network (CDN) service that securely delivers data, videos, applications, and APIs to customers globally with low latency, high transfer speeds.Amazon Web Services (PaaS)
Amazon Web Services (AWS) is a comprehensive cloud services platform offering compute power, database storage, content delivery and other functionality.Amazon S3 (CDN)
Amazon S3 or Amazon Simple Storage Service is a service offered by Amazon Web Services (AWS) that provides object storage through a web service interface.Tengine (Web servers)
Tengine is a web server which is based on the Nginx HTTP server.OpenResty (Web servers)
OpenResty is a web platform based on nginx which can run Lua scripts using its LuaJIT engine.jQuery (JavaScript libraries)
jQuery is a JavaScript library which is a free, open-source software designed to simplify HTML DOM tree traversal and manipulation, as well as event handling, CSS animation, and Ajax.Related reports
Threat Detection Systems
| Detection System | Indicator | Verdict | Alert |
|---|---|---|---|
| DNS4EU | dic.gcjp7.xyz | malicious | Sinkholed |
JavaScript (19)
| HASH | FROM | Size | First Seen | Last Seen | |
|---|---|---|---|---|---|
| fab63f38bfbc924c21807739b4671d14 | DocumentWrite | 712 B | 2023-03-07 | 2026-04-09 | |
Introduced by DocumentWrite First Seen 2023-03-07 Last Seen 2026-04-09 Times Seen 4702 Size 712 B (712 bytes) MD5 fab63f38bfbc924c21807739b4671d14 SHA1 87cf4443de5e7f7aecfb727af93d92eaea3ed992 Loading... | |||||
| 3b010ac73a623bb3987f09d1d7bc3432 | DocumentWrite | 62 B | 2023-03-07 | 2026-04-09 | |
Introduced by DocumentWrite First Seen 2023-03-07 Last Seen 2026-04-09 Times Seen 4489 Size 62 B (62 bytes) MD5 3b010ac73a623bb3987f09d1d7bc3432 SHA1 852f613940f58226f5e7d161766f366e9f610029 Loading... | |||||
HTTP Transactions (119)
| URL | IP | Response | Size |
|---|






