Report Overview
Visitedpublic
2026-01-24 01:17:24
Tags
Submit Tags
URL
browns-sports-cycle-co-ltd.myshopify.com/
Finishing URL
www.brownssports.ca/
IP / ASN

23.227.38.74
Title
Brown's Sports & Cycle – Brown's Sports & Cycle Co. Ltd.
Detections
urlquery
0
Network Intrusion Detection
0
Threat Detection Systems
1
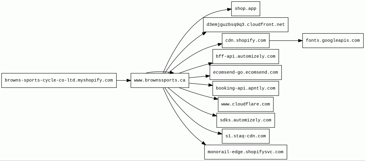
Host Summary
| Host | Rank | Registered | First Seen | Last Seen | Sent | Received | IP | Fingerprints |
|---|---|---|---|---|---|---|---|---|
d3emjguzbsq9q3.cloudfront.net | unknown | 2008-04-25 | 2022-08-02 | 2026-01-17 | 488 B | 104 kB | ![]() 18.239.47.155 | |
cdn.shopify.com 1 alert(s) on this Host | 3587 | 2005-03-11 | 2012-06-22 | 2026-01-19 | 4.1 kB | 1.6 MB | ![]() 23.227.39.200 | |
bff-api.automizely.com | 270163 | 2015-05-30 | 2022-02-01 | 2026-01-17 | 2.4 kB | 2.5 kB | ![]() 104.18.34.168 | |
ecomsend-go.ecomsend.com | 4149898 | 2013-04-21 | 2025-08-11 | 2026-01-17 | 2.5 kB | 9.6 kB | ![]() 104.26.9.43 | |
booking-api.apntly.com | 1350152 | 2021-08-28 | 2022-10-19 | 2026-01-18 | 2.2 kB | 1.4 kB | ![]() 161.35.14.168 | |
monorail-edge.shopifysvc.com | 11124 | 2017-09-29 | 2019-08-29 | 2026-01-18 | 498 B | 1.2 kB | ![]() 34.120.87.25 | |
www.brownssports.ca | unknown | 2021-09-16 | 2026-01-24 | 2026-01-24 | 89 kB | 2.4 MB | ![]() 23.227.38.74 | |
shop.app | 3567 | 2018-05-01 | 2020-04-15 | 2026-01-19 | 947 B | 5.5 kB | ![]() 185.146.173.20 | |
browns-sports-cycle-co-ltd.myshopify.com | unknown | 2006-03-03 | 2026-01-24 | 2026-01-24 | 509 B | 655 kB | ![]() 23.227.38.74 | |
sdks.automizely.com | 335651 | 2015-05-30 | 2019-06-12 | 2026-01-23 | 2.4 kB | 149 kB | ![]() 172.64.153.88 | |
s1.staq-cdn.com | 339838 | 2023-11-08 | 2023-11-11 | 2026-01-17 | 1.0 kB | 272 kB | ![]() 172.67.70.25 | |
www.cloudflare.com | 26817 | 2009-02-17 | 2012-05-22 | 2026-01-19 | 457 B | 600 B | ![]() 104.16.124.96 | |
fonts.googleapis.com | 313 | 2005-01-25 | 2012-05-23 | 2026-01-18 | 466 B | 5.7 kB | ![]() 216.58.211.10 |
Amazon CloudFront (CDN)
Amazon CloudFront is a fast content delivery network (CDN) service that securely delivers data, videos, applications, and APIs to customers globally with low latency, high transfer speeds.Amazon Web Services (PaaS)
Amazon Web Services (AWS) is a comprehensive cloud services platform offering compute power, database storage, content delivery and other functionality.Ubuntu (Operating systems)
Ubuntu is a free and open-source operating system on Linux for the enterprise server, desktop, cloud, and IoT.Nginx:1.14.0 (Web servers, Reverse proxies)
Nginx is a web server that can also be used as a reverse proxy, load balancer, mail proxy and HTTP cache.Shopify (Ecommerce, CMS)
Shopify is a subscription-based software that allows anyone to set up an online store and sell their products. Shopify store owners can also sell in physical locations using Shopify POS, a point-of-sale app and accompanying hardware.Cloudflare (CDN)
Cloudflare is a web-infrastructure and website-security company, providing content-delivery-network services, DDoS mitigation, Internet security, and distributed domain-name-server services.Google Cloud CDN (CDN)
Cloud CDN uses Google's global edge network to serve content closer to users.Google Cloud (IaaS)
Google Cloud is a suite of cloud computing services.Amazon S3 (CDN)
Amazon S3 or Amazon Simple Storage Service is a service offered by Amazon Web Services (AWS) that provides object storage through a web service interface.PayPal (Payment processors)
PayPal is an online payments system that supports online money transfers and serves as an electronic alternative to traditional paper methods like checks and money orders.hCaptcha (Security)
hCaptcha is an anti-bot solution that protects user privacy and rewards websites.Related reports
Threat Detection Systems
| Detection System | Indicator | Verdict | Alert |
|---|---|---|---|
| Private YARA rules | cdn.shopify.com/extensions/019bd591-e0c2-7e0f-a700-2fdf0868bfe9/ecomsend-126/assets/ecomsend.js | audit | Hunting_JS_WebAssembly |
JavaScript (85)
No JavaScripts
HTTP Transactions (129)
| URL | IP | Response | Size |
|---|


