Report Overview
Visitedpublic
2025-07-23 11:43:14
Tags
Submit Tags
URL
missav.ws/dm13/fc2-ppv-3087371
Finishing URL
missav.ws/dm13/fc2-ppv-3087371
IP / ASN

172.66.167.65
Title
FC2-PPV-3087371 * 某名補習班英文老師神奇K罩杯巨乳♡ 按摩靈敏度出眾忘記拍,嚴重陰道射精SE
Detections
urlquery
0
Network Intrusion Detection
0
Threat Detection Systems
0
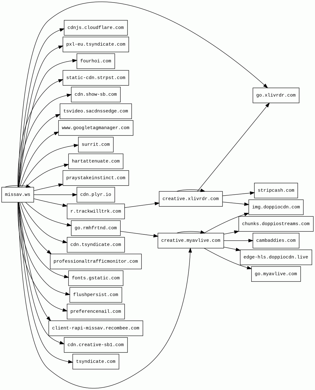
Host Summary
| Host | Rank | Registered | First Seen | Last Seen | Sent | Received | IP | Fingerprints |
|---|---|---|---|---|---|---|---|---|
cdn.show-sb.com | unknown | 2024-08-20 | 2024-08-31 | 2025-07-19 | 484 B | 2.1 kB | ![]() 104.21.95.140 | |
cdn.creative-sb1.com | unknown | 2025-07-01 | 2025-07-08 | 2025-07-22 | 2.3 kB | 172 kB | ![]() 104.21.80.1 | |
professionaltrafficmonitor.com | unknown | 2025-01-23 | 2025-01-25 | 2025-07-18 | 940 B | 712 B | ![]() 35.156.26.80 | |
fonts.googleapis.com | 8877 | 2005-01-25 | 2012-05-23 | 2025-07-16 | 430 B | 17 kB | ![]() 142.250.74.10 | |
preferencenail.com 1 alert(s) on this Host | unknown | 2025-07-01 | 2025-07-08 | 2025-07-22 | 407 B | 86 kB | ![]() 185.196.197.71 | |
edge-hls.doppiocdn.live | unknown | 2023-11-07 | 2023-11-21 | 2025-07-22 | 449 B | 424 B | ![]() 212.102.62.46 | |
go.myavlive.com | unknown | 2023-12-01 | 2023-12-01 | 2025-07-23 | 11 kB | 37 kB | ![]() 104.17.118.12 | |
cdn.plyr.io | 14223 | 2015-02-16 | 2015-03-05 | 2025-07-19 | 431 B | 6.8 kB | ![]() 104.26.13.19 | |
cdnjs.cloudflare.com | 235 | 2009-02-17 | 2012-05-23 | 2025-07-16 | 1.3 kB | 520 kB | ![]() 104.17.24.14 | |
stripcash.com | 32466 | 2013-11-11 | 2017-01-20 | 2025-07-20 | 437 B | 409 B | ![]() 104.18.55.116 | |
chunks.doppiostreams.com | unknown | 2023-06-23 | 2024-07-05 | 2025-07-19 | 1.1 kB | 908 B | ![]() 188.114.96.1 | |
cambaddies.com | 218217 | 2017-07-06 | 2018-12-19 | 2025-07-20 | 440 B | 835 B | ![]() 104.17.117.12 | |
creative.xlivrdr.com | unknown | 2021-06-22 | 2021-07-02 | 2025-07-21 | 34 kB | 724 kB | ![]() 188.114.96.1 | |
missav.ws | unknown | 2024-06-28 | 2024-07-02 | 2025-07-22 | 19 kB | 781 kB | ![]() 104.20.31.186 | |
static-cdn.strpst.com | unknown | 2021-05-31 | 2023-01-16 | 2025-07-22 | 476 B | 12 kB | ![]() 104.17.10.106 | |
cdn.tsyndicate.com | 16265 | 2017-03-08 | 2017-07-04 | 2025-07-18 | 870 B | 26 kB | ![]() 45.133.44.71 | |
cdn.storageimagedisplay.com | unknown | 2024-09-13 | 2024-09-13 | 2025-07-18 | 461 B | 66 kB | ![]() 45.133.44.1 | |
surrit.com | unknown | 2024-01-08 | 2024-01-18 | 2025-07-23 | 2.4 kB | 2.3 MB | ![]() 104.18.53.139 | |
img.doppiocdn.com | unknown | 2022-02-16 | 2025-02-10 | 2025-07-18 | 2.8 kB | 86 kB | ![]() 104.17.222.114 | |
fourhoi.com | unknown | 2025-01-08 | 2025-01-12 | 2025-07-20 | 2.2 kB | 375 kB | ![]() 104.20.20.131 | |
tsyndicate.com | 13042 | 2017-03-08 | 2017-03-16 | 2025-07-20 | 2.1 kB | 7.4 kB | ![]() 144.76.168.81 | |
praystakeinstinct.com 4 alert(s) on this Host | unknown | 2024-09-01 | 2025-06-01 | 2025-07-20 | 2.2 kB | 2.0 kB | ![]() 192.243.59.13 | |
flushpersist.com 1 alert(s) on this Host | unknown | 2025-07-01 | 2025-07-08 | 2025-07-22 | 761 B | 496 B | ![]() 192.243.61.227 | |
creative.myavlive.com | unknown | 2023-12-01 | 2023-12-02 | 2025-07-20 | 86 kB | 1.5 MB | ![]() 104.17.118.12 | |
hartattenuate.com | unknown | 2023-03-11 | 2023-03-11 | 2025-07-23 | 5.0 kB | 78 kB | ![]() 192.243.61.227 | |
tsvideo.sacdnssedge.com | unknown | 2024-01-30 | 2024-02-27 | 2025-07-23 | 535 B | 272 B | ![]() 212.102.62.46 | |
client-rapi-missav.recombee.com | unknown | 2015-11-04 | 2023-04-24 | 2025-07-20 | 2.5 kB | 12 kB | ![]() 147.135.98.111 | |
r.trackwilltrk.com | unknown | 2020-04-24 | 2020-04-28 | 2025-07-23 | 737 B | 3.0 kB | ![]() 185.196.197.35 | |
fonts.gstatic.com | unknown | 2008-02-11 | 2014-04-02 | 2025-07-16 | 1.1 kB | 82 kB | ![]() 142.250.74.35 | |
pxl-eu.tsyndicate.com | unknown | 2017-03-08 | 2025-07-17 | 2025-07-17 | 1.9 kB | 210 B | ![]() 95.216.74.50 | |
go.xlivrdr.com | unknown | 2021-06-22 | 2021-07-02 | 2025-07-18 | 6.8 kB | 22 kB | ![]() 104.18.40.50 | |
www.googletagmanager.com | 75 | 2011-11-11 | 2012-10-04 | 2025-07-16 | 983 B | 694 kB | ![]() 142.250.74.136 | |
go.rmhfrtnd.com | unknown | 2022-07-05 | 2023-12-13 | 2025-07-19 | 656 B | 2.8 kB | ![]() 104.18.40.50 |
Related reports
Threat Detection Systems
Public InfoSec YARA rules
No alerts detected
OpenPhish
No alerts detected
PhishTank
No alerts detected
Quad9 DNS
| Scan Date | Severity | Indicator | Alert |
|---|---|---|---|
| 2025-07-23 | medium | praystakeinstinct.com | Sinkholed |
ThreatFox
No alerts detected
JavaScript (49)
No JavaScripts
HTTP Transactions (206)
| URL | IP | Response | Size |
|---|





