Report Overview
Visitedpublic
2023-12-26 08:46:37
Tags
Submit Tags
URL
buygoods.com/secure/checkout-secure.html?account_id=7352&product_codename=flux3&redirect=aHR0cHM6Ly9mbHV4YWN0aXZlLmNjL3VwZ3JhZGU=&aff_id=522&subid2=7374_sessid20231225104717015&subid=3654
Finishing URL
buygoods.com/secure/checkout-secure.html?account_id=7352&product_codename=flux3&redirect=aHR0cHM6Ly9mbHV4YWN0aXZlLmNjL3VwZ3JhZGU=&aff_id=522&subid2=7374_sessid20231225104717015&subid=3654
IP / ASN

172.66.40.141
Title
BuyGoods - Secure Checkout
Detections
urlquery
0
Network Intrusion Detection
0
Threat Detection Systems
0
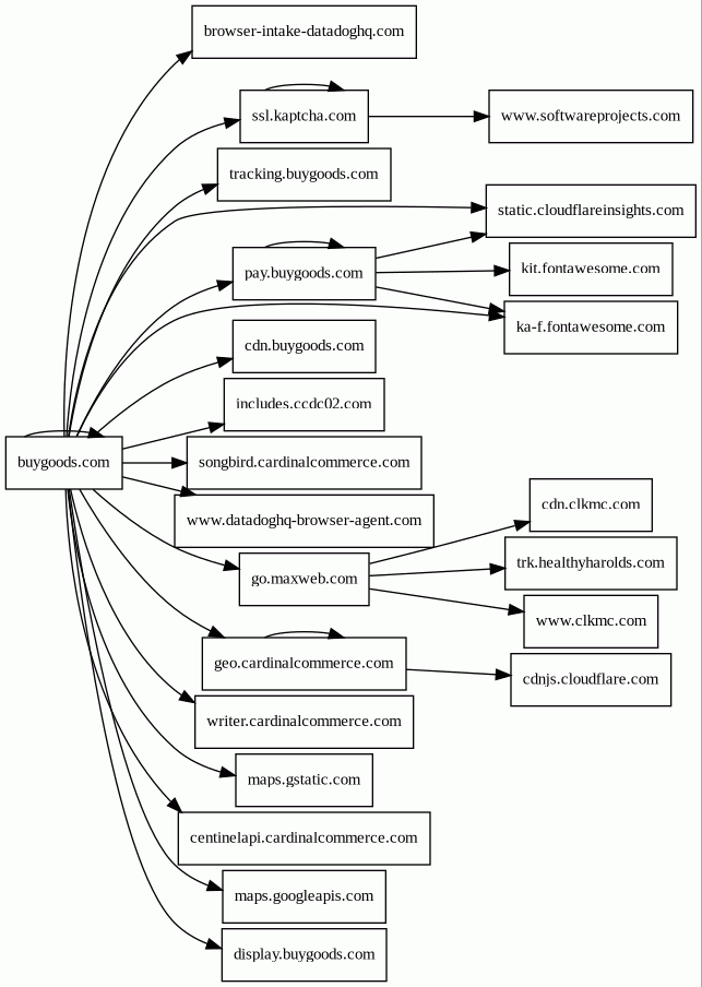
Host Summary
| Host | Rank | Registered | First Seen | Last Seen | Sent | Received | IP | Fingerprints |
|---|---|---|---|---|---|---|---|---|
browser-intake-datadoghq.com | 5640 | 2020-08-06 | 2023-01-14 12:08:31 | 2023-12-13 12:09:08 | 3.1 kB | 1.7 kB | ![]() 3.233.153.100 | |
pay.buygoods.com | unknown | 2003-06-23 | 2023-12-17 22:14:13 | 2023-12-26 09:46:08 | 18 kB | 350 kB | ![]() 172.66.43.115 | |
display.buygoods.com | 389768 | 2003-06-23 | 2020-11-11 11:21:40 | 2023-12-25 15:37:48 | 1.1 kB | 57 kB | ![]() 172.66.43.115 | |
centinelapi.cardinalcommerce.com | 24062 | 1999-05-19 | 2017-04-17 17:42:46 | 2023-11-22 15:50:15 | 561 B | 1.4 kB | ![]() 198.217.251.251 | |
writer.cardinalcommerce.com | 24470 | 1999-05-19 | 2018-06-14 15:39:37 | 2023-11-27 19:24:56 | 1.1 kB | 2.2 kB | ![]() 198.217.251.251 | |
ssl.kaptcha.com | 9483 | 2006-09-12 | 2012-08-14 20:48:28 | 2023-12-19 09:39:09 | 1.7 kB | 24 kB | ![]() 54.148.115.137 | |
tracking.buygoods.com | 303552 | 2003-06-23 | 2017-10-16 22:08:32 | 2023-12-25 15:08:14 | 765 B | 8.5 kB | ![]() 172.66.43.115 | |
go.maxweb.com | 389866 | 1995-07-17 | 2018-04-27 13:31:31 | 2023-12-25 15:08:14 | 735 B | 1.8 kB | ![]() 172.66.43.113 | |
includes.ccdc02.com | 71212 | 2012-02-01 | 2014-06-03 04:46:20 | 2023-11-24 22:22:38 | 2.0 kB | 226 kB | ![]() 198.217.251.239 | |
cdn.buygoods.com | unknown | 2003-06-23 | 2020-03-12 04:10:35 | 2023-12-01 19:39:56 | 5.2 kB | 220 kB | ![]() 172.66.43.115 | |
maps.gstatic.com | unknown | 2008-02-11 | 2016-01-11 17:55:17 | 2023-12-26 02:44:11 | 941 B | 6.6 kB | ![]() 142.250.74.3 | |
www.clkmc.com | 237002 | 2019-12-04 | 2020-07-06 13:33:15 | 2023-12-14 13:02:03 | 576 B | 720 B | ![]() 50.23.124.154 | |
static.cloudflareinsights.com | 1294 | 2019-08-30 | 2019-09-24 16:34:56 | 2023-12-25 05:11:16 | 1.5 kB | 61 kB | ![]() 104.16.57.101 | |
maps.googleapis.com | 33876 | 2005-01-25 | 2019-10-17 17:56:16 | 2023-12-25 19:45:28 | 2.8 kB | 224 kB | ![]() 142.250.74.74 | |
kit.fontawesome.com | 1868 | 2012-10-18 | 2019-12-16 20:51:31 | 2023-12-26 00:45:02 | 465 B | 14 kB | ![]() 172.64.147.188 | |
cdnjs.cloudflare.com | 235 | 2009-02-17 | 2015-04-17 22:46:33 | 2023-12-25 13:22:57 | 904 B | 38 kB | ![]() 104.17.24.14 | |
cdn.clkmc.com | 141658 | 2019-12-04 | 2020-11-10 02:22:02 | 2023-12-26 04:13:34 | 404 B | 19 kB | ![]() 54.230.111.29 | |
songbird.cardinalcommerce.com | 24721 | 1999-05-19 | 2018-02-23 01:36:45 | 2023-12-09 15:31:37 | 444 B | 5.8 kB | ![]() 198.217.251.250 | |
geo.cardinalcommerce.com | 24265 | 1999-05-19 | 2018-05-31 18:25:27 | 2023-12-04 16:00:07 | 4.0 kB | 58 kB | ![]() 198.217.251.250 | |
trk.healthyharolds.com | unknown | 2023-11-13 | 2023-11-13 14:22:25 | 2023-11-20 04:47:51 | 475 B | 214 B | ![]() 217.20.112.104 | |
www.softwareprojects.com | unknown | 2002-06-09 | 2014-02-21 13:20:11 | 2023-12-11 05:14:41 | 449 B | 604 B | ![]() 172.66.43.109 | |
www.datadoghq-browser-agent.com | 3490 | 2019-03-26 | 2019-04-26 18:31:20 | 2023-12-25 20:49:20 | 438 B | 155 kB | ![]() 54.230.83.119 | |
buygoods.com | 125874 | 2003-06-23 | 2015-10-28 02:32:21 | 2023-12-25 15:37:49 | 18 kB | 273 kB | ![]() 172.66.43.115 | |
ka-f.fontawesome.com | 3598 | 2012-10-18 | 2019-12-17 07:36:13 | 2023-12-25 05:10:13 | 3.6 kB | 276 kB | ![]() 172.64.129.7 | |
zerossl.ocsp.sectigo.com | 4049 | 2018-08-16 | 2020-05-09 21:05:29 | 2023-12-25 19:47:29 | 348 B | 1.2 kB | ![]() 172.64.149.23 |
Related reports
Threat Detection Systems
Public InfoSec YARA rules
No alerts detected
OpenPhish
No alerts detected
PhishTank
No alerts detected
mnemonic secure dns
No alerts detected
Quad9 DNS
No alerts detected
ThreatFox
No alerts detected
JavaScript (45)
No JavaScripts
HTTP Transactions (97)
| URL | IP | Response | Size |
|---|

