Report Overview
Visitedpublic
2026-03-18 16:12:15
Tags
Submit Tags
URL
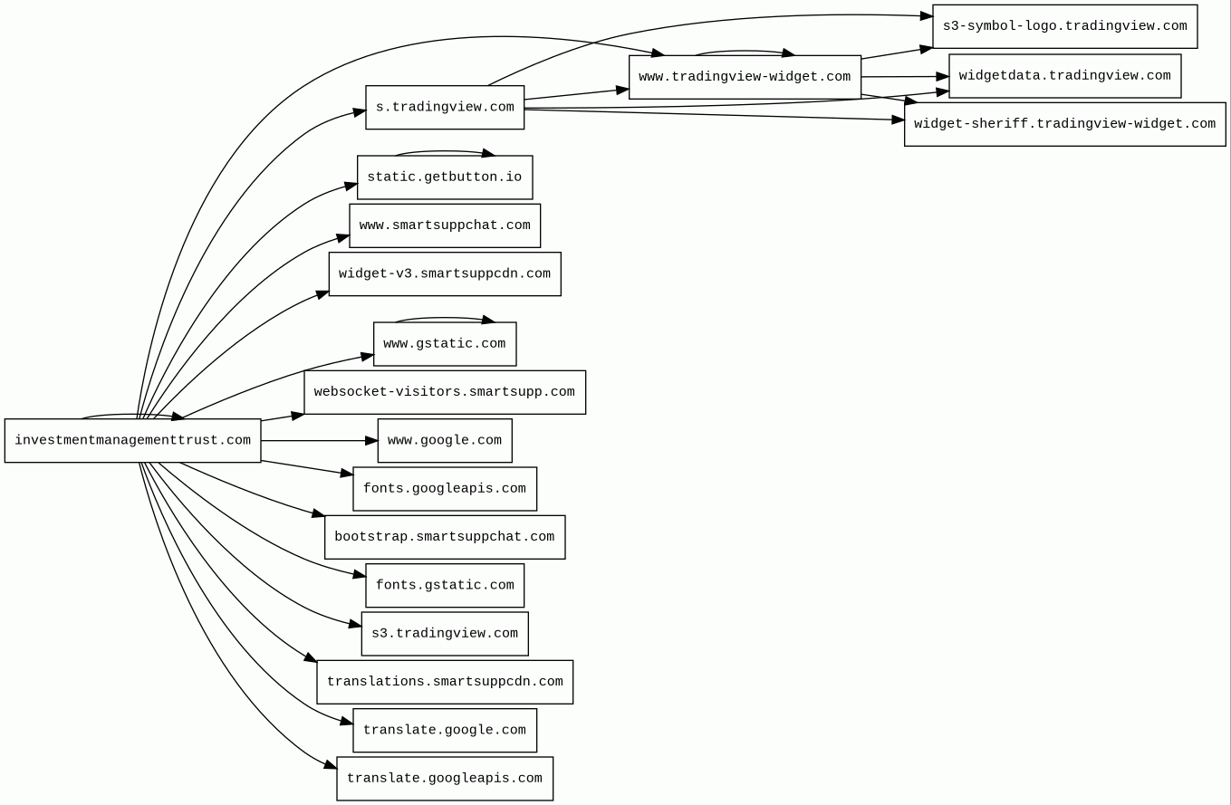
investmentmanagementtrust.com/
Finishing URL
investmentmanagementtrust.com/
IP / ASN

46.202.172.19
Title
investmentmanagementtrust.com
Detections
urlquery
0
Network Intrusion Detection
0
Threat Detection Systems
0
Host Summary
| Host | Rank | Registered | First Seen | Last Seen | Sent | Received | IP | Fingerprints |
|---|---|---|---|---|---|---|---|---|
widgetdata.tradingview.com | 179381 | 2010-03-20 | 2015-02-20 | 2026-03-13 | 1.4 kB | 448 B | ![]() 92.223.127.184 | |
s3.tradingview.com | 165395 | 2010-03-20 | 2018-06-24 | 2026-03-13 | 893 B | 37 kB | ![]() 195.181.166.158 | |
translate.googleapis.com | 6317 | 2005-01-25 | 2012-05-31 | 2026-03-16 | 3.2 kB | 421 kB | ![]() 142.251.38.106 | |
www.smartsuppchat.com | 491650 | 2014-02-02 | 2017-01-30 | 2026-03-12 | 434 B | 19 kB | ![]() 185.76.9.11 | ![]() |
s.tradingview.com | 416574 | 2010-03-20 | 2017-01-30 | 2026-03-17 | 572 B | 44 kB | ![]() 3.164.240.120 | |
translate.google.com | 609 | 1997-09-15 | 2012-05-30 | 2026-03-16 | 970 B | 83 kB | ![]() 172.217.19.238 | |
www.gstatic.com | 146047 | 2008-02-11 | 2012-05-29 | 2026-03-15 | 3.3 kB | 70 kB | ![]() 172.217.20.163 | |
translations.smartsuppcdn.com | 560346 | 2018-11-20 | 2022-11-04 | 2026-03-12 | 518 B | 7.7 kB | ![]() 185.76.9.27 | ![]() |
static.getbutton.io | 386210 | 2019-09-03 | 2019-10-01 | 2026-03-12 | 889 B | 885 kB | ![]() 104.26.15.221 | |
widget-v3.smartsuppcdn.com | 532262 | 2018-11-20 | 2022-10-03 | 2026-03-12 | 1.4 kB | 325 kB | ![]() 185.76.9.12 | ![]() |
fonts.googleapis.com | 313 | 2005-01-25 | 2012-05-23 | 2026-03-15 | 957 B | 14 kB | ![]() 142.251.38.106 | |
widget-sheriff.tradingview-widget.com | 206730 | 2020-06-05 | 2024-02-01 | 2026-03-13 | 1.1 kB | 1.2 kB | ![]() 3.164.240.72 | |
www.google.com | 22 | 1997-09-15 | 2015-05-10 | 2026-03-15 | 457 B | 739 B | ![]() 142.251.157.119 | |
www.tradingview-widget.com | 196495 | 2020-06-05 | 2021-04-08 | 2026-03-12 | 61 kB | 3.1 MB | ![]() 195.181.166.158 | ![]() |
investmentmanagementtrust.com | unknown | 2025-04-13 | 2026-03-18 | 2026-03-18 | 22 kB | 2.0 MB | ![]() 46.202.172.19 | |
fonts.gstatic.com | unknown | 2008-02-11 | 2014-04-02 | 2026-03-15 | 4.3 kB | 238 kB | ![]() 172.217.20.163 | |
s3-symbol-logo.tradingview.com | 110931 | 2010-03-20 | 2020-11-23 | 2026-03-13 | 3.6 kB | 14 kB | ![]() 195.181.166.158 | |
websocket-visitors.smartsupp.com | 411464 | 2012-08-25 | 2021-07-12 | 2026-03-12 | 618 B | 224 B | ![]() 63.183.129.176 | |
bootstrap.smartsuppchat.com | 425291 | 2014-02-02 | 2018-01-29 | 2026-03-11 | 551 B | 1.6 kB | ![]() 3.121.194.18 |
Bunny (CDN)
Amazon Web Services (PaaS)
Amazon Web Services (AWS) is a comprehensive cloud services platform offering compute power, database storage, content delivery and other functionality.CDN77 (CDN)
CDN77 is a content delivery network (CDN).PayPal (Payment processors)
PayPal is an online payments system that supports online money transfers and serves as an electronic alternative to traditional paper methods like checks and money orders.Amazon CloudFront (CDN)
Amazon CloudFront is a fast content delivery network (CDN) service that securely delivers data, videos, applications, and APIs to customers globally with low latency, high transfer speeds.Cloudflare (CDN)
Cloudflare is a web-infrastructure and website-security company, providing content-delivery-network services, DDoS mitigation, Internet security, and distributed domain-name-server services.dc.js (JavaScript graphics, JavaScript libraries)
A multi-dimensional charting library built to work natively with crossfilter and rendered using d3.jsHostinger (Hosting)
Hostinger is an employee-owned Web hosting provider and internet domain registrar.LiteSpeed (Web servers)
LiteSpeed is a high-scalability web server.PHP:7.3.33 (Programming languages)
PHP is a general-purpose scripting language used for web development.Modernizr (JavaScript libraries)
Modernizr is a JavaScript library that detects the features available in a user's browser.jQuery:3.2.1 (JavaScript libraries)
jQuery is a JavaScript library which is a free, open-source software designed to simplify HTML DOM tree traversal and manipulation, as well as event handling, CSS animation, and Ajax.Popper (Miscellaneous)
Popper is a positioning engine, its purpose is to calculate the position of an element to make it possible to position it near a given reference element.Bootstrap (UI frameworks)
Bootstrap is a free and open-source CSS framework directed at responsive, mobile-first front-end web development. It contains CSS and JavaScript-based design templates for typography, forms, buttons, navigation, and other interface components.Related reports
Threat Detection Systems
No alerts detected
JavaScript (81)
| HASH | FROM | Size | First Seen | Last Seen | |
|---|---|---|---|---|---|
| 58457ad0a4dcca91039381fe81af1999 | DocumentWrite | 3.0 kB | 2026-03-16 | 2026-03-18 | |
Introduced by DocumentWrite First Seen 2026-03-16 Last Seen 2026-03-18 Times Seen 149 Size 3.0 kB (3011 bytes) MD5 58457ad0a4dcca91039381fe81af1999 SHA1 bafb0f472c9d80a1018831ed627a815735d7bf5c Loading... | |||||
| 8577c3c3289129c2e1ac6ad928469a64 | DocumentWrite | 470 B | 2026-03-17 | 2026-03-18 | |
Introduced by DocumentWrite First Seen 2026-03-17 Last Seen 2026-03-18 Times Seen 81 Size 470 B (470 bytes) MD5 8577c3c3289129c2e1ac6ad928469a64 SHA1 7d69e0c1fb3b0345f3b997a04595b56552b5901e Loading... | |||||
| 23e83807b8a0ad20800c75c4ff66c9cf | DocumentWrite | 470 B | 2026-03-17 | 2026-03-18 | |
Introduced by DocumentWrite First Seen 2026-03-17 Last Seen 2026-03-18 Times Seen 96 Size 470 B (470 bytes) MD5 23e83807b8a0ad20800c75c4ff66c9cf SHA1 d5478995c63cb3d98f0d83152cd96c65af36ea8a Loading... | |||||
HTTP Transactions (209)
| URL | IP | Response | Size |
|---|






