Report Overview
Visitedpublic
2026-03-18 16:23:32
Tags
Submit Tags
URL
elontesstocks.com/
Finishing URL
elontesstocks.com/
IP / ASN

104.21.13.117
Title
Elon Musk Tesla Stocks Platform – Automated New Age AI Trading Platform.
Detections
urlquery
0
Network Intrusion Detection
0
Threat Detection Systems
0
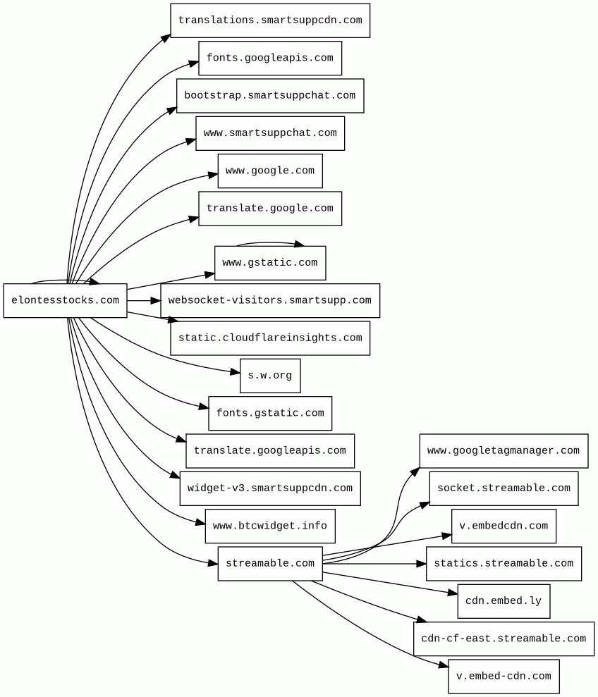
Host Summary
| Host | Rank | Registered | First Seen | Last Seen | Sent | Received | IP | Fingerprints |
|---|---|---|---|---|---|---|---|---|
www.google.com | 22 | 1997-09-15 | 2015-05-10 | 2026-03-15 | 445 B | 739 B | ![]() 142.251.152.119 | |
translate.google.com | 609 | 1997-09-15 | 2012-05-30 | 2026-03-16 | 946 B | 83 kB | ![]() 172.217.20.174 | |
socket.streamable.com | 303396 | 2003-10-05 | 2017-11-22 | 2026-03-11 | 558 B | 224 B | ![]() 52.55.85.72 | |
streamable.com | 5542 | 2003-10-05 | 2014-11-23 | 2026-03-18 | 1.1 kB | 168 kB | ![]() 151.101.65.63 | |
www.gstatic.com | 146047 | 2008-02-11 | 2012-05-29 | 2026-03-15 | 3.2 kB | 70 kB | ![]() 142.251.142.227 | |
s.w.org | 27695 | 1993-12-01 | 2017-01-30 | 2026-03-16 | 913 B | 2.2 kB | ![]() 192.0.77.48 | |
fonts.gstatic.com | unknown | 2008-02-11 | 2014-04-02 | 2026-03-15 | 3.2 kB | 95 kB | ![]() 142.251.143.131 | |
translate.googleapis.com | 6317 | 2005-01-25 | 2012-05-31 | 2026-03-16 | 3.1 kB | 421 kB | ![]() 142.251.142.234 | |
fonts.googleapis.com | 313 | 2005-01-25 | 2012-05-23 | 2026-03-15 | 1.3 kB | 132 kB | ![]() 142.251.38.106 | |
websocket-visitors.smartsupp.com | 411464 | 2012-08-25 | 2021-07-12 | 2026-03-12 | 606 B | 224 B | ![]() 63.183.105.220 | |
v.embed-cdn.com | 881990 | 2016-11-07 | 2018-05-01 | 2026-03-11 | 416 B | 232 kB | ![]() 194.242.11.186 | |
www.googletagmanager.com | 283 | 2011-11-11 | 2012-10-04 | 2026-03-15 | 435 B | 410 kB | ![]() 142.251.142.232 | |
elontesstocks.com | unknown | 2025-05-17 | 2026-03-18 | 2026-03-18 | 45 kB | 21 MB | ![]() 188.114.97.1 | ![]() ![]() ![]() |
translations.smartsuppcdn.com | 560346 | 2018-11-20 | 2022-11-04 | 2026-03-12 | 494 B | 7.7 kB | ![]() 185.76.9.11 | ![]() |
www.smartsuppchat.com | 491650 | 2014-02-02 | 2017-01-30 | 2026-03-12 | 422 B | 19 kB | ![]() 185.76.9.11 | ![]() |
tslvestfirm.com | unknown | unknown | 2026-03-18 | 2026-03-18 | 3.4 kB | 0 B | ![]() 0.0.0.0 | |
cdn.embed.ly | 196422 | 2009-10-13 | 2013-05-21 | 2026-03-14 | 419 B | 14 kB | ![]() 104.18.1.134 | |
www.btcwidget.info | unknown | 2016-09-13 | 2017-02-17 | 2026-03-12 | 1.2 kB | 856 B | ![]() 172.67.170.70 | |
bootstrap.smartsuppchat.com | 425291 | 2014-02-02 | 2018-01-29 | 2026-03-11 | 527 B | 1.6 kB | ![]() 18.193.231.135 | |
static.cloudflareinsights.com | 4073 | 2019-08-30 | 2019-09-24 | 2026-03-15 | 512 B | 32 kB | ![]() 104.16.80.73 | |
statics.streamable.com | 444241 | 2003-10-05 | 2018-05-01 | 2026-03-18 | 446 B | 2.5 kB | ![]() 195.181.166.158 | |
cdn-cf-east.streamable.com | 218944 | 2003-10-05 | 2020-07-06 | 2026-03-14 | 860 B | 101 kB | ![]() 52.84.50.80 | |
v.embedcdn.com | 5266207 | 2016-11-07 | 2017-01-30 | 2026-03-11 | 442 B | 32 kB | ![]() 194.242.11.186 | |
widget-v3.smartsuppcdn.com | 532262 | 2018-11-20 | 2022-10-03 | 2026-03-12 | 1.4 kB | 325 kB | ![]() 185.76.9.27 | ![]() |
Google Analytics (Analytics)
Google Analytics is a free web analytics service that tracks and reports website traffic.Nginx (Web servers, Reverse proxies)
Nginx is a web server that can also be used as a reverse proxy, load balancer, mail proxy and HTTP cache.Varnish (Caching)
Varnish is a reverse caching proxy.Bunny (CDN)
Amazon Web Services (PaaS)
Amazon Web Services (AWS) is a comprehensive cloud services platform offering compute power, database storage, content delivery and other functionality.Cloudflare (CDN)
Cloudflare is a web-infrastructure and website-security company, providing content-delivery-network services, DDoS mitigation, Internet security, and distributed domain-name-server services.jQuery:3.2.1 (JavaScript libraries)
jQuery is a JavaScript library which is a free, open-source software designed to simplify HTML DOM tree traversal and manipulation, as well as event handling, CSS animation, and Ajax.Magnific Popup:6.6.5 (JavaScript libraries)
Magnific Popup is a responsive lightbox & dialog script with focus on performance and providing best experience for user with any device.OWL Carousel (JavaScript libraries)
OWL Carousel is an enabled jQuery plugin that lets you create responsive carousel sliders.MySQL (Databases)
MySQL is an open-source relational database management system.Bootstrap (UI frameworks)
Bootstrap is a free and open-source CSS framework directed at responsive, mobile-first front-end web development. It contains CSS and JavaScript-based design templates for typography, forms, buttons, navigation, and other interface components.WordPress Block Editor (Page builders)
Sites using the WordPress Block Editor, also known as Gutenberg.Popper (Miscellaneous)
Popper is a positioning engine, its purpose is to calculate the position of an element to make it possible to position it near a given reference element.Contact Form 7:5.9.8 (WordPress plugins, Form builders)
Contact Form 7 is an WordPress plugin which can manage multiple contact forms. The form supports Ajax-powered submitting, CAPTCHA, Akismet spam filtering.Redux Framework:4.4.18 (WordPress plugins)
Redux Framework is a modular PHP library that allows developers to create customisable settings panels and controls for WordPress projects, providing a consistent user interface for managing options and settings.jQuery Migrate:3.4.1 (JavaScript libraries)
Query Migrate is a javascript library that allows you to preserve the compatibility of your jQuery code developed for versions of jQuery older than 1.9.Modernizr (JavaScript libraries)
Modernizr is a JavaScript library that detects the features available in a user's browser.WordPress:6.6.5 (CMS, Blogs)
WordPress is a free and open-source content management system written in PHP and paired with a MySQL or MariaDB database. Features include a plugin architecture and a template system.PHP:8.1.34 (Programming languages)
PHP is a general-purpose scripting language used for web development.Elementor:3.24.5 (Page builders, WordPress plugins)
Elementor is a website builder platform for professionals on WordPress.Cloudflare Browser Insights (Analytics, RUM)
Cloudflare Browser Insights is a tool that measures the performance of websites from the perspective of users.CDN77 (CDN)
CDN77 is a content delivery network (CDN).Amazon CloudFront (CDN)
Amazon CloudFront is a fast content delivery network (CDN) service that securely delivers data, videos, applications, and APIs to customers globally with low latency, high transfer speeds.Amazon S3 (CDN)
Amazon S3 or Amazon Simple Storage Service is a service offered by Amazon Web Services (AWS) that provides object storage through a web service interface.Related reports
Threat Detection Systems
No alerts detected
JavaScript (11)
| HASH | FROM | Size | First Seen | Last Seen | |
|---|---|---|---|---|---|
| 23e83807b8a0ad20800c75c4ff66c9cf | DocumentWrite | 470 B | 2026-03-17 | 2026-03-18 | |
Introduced by DocumentWrite First Seen 2026-03-17 Last Seen 2026-03-18 Times Seen 101 Size 470 B (470 bytes) MD5 23e83807b8a0ad20800c75c4ff66c9cf SHA1 d5478995c63cb3d98f0d83152cd96c65af36ea8a Loading... | |||||
| 58457ad0a4dcca91039381fe81af1999 | DocumentWrite | 3.0 kB | 2026-03-16 | 2026-03-18 | |
Introduced by DocumentWrite First Seen 2026-03-16 Last Seen 2026-03-18 Times Seen 153 Size 3.0 kB (3011 bytes) MD5 58457ad0a4dcca91039381fe81af1999 SHA1 bafb0f472c9d80a1018831ed627a815735d7bf5c Loading... | |||||
| 8577c3c3289129c2e1ac6ad928469a64 | DocumentWrite | 470 B | 2026-03-17 | 2026-03-18 | |
Introduced by DocumentWrite First Seen 2026-03-17 Last Seen 2026-03-18 Times Seen 98 Size 470 B (470 bytes) MD5 8577c3c3289129c2e1ac6ad928469a64 SHA1 7d69e0c1fb3b0345f3b997a04595b56552b5901e Loading... | |||||
HTTP Transactions (145)
| URL | IP | Response | Size |
|---|







