Report Overview
Visitedpublic
2026-03-14 04:58:07
Tags
Submit Tags
URL
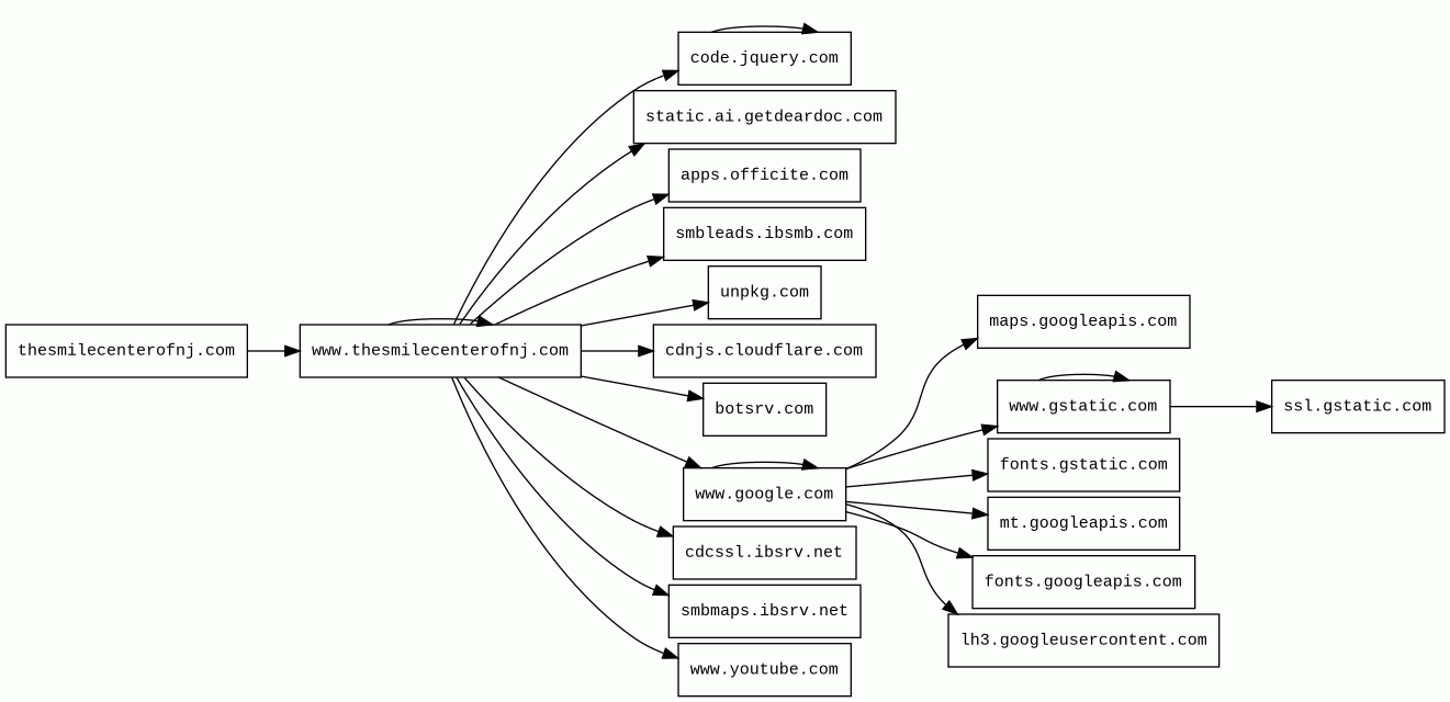
thesmilecenterofnj.com
Finishing URL
www.thesmilecenterofnj.com/
IP / ASN

172.67.204.146
Title
The Smile Center | Voted BEST Dentist in Burlington County
Detections
urlquery
0
Network Intrusion Detection
0
Threat Detection Systems
1
Host Summary
| Host | Rank | Registered | First Seen | Last Seen | Sent | Received | IP | Fingerprints |
|---|---|---|---|---|---|---|---|---|
smbmaps.ibsrv.net | 972335 | 2008-09-04 | 2017-01-19 | 2026-03-12 | 14 kB | 1.0 MB | ![]() 172.64.145.83 | |
lh3.googleusercontent.com | 303 | 2008-11-17 | 2012-05-22 | 2026-03-09 | 499 B | 3.1 kB | ![]() 142.250.178.97 | |
apps.officite.com | 1398439 | 2000-01-17 | 2019-04-21 | 2026-03-11 | 455 B | 7.4 kB | ![]() 104.18.43.242 | ![]() |
mt.googleapis.com | 199723 | 2005-01-25 | 2013-07-12 | 2026-03-06 | 611 B | 2.0 kB | ![]() 142.251.38.110 | |
www.youtube.com | 286 | 2005-02-15 | 2013-04-13 | 2026-03-09 | 895 B | 37 kB | ![]() 142.251.142.238 | |
www.google.com | 22 | 1997-09-15 | 2015-05-10 | 2026-03-08 | 3.0 kB | 64 kB | ![]() 142.251.151.119 | |
www.thesmilecenterofnj.com | unknown | 2010-06-14 | 2026-03-14 | 2026-03-14 | 20 kB | 1.8 MB | ![]() 172.67.204.146 | ![]() ![]() |
maps.googleapis.com 1 alert(s) on this Host | 3442 | 2005-01-25 | 2012-05-22 | 2026-03-08 | 4.6 kB | 1.4 MB | ![]() 142.251.38.106 | |
fonts.gstatic.com | unknown | 2008-02-11 | 2014-04-02 | 2026-03-08 | 1.6 kB | 132 kB | ![]() 216.58.207.195 | |
cdcssl.ibsrv.net | 514818 | 2008-09-04 | 2012-10-13 | 2026-03-11 | 7.0 kB | 135 kB | ![]() 172.64.145.83 | |
smbleads.ibsmb.com | 742137 | 2019-01-25 | 2019-02-01 | 2026-03-11 | 1.8 kB | 46 kB | ![]() 104.21.17.80 | ![]() |
cdnjs.cloudflare.com | 1222 | 2009-02-17 | 2012-05-23 | 2026-03-08 | 1.4 kB | 98 kB | ![]() 104.17.25.14 | |
ssl.gstatic.com | 2547953 | 2008-02-11 | 2012-05-23 | 2026-03-09 | 444 B | 1.1 kB | ![]() 142.251.38.99 | |
unpkg.com | 1093 | 2016-01-06 | 2016-01-07 | 2026-03-08 | 454 B | 25 kB | ![]() 104.18.1.22 | ![]() |
fonts.googleapis.com | 313 | 2005-01-25 | 2012-05-23 | 2026-03-08 | 455 B | 22 kB | ![]() 172.217.20.170 | |
static.ai.getdeardoc.com | 1870818 | 2019-01-15 | 2020-10-04 | 2026-03-03 | 949 B | 696 kB | ![]() 52.84.50.32 | |
code.jquery.com | 4915 | 2005-12-10 | 2012-05-21 | 2026-03-08 | 1.5 kB | 258 kB | ![]() 151.101.194.137 | |
botsrv.com | 453190 | 2019-03-25 | 2019-03-28 | 2026-03-11 | 570 B | 10 kB | ![]() 34.254.69.63 | |
thesmilecenterofnj.com | unknown | 2010-06-14 | 2026-03-14 | 2026-03-14 | 491 B | 82 kB | ![]() 172.67.204.146 | |
www.gstatic.com | 146047 | 2008-02-11 | 2012-05-29 | 2026-03-08 | 7.2 kB | 1.2 MB | ![]() 142.251.38.99 |
Cloudflare (CDN)
Cloudflare is a web-infrastructure and website-security company, providing content-delivery-network services, DDoS mitigation, Internet security, and distributed domain-name-server services.Envoy (Reverse proxies)
Envoy is an open-source edge and service proxy, designed for cloud-native applications.Cloudflare Bot Management (Security)
Cloudflare bot management solution identifies and mitigates automated traffic to protect websites from bad bots.Google Maps (Maps)
Google Maps is a web mapping service. It offers satellite imagery, aerial photography, street maps, 360° interactive panoramic views of streets, real-time traffic conditions, and route planning for traveling by foot, car, bicycle and air, or public transportation.October CMS (CMS)
October is a free, open-source, self-hosted CMS platform based on the Laravel PHP Framework.Laravel (Web frameworks)
Laravel is a free, open-source PHP web framework.DearDoc (Appointment scheduling)
DearDoc is an appointment scheduling system that organizes, manages, and tracks appointments to streamline booking processes.jQuery:1.11.1 (JavaScript libraries)
jQuery is a JavaScript library which is a free, open-source software designed to simplify HTML DOM tree traversal and manipulation, as well as event handling, CSS animation, and Ajax.Unpkg (CDN)
Unpkg is a content delivery network for everything on npm.Fly.io (PaaS)
Fly is a platform for running full stack apps and databases.Amazon S3 (CDN)
Amazon S3 or Amazon Simple Storage Service is a service offered by Amazon Web Services (AWS) that provides object storage through a web service interface.Amazon CloudFront (CDN)
Amazon CloudFront is a fast content delivery network (CDN) service that securely delivers data, videos, applications, and APIs to customers globally with low latency, high transfer speeds.Amazon Web Services (PaaS)
Amazon Web Services (AWS) is a comprehensive cloud services platform offering compute power, database storage, content delivery and other functionality.Nginx (Web servers, Reverse proxies)
Nginx is a web server that can also be used as a reverse proxy, load balancer, mail proxy and HTTP cache.Varnish (Caching)
Varnish is a reverse caching proxy.Related reports
Threat Detection Systems
| Detection System | Indicator | Verdict | Alert |
|---|---|---|---|
| Private YARA rules | maps.googleapis.com/maps-api-v3/api/js/63/14d/intl/no_ALL/common.js | audit | Hunting_JS_WebAssembly |
JavaScript (79)
| HASH | FROM | Size | First Seen | Last Seen | |
|---|---|---|---|---|---|
| 3287667ab09618dc52faf906194acdb4 | DocumentWrite | 217 B | 2025-11-16 | 2026-03-14 | |
Introduced by DocumentWrite First Seen 2025-11-16 Last Seen 2026-03-14 Times Seen 2 Size 217 B (217 bytes) MD5 3287667ab09618dc52faf906194acdb4 SHA1 b30b72cf5399923761708499704ae27fd5aff7fd Loading... | |||||
HTTP Transactions (118)
| URL | IP | Response | Size |
|---|





