Report Overview
Visitedpublic
2026-03-05 11:49:45
Tags
Submit Tags
URL
elink664.mail.beyondtvpi.com/ss/c/u001.rI8hTIJvAi73Lfotsz2mmeghijoboxSMRP_hOpWWGHRnI8CNzhxsXZbPxl1MGrGxxdhKAUwUN1D70X4AarbVGhGaWApTvnGl8dfDOjQrt7UIeNVzJe72BYMVuGfZb_TXsxCUitBNh0nXpNCRZpOBSvpcAMmnOuxaL8HwI1R8CYwgMzNGrBIuHE01xY6_zuyP_Xt798YSdkpPcYCpNKdeYbs0y-mYOMTjUEhZUKSat8U/4oo/uYOGLMf8TJmiqeIay0Gpqw/h15/h001.v48snqqrms_qQocfVCsvNtpuSG2kfiO2PH_xEYlJjTI
Finishing URL
www.beehiiv.com/?utm_campaign=383dc944-9574-413d-9a58-607545afd906&utm_medium=post_email&utm_source=beyondtvpi&_bhlid=e40a2515f527d8c085da95647e48611c2a742975
IP / ASN

104.18.69.40
Title
beehiiv — The newsletter platform built for growth
Detections
urlquery
0
Network Intrusion Detection
0
Threat Detection Systems
0
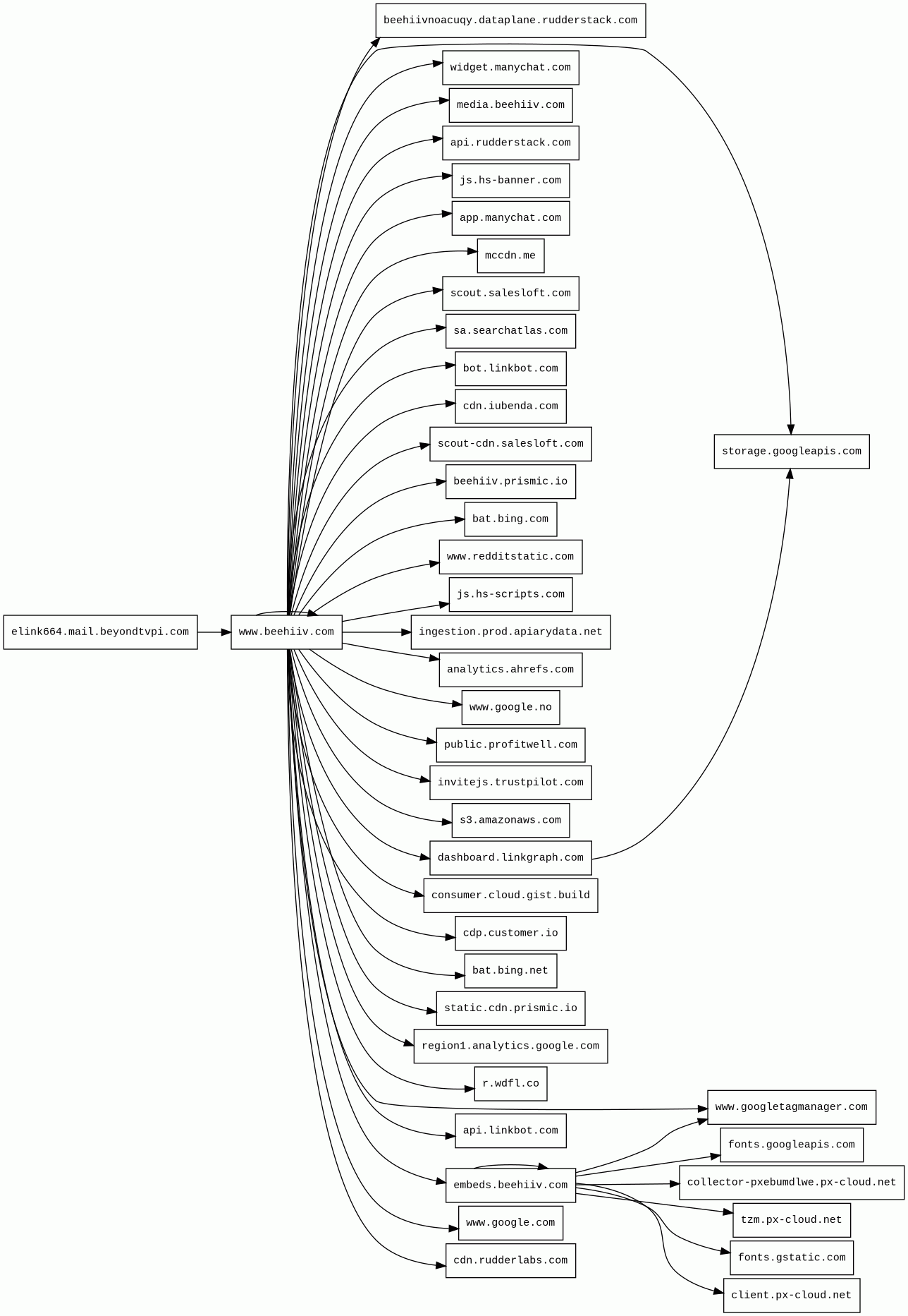
Host Summary
| Host | Rank | Registered | First Seen | Last Seen | Sent | Received | IP | Fingerprints |
|---|---|---|---|---|---|---|---|---|
tzm.px-cloud.net | 7497 | 2019-03-31 | 2025-03-20 | 2026-02-27 | 481 B | 306 B | ![]() 34.36.73.246 | |
static.cdn.prismic.io | 244739 | 2013-06-05 | 2014-12-03 | 2026-03-01 | 884 B | 61 kB | ![]() 65.9.46.122 | |
www.googletagmanager.com | 283 | 2011-11-11 | 2012-10-04 | 2026-03-01 | 1.8 kB | 2.0 MB | ![]() 172.217.19.232 | |
www.google.no | 92680 | 2001-02-26 | 2012-06-26 | 2026-03-01 | 707 B | 580 B | ![]() 142.251.38.99 | |
www.beehiiv.com | 820117 | 2020-10-08 | 2021-06-14 | 2026-03-01 | 51 kB | 12 MB | ![]() 104.18.68.40 | |
js.hs-banner.com | 17150 | 2020-03-09 | 2020-03-26 | 2026-03-02 | 426 B | 71 kB | ![]() 104.18.40.240 | |
app.manychat.com | 96259 | 2014-06-02 | 2018-03-28 | 2026-03-01 | 1.0 kB | 570 B | ![]() 3.69.37.240 | |
cdn.iubenda.com | 98443 | 2010-07-06 | 2012-10-02 | 2026-03-04 | 3.8 kB | 113 kB | ![]() 194.242.11.186 | |
bat.bing.com | 2924 | 1996-01-29 | 2014-04-08 | 2026-03-02 | 2.2 kB | 107 kB | ![]() 150.171.27.10 | |
embeds.beehiiv.com | 211662 | 2020-10-08 | 2021-09-23 | 2026-03-01 | 11 kB | 487 kB | ![]() 104.18.68.40 | |
scout-cdn.salesloft.com | 81292 | 2005-11-21 | 2017-08-09 | 2026-02-27 | 417 B | 7.0 kB | ![]() 104.16.150.240 | |
mccdn.me | 92809 | 2020-03-25 | 2020-03-25 | 2026-03-01 | 832 B | 44 kB | ![]() 104.26.15.135 | |
client.px-cloud.net | 36263 | 2019-03-31 | 2019-09-05 | 2026-02-27 | 433 B | 228 kB | ![]() 151.101.129.40 | |
consumer.cloud.gist.build | 65317 | 2019-11-17 | 2025-08-17 | 2026-02-27 | 1.4 kB | 1.0 kB | ![]() 34.110.164.207 | ![]() |
beehiivnoacuqy.dataplane.rudderstack.com | unknown | 2019-10-27 | 2026-02-20 | 2026-03-01 | 1.3 kB | 672 B | ![]() 54.175.92.109 | |
region1.analytics.google.com | 22257 | 1997-09-15 | 2022-03-17 | 2026-03-01 | 1.1 kB | 849 B | ![]() 216.239.32.36 | |
dashboard.linkgraph.com | 833722 | 2005-11-04 | 2023-06-09 | 2026-03-03 | 443 B | 56 kB | ![]() 172.67.156.149 | |
widget.manychat.com | 524894 | 2014-06-02 | 2017-01-14 | 2026-03-01 | 423 B | 555 B | ![]() 18.185.191.84 | |
fonts.googleapis.com | 313 | 2005-01-25 | 2012-05-23 | 2026-03-01 | 912 B | 9.8 kB | ![]() 142.251.142.234 | |
bat.bing.net | 24312 | 1997-09-03 | 2023-11-04 | 2026-03-02 | 524 B | 527 B | ![]() 150.171.27.10 | |
sa.searchatlas.com | 266609 | 2000-11-25 | 2024-06-05 | 2026-03-01 | 497 B | 75 kB | ![]() 104.26.7.146 | |
js.hs-scripts.com | 18499 | 2016-07-11 | 2016-08-09 | 2026-03-02 | 834 B | 3.3 kB | ![]() 104.16.141.209 | |
media.beehiiv.com | 242350 | 2020-10-08 | 2021-09-08 | 2026-03-02 | 27 kB | 1.1 MB | ![]() 104.18.68.40 | |
cdn.rudderlabs.com | 54152 | 2019-04-24 | 2020-11-19 | 2026-03-05 | 6.4 kB | 175 kB | ![]() 108.157.214.5 | |
public.profitwell.com | 70033 | 2010-07-27 | 2020-08-20 | 2026-02-26 | 464 B | 39 kB | ![]() 108.157.214.49 | |
cdp.customer.io | 90267 | 2011-10-26 | 2023-08-03 | 2026-02-26 | 4.9 kB | 1.5 MB | ![]() 34.117.192.206 | |
analytics.ahrefs.com | 48245 | 2010-11-25 | 2020-05-06 | 2026-03-04 | 421 B | 7.5 kB | ![]() 172.64.148.115 | |
fonts.gstatic.com | unknown | 2008-02-11 | 2014-04-02 | 2026-03-01 | 576 B | 20 kB | ![]() 142.251.142.227 | |
api.rudderstack.com | 49935 | 2019-10-27 | 2022-06-02 | 2026-02-27 | 1.3 kB | 7.1 kB | ![]() 65.9.46.28 | |
bot.linkbot.com | 1895310 | 1996-11-19 | 2023-04-28 | 2026-03-04 | 410 B | 25 kB | ![]() 3.164.240.103 | |
beehiiv.prismic.io | unknown | 2013-06-05 | 2025-03-17 | 2026-03-01 | 1.1 kB | 41 kB | ![]() 3.219.172.105 | |
storage.googleapis.com | 880 | 2005-01-25 | 2012-08-06 | 2026-03-02 | 480 B | 56 kB | ![]() 142.251.142.251 | |
invitejs.trustpilot.com | 82785 | 2007-06-30 | 2017-11-02 | 2026-03-04 | 421 B | 10 kB | ![]() 65.9.46.106 | |
r.wdfl.co | 172123 | 2017-05-09 | 2020-08-05 | 2026-03-04 | 403 B | 19 kB | ![]() 65.9.46.101 | |
www.redditstatic.com | 5235 | 2011-11-09 | 2012-06-30 | 2026-03-04 | 421 B | 83 kB | ![]() 151.101.65.140 | |
scout.salesloft.com | 111913 | 2005-11-21 | 2017-08-09 | 2026-02-26 | 962 B | 1.5 kB | ![]() 35.246.204.152 | |
ingestion.prod.apiarydata.net | unknown | 2025-08-15 | 2025-10-06 | 2026-03-02 | 491 B | 293 B | ![]() 54.204.125.224 | |
s3.amazonaws.com | 1245 | 2005-08-18 | 2020-05-13 | 2026-03-02 | 445 B | 53 kB | ![]() 16.15.207.251 | |
www.google.com | 22 | 1997-09-15 | 2015-05-10 | 2026-03-01 | 3.7 kB | 2.0 kB | ![]() 142.251.157.119 | |
elink664.mail.beyondtvpi.com | unknown | unknown | 2026-02-19 | 2026-02-26 | 822 B | 228 kB | ![]() 104.18.69.40 | |
collector-pxebumdlwe.px-cloud.net | 235802 | 2019-03-31 | 2024-08-13 | 2026-02-26 | 1.1 kB | 3.4 kB | ![]() 34.120.250.63 | |
api.linkbot.com | 1690594 | 1996-11-19 | 2024-05-09 | 2026-02-26 | 571 B | 335 B | ![]() 34.206.206.127 | ![]() |
Amazon CloudFront (CDN)
Amazon CloudFront is a fast content delivery network (CDN) service that securely delivers data, videos, applications, and APIs to customers globally with low latency, high transfer speeds.Amazon S3 (CDN)
Amazon S3 or Amazon Simple Storage Service is a service offered by Amazon Web Services (AWS) that provides object storage through a web service interface.Amazon Web Services (PaaS)
Amazon Web Services (AWS) is a comprehensive cloud services platform offering compute power, database storage, content delivery and other functionality.Cloudflare (CDN)
Cloudflare is a web-infrastructure and website-security company, providing content-delivery-network services, DDoS mitigation, Internet security, and distributed domain-name-server services.Vercel (PaaS)
Vercel is a cloud platform for static frontends and serverless functions.React (JavaScript frameworks)
React is an open-source JavaScript library for building user interfaces or UI components.Webpack (Miscellaneous)
Webpack is an open-source JavaScript module bundler.Next.js (JavaScript frameworks, Web frameworks)
Next.js is a React framework for developing single page Javascript applications.Node.js (Programming languages)
Node.js is an open-source, cross-platform, JavaScript runtime environment that executes JavaScript code outside a web browser.Bunny (CDN)
Azure Front Door (Load balancers)
Azure Front Door is a scalable and secure entry point for fast delivery of your global web applications.Azure (PaaS)
Azure is a cloud computing service for building, testing, deploying, and managing applications and services through Microsoft-managed data centers.Google Tag Manager (Tag managers)
Google Tag Manager is a tag management system (TMS) that allows you to quickly and easily update measurement codes and related code fragments collectively known as tags on your website or mobile app.Google Cloud (IaaS)
Google Cloud is a suite of cloud computing services.Google Cloud Storage (Miscellaneous)
Google Cloud Storage allows world-wide storage and retrieval of any amount of data at any time.Varnish (Caching)
Varnish is a reverse caching proxy.Google Cloud CDN (CDN)
Cloud CDN uses Google's global edge network to serve content closer to users.Envoy (Reverse proxies)
Envoy is an open-source edge and service proxy, designed for cloud-native applications.Cloudflare Bot Management (Security)
Cloudflare bot management solution identifies and mitigates automated traffic to protect websites from bad bots.Microsoft ASP.NET:4.0.30319 (Web frameworks)
ASP.NET is an open-source, server-side web-application framework designed for web development to produce dynamic web pages.IIS:10.0 (Web servers)
Internet Information Services (IIS) is an extensible web server software created by Microsoft for use with the Windows NT family.Windows Server (Operating systems)
Windows Server is a brand name for a group of server operating systems.Related reports
Threat Detection Systems
No alerts detected
JavaScript (130)
No JavaScripts
HTTP Transactions (186)
| URL | IP | Response | Size |
|---|




