Report Overview
Visitedpublic
2025-12-29 02:02:18
Tags
Submit Tags
URL
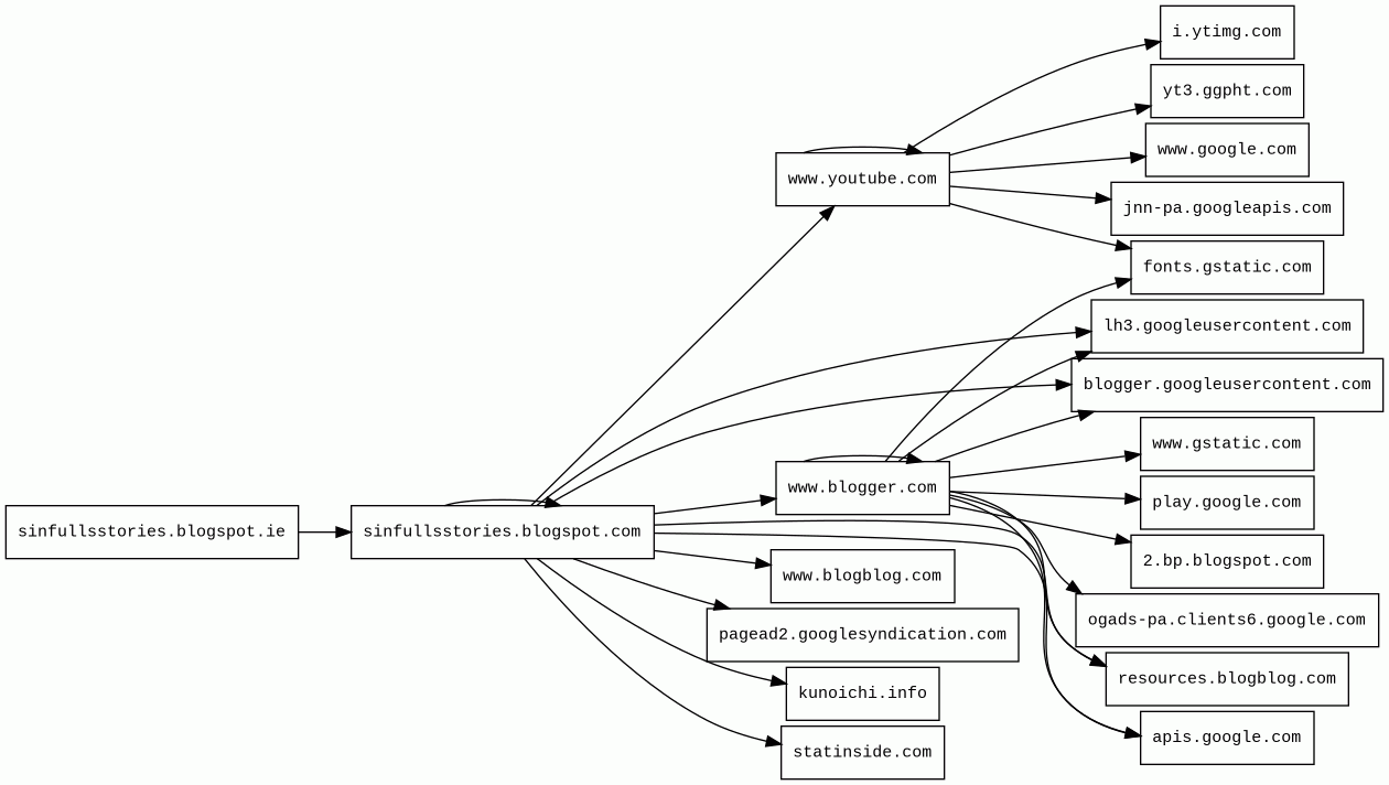
sinfullsstories.blogspot.ie/
Finishing URL
sinfullsstories.blogspot.com/
IP / ASN

216.58.207.225
Title
Too Red, to Read
Detections
urlquery
0
Network Intrusion Detection
0
Threat Detection Systems
3
Host Summary
| Host | Rank | Registered | First Seen | Last Seen | Sent | Received | IP | Fingerprints |
|---|---|---|---|---|---|---|---|---|
resources.blogblog.com | 177645 | 2000-09-15 | 2017-01-30 | 2025-12-22 | 1.4 kB | 3.2 kB | ![]() 142.250.74.105 | |
www.blogblog.com | 358746 | 2000-09-15 | 2012-05-22 | 2025-12-22 | 954 B | 1.5 kB | ![]() 142.250.74.105 | |
jnn-pa.googleapis.com | 1579 | 2005-01-25 | 2021-11-16 | 2025-12-28 | 4.7 kB | 4.7 kB | ![]() 142.250.74.42 | |
play.google.com | 48 | 1997-09-15 | 2013-05-30 | 2025-12-28 | 1.1 kB | 2.2 kB | ![]() 142.251.38.110 | |
lh3.googleusercontent.com | 303 | 2008-11-17 | 2012-05-22 | 2025-12-28 | 7.3 kB | 73 kB | ![]() 142.250.74.33 | |
2.bp.blogspot.com | 169100 | 2000-07-31 | 2012-05-21 | 2025-12-25 | 503 B | 2.5 kB | ![]() 142.250.74.97 | |
www.google.com | 22 | 1997-09-15 | 2015-05-10 | 2025-12-28 | 1.8 kB | 237 kB | ![]() 142.250.178.68 | |
sinfullsstories.blogspot.com 4 alert(s) on this Host | unknown | unknown | 2012-09-11 | 2022-11-04 | 1.9 kB | 262 kB | ![]() 142.251.142.225 | ![]() ![]() ![]() ![]() |
www.gstatic.com | 146047 | 2008-02-11 | 2012-05-29 | 2025-12-28 | 2.3 kB | 322 kB | ![]() 142.250.74.99 | |
ogads-pa.clients6.google.com | 508 | 1997-09-15 | 2025-03-25 | 2025-12-28 | 1.3 kB | 1.3 kB | ![]() 142.250.74.42 | |
yt3.ggpht.com | 1275 | 2008-01-16 | 2014-01-15 | 2025-12-28 | 500 B | 1.6 kB | ![]() 142.250.74.33 | |
fonts.gstatic.com | unknown | 2008-02-11 | 2014-04-02 | 2025-12-28 | 6.5 kB | 540 kB | ![]() 142.250.74.35 | |
statinside.com | 154131 | 2020-06-23 | 2020-07-13 | 2025-12-27 | 943 B | 14 kB | ![]() 172.67.146.166 | |
www.blogger.com | 9514 | 1999-06-22 | 2012-05-22 | 2025-12-22 | 29 kB | 2.6 MB | ![]() 142.250.74.105 | |
sinfullsstories.blogspot.ie 1 alert(s) on this Host | unknown | unknown | 2022-10-20 | 2023-01-23 | 496 B | 194 kB | ![]() 142.251.142.225 | |
apis.google.com | 1075 | 1997-09-15 | 2013-05-06 | 2025-12-28 | 3.0 kB | 580 kB | ![]() 142.250.74.142 | |
i.ytimg.com | 436 | 2007-12-11 | 2012-10-03 | 2025-12-28 | 552 B | 19 kB | ![]() 142.251.142.246 | |
kunoichi.info | unknown | 2022-02-27 | 2012-07-26 | 2025-11-01 | 914 B | 15 kB | ![]() 104.21.15.36 | |
blogger.googleusercontent.com | 4332 | 2008-11-17 | 2012-05-25 | 2025-12-22 | 8.7 kB | 158 kB | ![]() 142.250.74.33 | |
www.youtube.com 4 alert(s) on this Host | 286 | 2005-02-15 | 2013-04-13 | 2025-12-28 | 39 kB | 13 MB | ![]() 142.250.74.142 | |
pagead2.googlesyndication.com | 610 | 2003-01-21 | 2012-05-21 | 2025-12-22 | 458 B | 712 B | ![]() 142.250.74.130 |
OpenGSE (Web servers)
OpenGSE is a test suite used for testing servlet compliance. It is deployed by using WAR files that are deployed on the server engine.Java (Programming languages)
Java is a class-based, object-oriented programming language that is designed to have as few implementation dependencies as possible.Blogger (Blogs)
Blogger is a blog-publishing service that allows multi-user blogs with time-stamped entries.YouTube (Video players)
YouTube is a video sharing service where users can create their own profile, upload videos, watch, like and comment on other videos.Site Meter (Analytics)
Python (Programming languages)
Python is an interpreted and general-purpose programming language.Statcounter (Analytics)
PHP:8.4.12 (Programming languages)
PHP is a general-purpose scripting language used for web development.Cloudflare (CDN)
Cloudflare is a web-infrastructure and website-security company, providing content-delivery-network services, DDoS mitigation, Internet security, and distributed domain-name-server services.PHP:8.3.26 (Programming languages)
PHP is a general-purpose scripting language used for web development.Apache Traffic Server (Web servers)
Apache Traffic Server is an open-source caching and proxying server that serves as an HTTP/1.1 and HTTP/2 reverse proxy with caching capabilities, load balancing, request routing, SSL termination, and support for advanced HTTP features.Related reports
Threat Detection Systems
| Detection System | Indicator | Verdict | Alert |
|---|---|---|---|
| Private YARA rules | www.youtube.com/s/player/50cc0679/player_ias.vflset/en_US/base.js | audit | Hunting_JS_WebAssembly |
| DNS4EU | sinfullsstories.blogspot.ie | malicious | Sinkholed |
| DNS4EU | sinfullsstories.blogspot.com | malicious | Sinkholed |
JavaScript (270)
| HASH | FROM | Size | First Seen | Last Seen | |
|---|---|---|---|---|---|
| 65a064ccfe09d7ce438d8aaca69dc45a | DocumentWrite | 467 B | 2025-05-05 | 2026-04-03 | |
Introduced by DocumentWrite First Seen 2025-05-05 Last Seen 2026-04-03 Times Seen 468 Size 467 B (467 bytes) MD5 65a064ccfe09d7ce438d8aaca69dc45a SHA1 b05fd0b4033906117004666f9bbcbb15dc264895 Loading... | |||||
HTTP Transactions (142)
| URL | IP | Response | Size |
|---|




