Report Overview
Visitedpublic
2025-10-06 12:50:05
Tags
Submit Tags
URL
www.thecompcycle.com/r/d5ddd07a99f59ab292591661a?ct=YTo1OntzOjY6InNvdXJjZSI7YToyOntpOjA7czo1OiJlbWFpbCI7aToxO2k6MTI1NDt9czo1OiJlbWFpbCI7aToxMjU0O3M6NDoic3RhdCI7czoyMjoiNjhlMmMzOTdkZWFiMDQ3OTI2MTYwMiI7czo0OiJsZWFkIjtzOjk6IjExMDM1NzcwOCI7czo3OiJjaGFubmVsIjthOjE6e3M6NToiZW1haWwiO2k6MTI1NDt9fQ==&
Finishing URL
www.salary.com/contact/
IP / ASN

91.236.230.155
Title
Contact Us | Salary.com
Detections
urlquery
0
Network Intrusion Detection
0
Threat Detection Systems
0
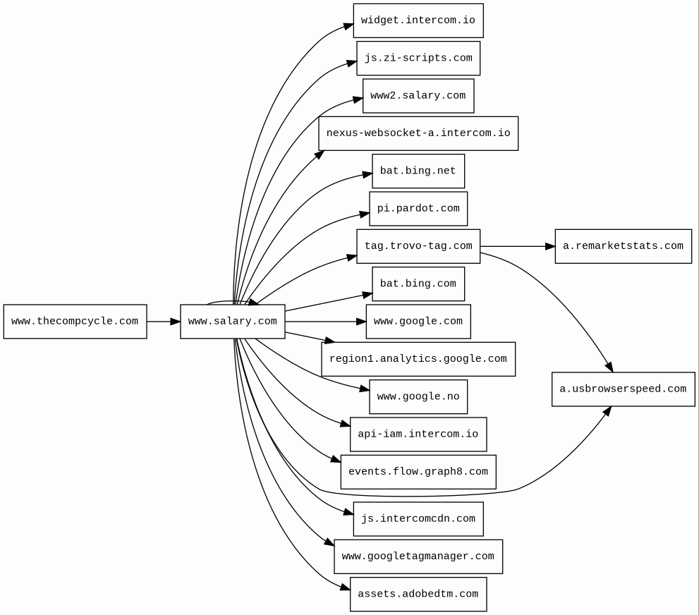
Host Summary
| Host | Rank | Registered | First Seen | Last Seen | Sent | Received | IP | Fingerprints |
|---|---|---|---|---|---|---|---|---|
www2.salary.com | 1468255 | 1995-12-31 | 2017-02-02 | 2025-09-27 | 2.5 kB | 2.0 kB | ![]() 3.92.120.28 | |
www.google.com | 22 | 1997-09-15 | 2015-05-10 | 2025-10-05 | 887 B | 565 B | ![]() 142.250.74.36 | |
www.google.no | 92680 | 2001-02-26 | 2012-06-26 | 2025-10-05 | 890 B | 580 B | ![]() 142.250.74.131 | |
api-iam.intercom.io | 17818 | 2011-08-15 | 2018-08-02 | 2025-10-06 | 1.1 kB | 7.8 kB | ![]() 52.86.232.167 | |
assets.adobedtm.com | 3051 | 2013-11-22 | 2014-01-28 | 2025-10-05 | 1.0 kB | 316 kB | ![]() 2.23.89.83 | |
bat.bing.com | 2924 | 1996-01-29 | 2014-04-08 | 2025-10-05 | 826 B | 59 kB | ![]() 150.171.27.10 | |
events.flow.graph8.com | 2850355 | 2019-11-09 | 2024-10-07 | 2025-10-05 | 1.5 kB | 144 kB | ![]() 52.4.254.30 | |
tag.trovo-tag.com | 254283 | 2022-04-26 | 2022-06-09 | 2025-09-30 | 526 B | 957 B | ![]() 18.165.140.87 | |
a.usbrowserspeed.com | 16882 | 2022-11-30 | 2022-12-01 | 2025-10-06 | 1.2 kB | 515 B | ![]() 35.83.211.153 | |
js.zi-scripts.com | 36753 | 2022-08-23 | 2022-12-01 | 2025-10-06 | 1.6 kB | 12 kB | ![]() 172.64.150.44 | |
region1.analytics.google.com | 22257 | 1997-09-15 | 2022-03-17 | 2025-10-05 | 985 B | 848 B | ![]() 216.239.32.36 | |
nexus-websocket-a.intercom.io | 9252 | 2011-08-15 | 2015-06-26 | 2025-10-06 | 741 B | 283 B | ![]() 18.97.36.50 | |
www.salary.com | 406832 | 1995-12-31 | 2012-09-20 | 2025-09-28 | 32 kB | 1.1 MB | ![]() 45.78.159.143 | |
pi.pardot.com | 37927 | 2007-01-30 | 2012-05-30 | 2025-10-06 | 2.0 kB | 21 kB | ![]() 54.156.13.80 | |
www.thecompcycle.com | unknown | 2022-12-14 | 2025-07-17 | 2025-09-28 | 761 B | 96 kB | ![]() 91.236.230.155 | |
a.remarketstats.com | 261520 | 2012-04-23 | 2012-11-23 | 2025-09-29 | 536 B | 1.5 kB | ![]() 172.67.69.73 | |
js.intercomcdn.com | 23692 | 2013-04-25 | 2020-02-19 | 2025-10-05 | 847 B | 1.7 MB | ![]() 13.33.235.81 | |
www.googletagmanager.com | 283 | 2011-11-11 | 2012-10-04 | 2025-10-05 | 884 B | 1.0 MB | ![]() 142.250.74.104 | |
bat.bing.net | 24312 | 1997-09-03 | 2023-11-04 | 2025-10-05 | 1.2 kB | 1.1 kB | ![]() 150.171.28.10 | |
widget.intercom.io | 19213 | 2011-08-15 | 2020-07-20 | 2025-10-05 | 421 B | 7.5 kB | ![]() 3.164.206.53 |
Salesforce Marketing Cloud Account Engagement (Marketing automation)
Salesforce Marketing Cloud Account Engagement (formerly known as Pardot) is an application specifically designed for B2B marketing automation.Nginx (Web servers, Reverse proxies)
Nginx is a web server that can also be used as a reverse proxy, load balancer, mail proxy and HTTP cache.Amazon CloudFront (CDN)
Amazon CloudFront is a fast content delivery network (CDN) service that securely delivers data, videos, applications, and APIs to customers globally with low latency, high transfer speeds.Amazon Web Services (PaaS)
Amazon Web Services (AWS) is a comprehensive cloud services platform offering compute power, database storage, content delivery and other functionality.Amazon ELB (Load balancers)
AWS ELB is a network load balancer service provided by Amazon Web Services for distributing traffic across multiple targets, such as Amazon EC2 instances, containers, IP addresses, and Lambda functions.Node.js (Programming languages)
Node.js is an open-source, cross-platform, JavaScript runtime environment that executes JavaScript code outside a web browser.Cloudflare (CDN)
Cloudflare is a web-infrastructure and website-security company, providing content-delivery-network services, DDoS mitigation, Internet security, and distributed domain-name-server services.Express (Web frameworks, Web servers)
Express is a web application framework for Node.js, released as free and open-source software under the MIT License. It is designed for building web applications and APIs.Microsoft ASP.NET:4.0.30319 (Web frameworks)
ASP.NET is an open-source, server-side web-application framework designed for web development to produce dynamic web pages.Google Tag Manager (Tag managers)
Google Tag Manager is a tag management system (TMS) that allows you to quickly and easily update measurement codes and related code fragments collectively known as tags on your website or mobile app.jQuery:3.3.1 (JavaScript libraries)
jQuery is a JavaScript library which is a free, open-source software designed to simplify HTML DOM tree traversal and manipulation, as well as event handling, CSS animation, and Ajax.Onsen UI (Mobile frameworks)
Onsen UI is an open-source HTML5 hybrid app framework offering mobile UI components for PhoneGap and Cordova development.Amazon S3 (CDN)
Amazon S3 or Amazon Simple Storage Service is a service offered by Amazon Web Services (AWS) that provides object storage through a web service interface.Related reports
Threat Detection Systems
No alerts detected
JavaScript (52)
| HASH | FROM | Size | First Seen | Last Seen | |
|---|---|---|---|---|---|
| fe364450e1391215f596d043488f989f | DocumentWrite | 15 B | 2023-03-07 | 2026-04-10 | |
Introduced by DocumentWrite First Seen 2023-03-07 Last Seen 2026-04-10 Times Seen 65221 Size 15 B (15 bytes) MD5 fe364450e1391215f596d043488f989f SHA1 d1848aa7b5cfd853609db178070771ad67d351e9 Loading... | |||||
HTTP Transactions (80)
| URL | IP | Response | Size |
|---|

