Report Overview
Visitedpublic
2025-09-27 08:12:55
Tags
Submit Tags
URL
shrinkme.ink/Xhamster_video01
Finishing URL
unlockcontent.org/JXNjsy291OskMZJxnYYsax?a=0&u=152869&t=&tracker=3695535165520891269&m=85&f=85&source=792297
IP / ASN

104.21.68.12
Title
Link is locked
Detections
urlquery
0
Network Intrusion Detection
0
Threat Detection Systems
14
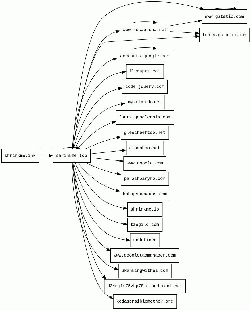
Host Summary
| Host | Rank | Registered | First Seen | Last Seen | Sent | Received | IP | Fingerprints |
|---|---|---|---|---|---|---|---|---|
undefined | unknown | unknown | 2020-01-28 | 2025-09-22 | 956 B | 0 B | ![]() 0.0.0.0 | |
shrinkme.top 34 alert(s) on this Host | unknown | 2025-08-24 | 2025-08-25 | 2025-09-22 | 6.9 kB | 554 kB | ![]() 172.67.135.156 | |
gloaphoo.net | 283321 | 2022-09-09 | 2022-09-10 | 2025-09-22 | 409 B | 169 kB | ![]() 172.67.205.91 | |
kedasensiblemother.org | unknown | 2025-08-08 | 2025-09-26 | 2025-09-26 | 1.0 kB | 4.1 kB | ![]() 54.240.174.3 | |
fonts.googleapis.com | 313 | 2005-01-25 | 2012-05-23 | 2025-09-21 | 900 B | 35 kB | ![]() 142.250.178.106 | |
fonts.gstatic.com | unknown | 2008-02-11 | 2014-04-02 | 2025-09-21 | 2.2 kB | 127 kB | ![]() 142.250.178.99 | |
www.google.com | 22 | 1997-09-15 | 2015-05-10 | 2025-09-21 | 416 B | 1.7 kB | ![]() 142.250.178.36 | |
bobapsoabauns.com | 16239 | 2025-01-23 | 2025-03-26 | 2025-09-22 | 910 B | 163 kB | ![]() 104.21.73.203 | |
accounts.google.com | 103 | 1997-09-15 | 2012-05-23 | 2025-09-21 | 3.8 kB | 14 kB | ![]() 142.250.147.84 | |
shrinkme.io | 218590 | 2019-03-18 | 2019-04-01 | 2025-09-25 | 1.3 kB | 60 kB | ![]() 172.67.193.134 | |
code.jquery.com | 4915 | 2005-12-10 | 2012-05-21 | 2025-09-21 | 420 B | 86 kB | ![]() 151.101.66.137 | |
tzegilo.com | 18163 | 2022-01-14 | 2022-01-14 | 2025-09-22 | 407 B | 19 kB | ![]() 172.67.193.52 | |
www.recaptcha.net | 7582 | 2007-01-06 | 2012-07-11 | 2025-09-21 | 2.6 kB | 89 kB | ![]() 142.250.178.67 | |
www.googletagmanager.com | 283 | 2011-11-11 | 2012-10-04 | 2025-09-21 | 882 B | 737 kB | ![]() 142.250.178.72 | |
parashparyro.com 8 alert(s) on this Host | unknown | 2025-06-11 | 2025-09-14 | 2025-09-22 | 2.3 kB | 2.0 kB | ![]() 172.67.147.152 | |
my.rtmark.net | 43911 | 2014-10-29 | 2015-02-04 | 2025-09-21 | 431 B | 835 B | ![]() 172.64.146.234 | |
gleecheeftoo.net 18 alert(s) on this Host | 531523 | 2025-02-10 | 2025-03-15 | 2025-09-25 | 4.8 kB | 8.9 kB | ![]() 139.45.197.243 | |
www.gstatic.com | 146047 | 2008-02-11 | 2012-05-29 | 2025-09-21 | 3.8 kB | 4.3 MB | ![]() 142.250.178.67 | |
shrinkme.ink | 71507 | 2024-08-28 | 2024-08-28 | 2025-09-27 | 497 B | 28 kB | ![]() 104.21.68.12 | |
fleraprt.com | 17838 | 2022-01-14 | 2022-01-14 | 2025-09-22 | 1.2 kB | 902 B | ![]() 139.45.195.252 | |
ukankingwithea.com 2 alert(s) on this Host | 32650 | 2024-01-01 | 2024-09-05 | 2025-09-22 | 430 B | 834 B | ![]() 172.67.192.190 | |
d34gjfm75zhp78.cloudfront.net 2 alert(s) on this Host | unknown | 2008-04-25 | 2023-10-27 | 2025-09-22 | 428 B | 233 kB | ![]() 54.230.245.177 |
Cloudflare (CDN)
Cloudflare is a web-infrastructure and website-security company, providing content-delivery-network services, DDoS mitigation, Internet security, and distributed domain-name-server services.Google Tag Manager (Tag managers)
Google Tag Manager is a tag management system (TMS) that allows you to quickly and easily update measurement codes and related code fragments collectively known as tags on your website or mobile app.jQuery:2.2.4 (JavaScript libraries)
jQuery is a JavaScript library which is a free, open-source software designed to simplify HTML DOM tree traversal and manipulation, as well as event handling, CSS animation, and Ajax.jQuery CDN (CDN)
jQuery CDN is a way to include jQuery in your website without actually downloading and keeping it your website's folder.reCAPTCHA (Security)
reCAPTCHA is a free service from Google that helps protect websites from spam and abuse.Nginx (Web servers, Reverse proxies)
Nginx is a web server that can also be used as a reverse proxy, load balancer, mail proxy and HTTP cache.Amazon CloudFront (CDN)
Amazon CloudFront is a fast content delivery network (CDN) service that securely delivers data, videos, applications, and APIs to customers globally with low latency, high transfer speeds.Amazon Web Services (PaaS)
Amazon Web Services (AWS) is a comprehensive cloud services platform offering compute power, database storage, content delivery and other functionality.Amazon ALB (Load balancers)
Amazon Application Load Balancer (ALB) distributes incoming application traffic to increase availability and support content-based routing.OpenResty:1.17.8.2 (Web servers)
OpenResty is a web platform based on nginx which can run Lua scripts using its LuaJIT engine.OpenGSE (Web servers)
OpenGSE is a test suite used for testing servlet compliance. It is deployed by using WAR files that are deployed on the server engine.Java (Programming languages)
Java is a class-based, object-oriented programming language that is designed to have as few implementation dependencies as possible.Varnish (Caching)
Varnish is a reverse caching proxy.Nginx:1.25.5 (Web servers, Reverse proxies)
Nginx is a web server that can also be used as a reverse proxy, load balancer, mail proxy and HTTP cache.Related reports
Threat Detection Systems
| Detection System | Indicator | Verdict | Alert |
|---|---|---|---|
| Cloudflare DNS | gleecheeftoo.net | malicious | Sinkholed |
| DigiCert UltraDNS | gleecheeftoo.net | malicious | Sinkholed |
| Quad9 DNS | gleecheeftoo.net | malicious | Sinkholed |
| DigiCert UltraDNS | shrinkme.top | malicious | Sinkholed |
| Cloudflare DNS | shrinkme.top | malicious | Sinkholed |
| CIRA Canadian Shield DNS | shrinkme.top | malicious | Sinkholed |
| Hagezi Threat Feed | shrinkme.top | malicious | Sinkholed |
| DNS0 Zero | shrinkme.top | malicious | Sinkholed |
| DigiCert UltraDNS | parashparyro.com | malicious | Sinkholed |
| Cloudflare DNS | parashparyro.com | malicious | Sinkholed |
| DigiCert UltraDNS | ukankingwithea.com | malicious | Sinkholed |
| DNS4EU | ukankingwithea.com | malicious | Sinkholed |
| Hagezi Threat Feed | d34gjfm75zhp78.cloudfront.net | malicious | Sinkholed |
| DNS4EU | d34gjfm75zhp78.cloudfront.net | malicious | Sinkholed |
JavaScript (33)
No JavaScripts
HTTP Transactions (60)
| URL | IP | Response | Size |
|---|

