Report Overview
Visitedpublic
2026-03-04 16:10:45
Tags
Submit Tags
URL
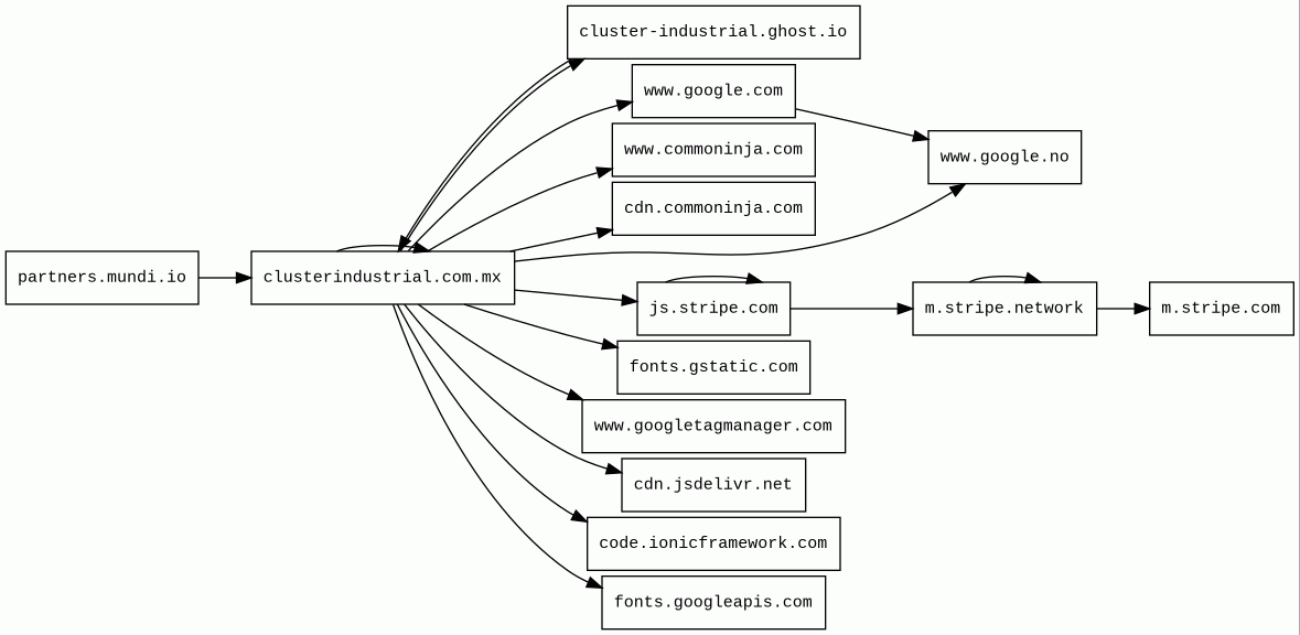
partners.mundi.io/e3t/Ctc/ZU+113/d11lyh04/VVGSQj5nlrMgW6YfZQQ3HqX07W26rJbN5LdrxcMkNlks5nR3bW5BWr2F6lZ3mpW6D5Xrb5wW8xTW6XmXqt7k2SfzVks2yv1ZVhxzW469ZDN5RdxQrW5QV1KX2BcxwTW5Q0WBy1lxYCHW3R-wDw6VTlnwW840B312Qrh10W92bS3s3P4r5NW5120Bv2Vp9sqW45xygK5Zkz8zW4vwvhp7ycy_XW98nb_d5lfddrW50jqXc634yb2W5S6d-k6_przfW5xJK2-8L-FycW8cD9D63QRDWxW8qyVw67tHM7DW2-QZrf8ZkzcjW7jsQF37JPLF8W4cXf6l17b7WmW5_tz-N6dnPpGW8Pf_Th5bDnR1W3m36KR7d6jV4W3dP5dL5b_8wkN54V-JSH9N5fW1V--dL707YLKW7m8ZM-2VKj61W6jKw2_4hWJqmW6_9lv02hYctyW6ShVk694bRjQV9y86_1sgF3sW4DhLBr4jTQBfW5bcqJS7MMFXqf7fZGb004
Finishing URL
clusterindustrial.com.mx/mazda-prepara-su-regreso-a-argentina-y-brasil-con-base-operativa-desde-guanajuato/?utm_campaign=5296804-MUNDIbrokers&utm_medium=email&_hsenc=p2ANqtz-8DJb2Yk-TYZgjyzPFImePhbI8WsAS9aZx_ovLzuUOVDLDAL-U-e2P9YFPXfSuU42wxpwwQNOP-IcZHAxsm-coEMBJmkJBYxTHm5oqQCUk1uClBPTc&_hsmi=406914397&utm_content=406914397&utm_source=hs_email
IP / ASN

199.60.103.29
Title
Mazda prepara su regreso a Argentina y Brasil con base operativa desde Guanajuato
Detections
urlquery
0
Network Intrusion Detection
0
Threat Detection Systems
0
Host Summary
| Host | Rank | Registered | First Seen | Last Seen | Sent | Received | IP | Fingerprints |
|---|---|---|---|---|---|---|---|---|
clusterindustrial.com.mx | 1529651 | 2012-04-23 | 2026-02-23 | 2026-02-23 | 22 kB | 5.4 MB | ![]() 172.67.194.107 | |
www.commoninja.com | 384272 | 2013-04-06 | 2017-04-25 | 2026-02-28 | 7.4 kB | 11 kB | ![]() 104.20.17.246 | |
cdn.jsdelivr.net | 1678 | 2012-05-16 | 2012-09-30 | 2026-03-01 | 1.5 kB | 3.3 MB | ![]() 151.101.129.229 | |
code.ionicframework.com | 164865 | 2013-09-02 | 2014-02-05 | 2026-02-26 | 1.0 kB | 242 kB | ![]() 172.67.69.29 | |
www.google.com | 22 | 1997-09-15 | 2015-05-10 | 2026-03-01 | 8.7 kB | 7.6 kB | ![]() 142.250.178.68 | |
js.stripe.com | 7985 | 1995-09-12 | 2012-09-30 | 2026-03-02 | 1.5 kB | 942 kB | ![]() 54.240.174.122 | |
m.stripe.com | 7920 | 1995-09-12 | 2017-01-30 | 2026-03-02 | 496 B | 762 B | ![]() 44.232.93.66 | |
fonts.gstatic.com | unknown | 2008-02-11 | 2014-04-02 | 2026-03-01 | 3.3 kB | 202 kB | ![]() 216.58.207.195 | |
m.stripe.network | 9008 | 2017-03-16 | 2017-05-17 | 2026-03-02 | 956 B | 92 kB | ![]() 151.101.128.176 | |
www.google.no | 92680 | 2001-02-26 | 2012-06-26 | 2026-03-01 | 2.2 kB | 615 B | ![]() 142.251.142.227 | |
cluster-industrial.ghost.io | unknown | 2011-10-02 | 2026-02-23 | 2026-02-23 | 4.1 kB | 24 kB | ![]() 151.101.131.7 | |
www.googletagmanager.com | 283 | 2011-11-11 | 2012-10-04 | 2026-03-01 | 1.3 kB | 1.3 MB | ![]() 142.251.142.232 | |
cdn.commoninja.com | 351815 | 2013-04-06 | 2020-04-06 | 2026-03-02 | 13 kB | 3.5 MB | ![]() 104.20.17.246 | |
fonts.googleapis.com | 313 | 2005-01-25 | 2012-05-23 | 2026-03-01 | 1.6 kB | 52 kB | ![]() 142.250.74.10 | |
partners.mundi.io | unknown | 2019-05-13 | 2025-11-03 | 2026-03-04 | 2.4 kB | 487 kB | ![]() 199.60.103.29 |
Cloudflare (CDN)
Cloudflare is a web-infrastructure and website-security company, providing content-delivery-network services, DDoS mitigation, Internet security, and distributed domain-name-server services.Varnish (Caching)
Varnish is a reverse caching proxy.Google Cloud Trace (Performance)
Google Cloud Trace is a distributed tracing system that collects latency data from applications and displays it in the Google Cloud Console.Google Cloud (IaaS)
Google Cloud is a suite of cloud computing services.Stripe (Payment processors)
Stripe offers online payment processing for internet businesses as well as fraud prevention, invoicing and subscription management.Google Tag Manager (Tag managers)
Google Tag Manager is a tag management system (TMS) that allows you to quickly and easily update measurement codes and related code fragments collectively known as tags on your website or mobile app.Google Analytics (Analytics)
Google Analytics is a free web analytics service that tracks and reports website traffic.Ghost:6.20 (CMS, Blogs)
Ghost is a powerful app for new-media creators to publish, share, and grow a business around their content.jsDelivr (CDN)
JSDelivr is a free public CDN for open-source projects. It can serve web files directly from the npm registry and GitHub repositories without any configuration.Node.js (Programming languages)
Node.js is an open-source, cross-platform, JavaScript runtime environment that executes JavaScript code outside a web browser.Vercel (PaaS)
Vercel is a cloud platform for static frontends and serverless functions.Express (Web frameworks, Web servers)
Express is a web application framework for Node.js, released as free and open-source software under the MIT License. It is designed for building web applications and APIs.Fastly (CDN)
Fastly is a cloud computing services provider. Fastly's cloud platform provides a content delivery network, Internet security services, load balancing, and video & streaming services.GitHub Pages (PaaS)
GitHub Pages is a static site hosting service.Amazon CloudFront (CDN)
Amazon CloudFront is a fast content delivery network (CDN) service that securely delivers data, videos, applications, and APIs to customers globally with low latency, high transfer speeds.Amazon Web Services (PaaS)
Amazon Web Services (AWS) is a comprehensive cloud services platform offering compute power, database storage, content delivery and other functionality.Nginx (Web servers, Reverse proxies)
Nginx is a web server that can also be used as a reverse proxy, load balancer, mail proxy and HTTP cache.OpenResty (Web servers)
OpenResty is a web platform based on nginx which can run Lua scripts using its LuaJIT engine.Cloudflare Bot Management (Security)
Cloudflare bot management solution identifies and mitigates automated traffic to protect websites from bad bots.Related reports
Threat Detection Systems
No alerts detected
JavaScript (55)
No JavaScripts
HTTP Transactions (104)
| URL | IP | Response | Size |
|---|
