Report Overview
Visitedpublic
2025-08-16 16:13:33
Tags
Submit Tags
URL
av.4ani.uk/v/s/savsp.com/v/102187/1/1/title/[Father%20Daughter%20Incest]%20Beast%20Father%20Teaches%20His%20Daughter,%20Inserting%20Without%20a%20Condom,%20White%20Juice%20Splashing%20Out%20AV%20Online%20Game%20-%20Internet%20Celebrity%20Outflow%20-%20Ordinary%20Face%20-%20AV%20Video%20Search%20%20%20%20%20%20%20[10:18x720p]
Finishing URL
1080p.hd4k.top/
IP / ASN

104.21.80.1
Title
Hot Videos 人気動画-HD-VIDEOS@AV4.us
Detections
urlquery
0
Network Intrusion Detection
1
Threat Detection Systems
2
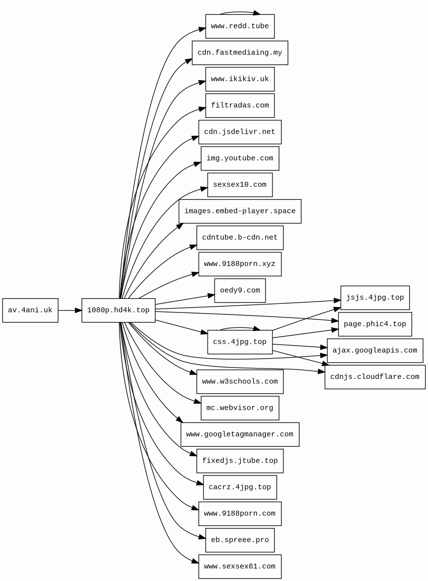
Host Summary
| Host | Rank | Registered | First Seen | Last Seen | Sent | Received | IP | Fingerprints |
|---|---|---|---|---|---|---|---|---|
eb.spreee.pro | 6146683 | 2020-10-05 | 2024-04-16 | 2025-08-08 | 432 B | 581 B | ![]() 104.21.61.13 | |
cdntube.b-cdn.net | 1905183 | 2016-04-25 | 2020-07-01 | 2025-08-16 | 480 B | 20 kB | ![]() 194.242.11.186 | |
img.youtube.com | 6546 | 2005-02-15 | 2012-05-30 | 2025-08-16 | 443 B | 9.6 kB | ![]() 142.250.74.142 | |
av.4ani.uk | 1052360 | 2025-05-22 | 2025-06-15 | 2025-08-11 | 794 B | 22 kB | ![]() 104.21.48.1 | |
www.9188porn.com | 3479355 | 2024-06-18 | 2025-02-07 | 2025-08-10 | 1.3 kB | 2.2 kB | ![]() 104.21.48.1 | |
1080p.hd4k.top 1 alert(s) on this Host | unknown | 2024-05-27 | 2025-06-03 | 2025-08-08 | 1.1 kB | 42 kB | ![]() 172.67.212.164 | |
page.phic4.top | 4536559 | 2024-03-07 | 2024-03-28 | 2025-08-10 | 1.6 kB | 2.7 kB | ![]() 172.67.190.9 | |
ajax.googleapis.com | 3691 | 2005-01-25 | 2012-05-22 | 2025-08-13 | 1.8 kB | 352 kB | ![]() 142.250.74.74 | |
mc.webvisor.org | 99131 | 2009-08-25 | 2017-08-16 | 2025-08-16 | 3.3 kB | 4.8 kB | ![]() 87.250.251.119 | |
www.googletagmanager.com | 283 | 2011-11-11 | 2012-10-04 | 2025-08-13 | 433 B | 275 kB | ![]() 142.250.74.136 | |
cdn.jsdelivr.net | 1678 | 2012-05-16 | 2012-09-30 | 2025-08-13 | 436 B | 223 kB | ![]() 151.101.1.229 | |
cdnjs.cloudflare.com | 1222 | 2009-02-17 | 2012-05-23 | 2025-08-13 | 891 B | 23 kB | ![]() 104.17.25.14 | |
www.9188porn.xyz 2 alert(s) on this Host | 3270384 | 2025-02-21 | 2025-03-12 | 2025-08-10 | 966 B | 0 B | ![]() 0.0.0.0 | |
css.4jpg.top | 1675736 | 2024-03-07 | 2024-03-18 | 2025-08-10 | 1.4 kB | 92 kB | ![]() 188.114.97.1 | |
oedy9.com | 150266 | 2023-10-27 | 2023-10-27 | 2025-08-13 | 428 B | 163 B | ![]() 45.92.29.80 | |
www.w3schools.com | 2135 | 2000-03-21 | 2014-02-05 | 2025-08-09 | 432 B | 24 kB | ![]() 23.36.77.57 | |
images.embed-player.space | 3894588 | 2016-12-02 | 2021-05-27 | 2025-08-15 | 457 B | 21 kB | ![]() 51.77.85.40 | |
www.sexsex61.com | 3526336 | 2023-04-17 | 2025-03-12 | 2025-08-10 | 435 B | 0 B | ![]() 0.0.0.0 | |
www.redd.tube | 13819 | 2022-05-03 | 2022-05-09 | 2025-08-14 | 1.2 kB | 2.9 kB | ![]() 104.26.15.75 | |
cdn.fastmediaing.my | 4577577 | unknown | 2025-07-21 | 2025-08-13 | 421 B | 53 kB | ![]() 104.21.12.187 | |
sexsex10.com | 688235 | 2023-04-17 | 2025-07-08 | 2025-08-13 | 431 B | 4.5 kB | ![]() 202.95.16.106 | |
img.caoliuzywimg.com | 2912440 | 2023-07-08 | 2023-08-15 | 2025-08-10 | 455 B | 129 kB | ![]() 208.69.102.211 | |
fixedjs.jtube.top | 3735676 | 2024-03-07 | 2024-06-18 | 2025-08-10 | 790 B | 19 kB | ![]() 104.21.64.1 | |
filtradas.com 3 alert(s) on this Host | 184383 | 2025-04-09 | 2025-06-15 | 2025-08-13 | 1.4 kB | 146 kB | ![]() 91.234.199.87 | |
cacrz.4jpg.top | 4780815 | 2024-03-07 | 2024-04-16 | 2025-08-10 | 864 B | 19 kB | ![]() 188.114.97.1 | |
www.ikikiv.uk | 2900058 | 2024-12-28 | 2025-01-04 | 2025-08-13 | 432 B | 0 B | ![]() 0.0.0.0 | |
jsjs.4jpg.top | 3562357 | 2024-03-07 | 2024-03-08 | 2025-08-10 | 832 B | 1.5 kB | ![]() 188.114.97.1 | |
sbzytpimg1.com | 160397 | 2024-04-24 | 2024-07-25 | 2025-08-13 | 1.5 kB | 335 kB | ![]() 173.249.235.31 |
Cloudflare (CDN)
Cloudflare is a web-infrastructure and website-security company, providing content-delivery-network services, DDoS mitigation, Internet security, and distributed domain-name-server services.Bunny (CDN)
Nginx (Web servers, Reverse proxies)
Nginx is a web server that can also be used as a reverse proxy, load balancer, mail proxy and HTTP cache.Nginx:1.22.1 (Web servers, Reverse proxies)
Nginx is a web server that can also be used as a reverse proxy, load balancer, mail proxy and HTTP cache.PHP (Programming languages)
PHP is a general-purpose scripting language used for web development.Related reports
Network Intrusion Detection Systems
Suricata /w Emerging Threats Pro
| Timestamp | Severity | Source IP | Destination IP | Alert |
|---|---|---|---|---|
| medium | ![]() 172.18.0.21 | ![]() 172.67.212.164 | ET INFO HTTP Request to a *.top domain |
Threat Detection Systems
| Detection System | Indicator | Verdict | Alert |
|---|---|---|---|
| Quad9 DNS | www.9188porn.xyz | malicious | Sinkholed |
| Quad9 DNS | filtradas.com | malicious | Sinkholed |
JavaScript (64)
| HASH | FROM | Size | First Seen | Last Seen | |
|---|---|---|---|---|---|
| 8da66cae5fc09ad0ad54710cd4960dbd | DocumentWrite | 88 B | 2023-03-07 | 2026-04-03 | |
Introduced by DocumentWrite First Seen 2023-03-07 Last Seen 2026-04-03 Times Seen 2422 Size 88 B (88 bytes) MD5 8da66cae5fc09ad0ad54710cd4960dbd SHA1 01ef404d9c252491d6f0cd6900cce145d4b76db1 Loading... | |||||
| 33e50c65bc34e7205dd72147375dd7ee | DocumentWrite | 228 B | 2024-11-18 | 2025-11-13 | |
Introduced by DocumentWrite First Seen 2024-11-18 Last Seen 2025-11-13 Times Seen 682 Size 228 B (228 bytes) MD5 33e50c65bc34e7205dd72147375dd7ee SHA1 45d7704eefa9421415ddfe589dba26be6f3e0a1e Loading... | |||||
| 4b4b5c916fca1f879ae406eafa073906 | DocumentWrite | 30 B | 2024-04-16 | 2025-09-07 | |
Introduced by DocumentWrite First Seen 2024-04-16 Last Seen 2025-09-07 Times Seen 1685 Size 30 B (30 bytes) MD5 4b4b5c916fca1f879ae406eafa073906 SHA1 b188d4ad342b5264c33cf9c6f655aa95118fb6d0 Loading... | |||||
| 2badd01f80cd03eb7ffce90487ab3f71 | DocumentWrite | 43 B | 2023-03-07 | 2026-04-03 | |
Introduced by DocumentWrite First Seen 2023-03-07 Last Seen 2026-04-03 Times Seen 2352 Size 43 B (43 bytes) MD5 2badd01f80cd03eb7ffce90487ab3f71 SHA1 1d0af7cc184466c7d86216085ea60242daeb1eb4 Loading... | |||||
| edc24b7d2fc7536422daee6621435edf | DocumentWrite | 55 B | 2024-04-16 | 2026-04-03 | |
Introduced by DocumentWrite First Seen 2024-04-16 Last Seen 2026-04-03 Times Seen 2323 Size 55 B (55 bytes) MD5 edc24b7d2fc7536422daee6621435edf SHA1 71fd4875b509449d820e6a3dd7d83e5f6c31fac8 Loading... | |||||
| 09a413090cdca992d81fdea282aa085e | DocumentWrite | 2.1 kB | 2025-08-01 | 2025-09-26 | |
Introduced by DocumentWrite First Seen 2025-08-01 Last Seen 2025-09-26 Times Seen 44 Size 2.1 kB (2149 bytes) MD5 09a413090cdca992d81fdea282aa085e SHA1 d4d59bdc0f7c0e042ab79c659d0ccfcd11eae41b Loading... | |||||
HTTP Transactions (51)
| URL | IP | Response | Size |
|---|





