Report Overview
Visitedpublic
2025-08-08 07:28:03
Tags
Submit Tags
URL
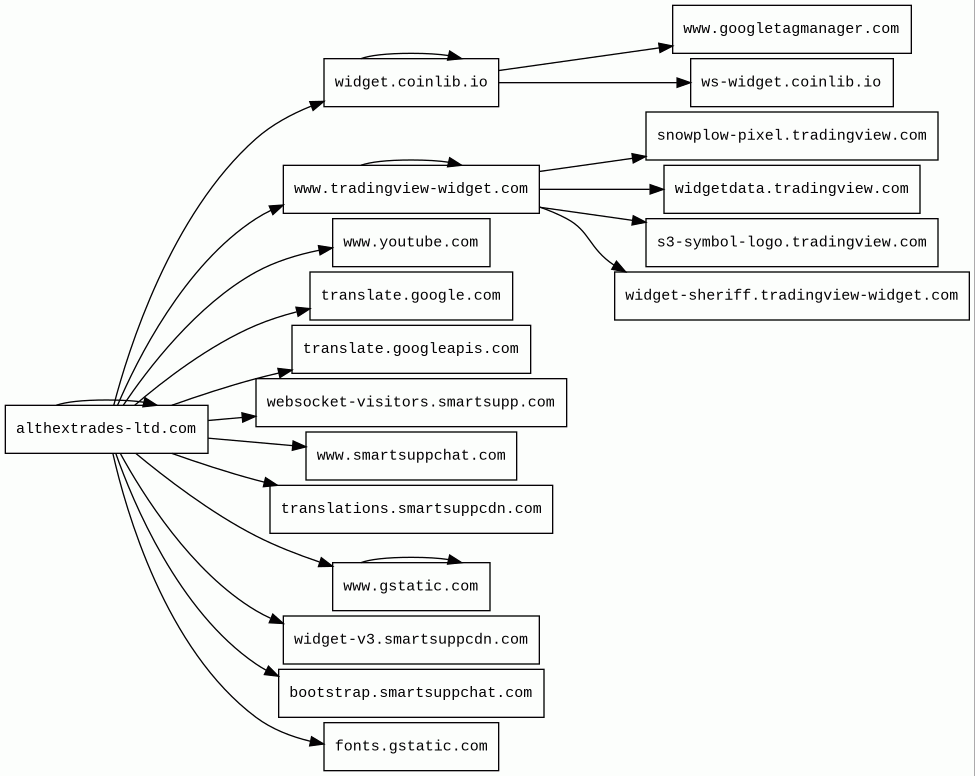
althextrades-ltd.com/
Finishing URL
althextrades-ltd.com/
IP / ASN

192.3.141.253
Title
Althex Investment Company : INVEST AND GROW
Detections
urlquery
0
Network Intrusion Detection
0
Threat Detection Systems
0
Host Summary
| Host | Rank | Registered | First Seen | Last Seen | Sent | Received | IP | Fingerprints |
|---|---|---|---|---|---|---|---|---|
widget-v3.smartsuppcdn.com | unknown | 2018-11-20 | 2022-10-03 | 2025-08-07 | 1.4 kB | 308 kB | ![]() 185.76.9.12 | ![]() |
translate.google.com | 1156 | 1997-09-15 | 2012-05-30 | 2025-08-07 | 952 B | 81 kB | ![]() 142.250.178.110 | |
bootstrap.smartsuppchat.com | 43006 | 2014-02-02 | 2018-01-29 | 2025-08-04 | 533 B | 1.6 kB | ![]() 3.124.230.70 | |
widgetdata.tradingview.com | 22043 | 2010-03-20 | 2015-02-20 | 2025-08-04 | 1.4 kB | 448 B | ![]() 93.123.102.183 | |
ws-widget.coinlib.io | unknown | 2017-12-05 | 2023-05-09 | 2025-08-07 | 624 B | 914 B | ![]() 104.21.80.1 | |
www.youtube.com | 90 | 2005-02-15 | 2013-04-13 | 2025-08-06 | 883 B | 35 kB | ![]() 142.250.74.110 | |
translations.smartsuppcdn.com | unknown | 2018-11-20 | 2022-11-04 | 2025-08-02 | 500 B | 7.5 kB | ![]() 185.76.9.12 | ![]() |
widget.coinlib.io | 291154 | 2017-12-05 | 2018-10-03 | 2025-08-07 | 32 kB | 1.6 MB | ![]() 104.21.16.1 | |
www.gstatic.com | unknown | 2008-02-11 | 2012-05-29 | 2025-08-06 | 1.6 kB | 25 kB | ![]() 142.250.178.99 | |
snowplow-pixel.tradingview.com | 21215 | 2010-03-20 | 2020-02-21 | 2025-08-06 | 2.1 kB | 2.0 kB | ![]() 52.37.28.88 | ![]() |
translate.googleapis.com | 1005 | 2005-01-25 | 2012-05-31 | 2025-08-06 | 1.7 kB | 225 kB | ![]() 142.250.178.106 | |
fonts.gstatic.com | unknown | 2008-02-11 | 2014-04-02 | 2025-08-06 | 471 B | 7.1 kB | ![]() 142.250.178.99 | |
websocket-visitors.smartsupp.com | 39452 | 2012-08-25 | 2021-07-12 | 2025-08-02 | 609 B | 224 B | ![]() 18.195.74.191 | |
widget-sheriff.tradingview-widget.com | unknown | 2020-06-05 | 2024-02-01 | 2025-08-01 | 1.1 kB | 1.2 kB | ![]() 3.167.2.11 | |
www.smartsuppchat.com | 46890 | 2014-02-02 | 2017-01-30 | 2025-08-06 | 425 B | 19 kB | ![]() 185.76.9.27 | ![]() |
www.tradingview-widget.com | 170657 | 2020-06-05 | 2021-04-08 | 2025-08-06 | 38 kB | 1.9 MB | ![]() 194.242.11.186 | |
www.googletagmanager.com | 75 | 2011-11-11 | 2012-10-04 | 2025-08-06 | 1.4 kB | 917 kB | ![]() 142.250.74.136 | |
s3-symbol-logo.tradingview.com | 20447 | 2010-03-20 | 2020-11-23 | 2025-08-03 | 2.0 kB | 8.7 kB | ![]() 194.242.11.186 | |
althextrades-ltd.com | unknown | 2025-02-22 | 2025-08-08 | 2025-08-08 | 28 kB | 9.8 MB | ![]() 192.3.141.253 | ![]() |
CDN77 (CDN)
CDN77 is a content delivery network (CDN).Kong:3.2.2.5 (Reverse proxies)
Kong is an open-source API gateway and platform that acts as middleware between compute clients and the API-centric applications.Cloudflare (CDN)
Cloudflare is a web-infrastructure and website-security company, providing content-delivery-network services, DDoS mitigation, Internet security, and distributed domain-name-server services.Amazon Web Services (PaaS)
Amazon Web Services (AWS) is a comprehensive cloud services platform offering compute power, database storage, content delivery and other functionality.Akka HTTP:10.2.9 (Web frameworks, Web servers)
Snowplow Analytics (Analytics, IaaS)
Snowplow is an open-source behavioral data management platform for businesses.Amazon CloudFront (CDN)
Amazon CloudFront is a fast content delivery network (CDN) service that securely delivers data, videos, applications, and APIs to customers globally with low latency, high transfer speeds.Bunny (CDN)
PayPal (Payment processors)
PayPal is an online payments system that supports online money transfers and serves as an electronic alternative to traditional paper methods like checks and money orders.LiteSpeed (Web servers)
LiteSpeed is a high-scalability web server.YouTube (Video players)
YouTube is a video sharing service where users can create their own profile, upload videos, watch, like and comment on other videos.Tiny Slider (JavaScript libraries)
Tiny Slider is a vanilla javascript slider for all purposes.Related reports
Threat Detection Systems
No alerts detected
JavaScript (95)
| HASH | FROM | Size | First Seen | Last Seen | |
|---|---|---|---|---|---|
| 8622c389b5bd91d82613ee672597811a | DocumentWrite | 3.0 kB | 2025-07-31 | 2025-08-14 | |
Introduced by DocumentWrite First Seen 2025-07-31 Last Seen 2025-08-14 Times Seen 1926 Size 3.0 kB (3010 bytes) MD5 8622c389b5bd91d82613ee672597811a SHA1 e36f446779ba4400f154334b0d8ccbdc2973f517 Loading... | |||||
HTTP Transactions (221)
| URL | IP | Response | Size |
|---|







