Report Overview
Visitedpublic
2024-02-07 10:09:41
Tags
Submit Tags
URL
apknic.com/download-magical-girl-noble-rose-apk-latest-version-for-android-mobile-and-pc/
Finishing URL
apknic.com/download-magical-girl-noble-rose-apk-latest-version-for-android-mobile-and-pc/
IP / ASN

172.67.150.233
Title
Download Magical Girl Noble Rose APK Latest Version for Android, Mobile and PC - ApkNic
Detections
urlquery
0
Network Intrusion Detection
0
Threat Detection Systems
0
Host Summary
| Host | Rank | Registered | First Seen | Last Seen | Sent | Received | IP | Fingerprints |
|---|---|---|---|---|---|---|---|---|
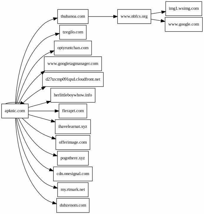
apknic.com | 341887 | 2021-07-06 | 2021-02-01 06:31:28 | 2023-05-18 17:38:56 | 11 kB | 428 kB | ![]() 104.21.0.113 | |
thubanoa.com 6 alert(s) on this Host | unknown | 2023-11-17 | 2023-11-17 17:14:15 | 2024-02-07 06:04:00 | 6.5 kB | 461 kB | ![]() 139.45.197.242 | |
www.nbfcs.org | unknown | 2022-11-16 | 2022-11-17 15:12:53 | 2024-02-07 01:20:49 | 934 B | 2.8 kB | ![]() 15.197.172.60 | |
pogothere.xyz | unknown | 2022-08-22 | 2022-09-04 21:11:25 | 2024-02-07 05:51:10 | 828 B | 104 kB | ![]() 104.21.24.208 | |
herlittleboywhow.info | unknown | 2024-01-01 | 2024-02-06 20:02:20 | 2024-02-07 05:17:33 | 990 B | 1.3 kB | ![]() 172.67.217.73 | |
d27tzcmp091qxd.cloudfront.net | unknown | 2008-04-25 | 2023-12-05 21:53:01 | 2024-01-07 04:07:56 | 1.1 kB | 36 kB | ![]() 143.204.42.224 | |
dubzenom.com 2 alert(s) on this Host | unknown | 2023-09-05 | 2023-09-05 23:18:26 | 2024-01-30 18:25:33 | 1.6 kB | 38 kB | ![]() 139.45.197.245 | |
fleraprt.com 1 alert(s) on this Host | unknown | 2022-01-14 | 2022-01-14 23:55:14 | 2024-02-06 18:42:23 | 517 B | 478 B | ![]() 139.45.195.254 | |
aus5.mozilla.org | 2548 | 1998-01-24 | 2015-10-27 08:06:24 | 2024-02-07 05:09:02 | 511 B | 1.2 kB | ![]() 35.244.181.201 | |
cdn.onesignal.com | 3015 | 2011-09-10 | 2015-04-22 15:41:50 | 2024-02-07 08:36:09 | 439 B | 10 kB | ![]() 104.18.214.59 | |
offerimage.com | 304078 | 2019-06-10 | 2019-06-10 13:11:53 | 2024-02-06 18:12:39 | 906 B | 77 kB | ![]() 172.67.22.216 | |
img1.wsimg.com | 9893 | 2008-03-17 | 2012-06-20 16:42:31 | 2024-02-07 08:58:29 | 1.8 kB | 177 kB | ![]() 95.101.10.129 | |
tzegilo.com | unknown | 2022-01-14 | 2022-01-14 16:27:15 | 2024-02-06 19:11:15 | 391 B | 16 kB | ![]() 104.21.11.245 | |
www.google.com | 7 | 1997-09-15 | 2015-05-10 13:11:19 | 2024-02-06 18:17:26 | 417 B | 145 kB | ![]() 142.250.74.132 | |
www.googletagmanager.com | 75 | 2011-11-11 | 2013-05-22 04:07:37 | 2024-02-07 08:29:23 | 867 B | 154 kB | ![]() 142.250.74.168 | |
my.rtmark.net | 9054 | 2014-10-29 | 2015-02-04 10:54:57 | 2024-02-07 05:12:41 | 453 B | 739 B | ![]() 139.45.195.8 | |
ihavelearnat.xyz | unknown | 2022-05-30 | 2022-06-22 14:56:43 | 2024-01-28 16:20:38 | 1.4 kB | 5.0 kB | ![]() 18.245.86.35 | |
optyruntchan.com | 428482 | 2021-08-09 | 2021-08-10 15:00:48 | 2024-01-18 18:41:11 | 6.2 kB | 105 kB | ![]() 139.45.197.237 |
Related reports
Threat Detection Systems
Public InfoSec YARA rules
No alerts detected
OpenPhish
No alerts detected
PhishTank
No alerts detected
mnemonic secure dns
No alerts detected
Quad9 DNS
| Scan Date | Severity | Indicator | Alert |
|---|---|---|---|
| 2024-02-07 | medium | thubanoa.com | Sinkholed |
| 2024-02-07 | medium | dubzenom.com | Sinkholed |
| 2024-02-07 | medium | fleraprt.com | Sinkholed |
| 2024-02-07 | medium | thubanoa.com | Sinkholed |
| 2024-02-07 | medium | thubanoa.com | Sinkholed |
| 2024-02-07 | medium | thubanoa.com | Sinkholed |
| 2024-02-07 | medium | thubanoa.com | Sinkholed |
| 2024-02-07 | medium | dubzenom.com | Sinkholed |
| 2024-02-07 | medium | thubanoa.com | Sinkholed |
ThreatFox
No alerts detected
JavaScript (38)
| HASH | FROM | Size | First Seen | Last Seen | |
|---|---|---|---|---|---|
| f64e5a12dc6b576158967f93c6be52e3 | DocumentWrite | 4.4 kB | 2024-08-20 | 2024-08-20 | |
Introduced by DocumentWrite First Seen 2024-08-20 Last Seen 2024-08-20 Times Seen 1 Size 4.4 kB (4363 bytes) MD5 f64e5a12dc6b576158967f93c6be52e3 SHA1 6083e1a12072544fa1a0f47279270a1f8eebddcc Loading... | |||||
HTTP Transactions (58)
| URL | IP | Response | Size |
|---|


