Report Overview
Visitedpublic
2025-10-11 05:29:03
Tags
Submit Tags
URL
netcave.org/
Finishing URL
www.netcave.org/
IP / ASN

104.21.32.30
Title
Cave Markings
Detections
urlquery
0
Network Intrusion Detection
6
Threat Detection Systems
0
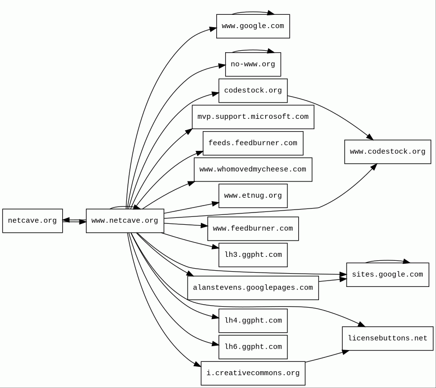
Host Summary
| Host | Rank | Registered | First Seen | Last Seen | Sent | Received | IP | Fingerprints |
|---|---|---|---|---|---|---|---|---|
www.codestock.org | unknown | 2008-04-22 | 2025-10-11 | 2025-10-11 | 478 B | 540 B | ![]() 198.49.23.145 | |
sites.google.com | 421 | 1997-09-15 | 2012-05-21 | 2025-10-07 | 842 B | 1.6 kB | ![]() 216.58.207.206 | |
licensebuttons.net | 51223 | 2014-11-18 | 2014-11-24 | 2025-10-06 | 445 B | 951 B | ![]() 104.20.37.211 | |
www.feedburner.com | 2852755 | 2003-12-02 | 2012-06-28 | 2025-10-05 | 459 B | 947 B | ![]() 142.250.74.174 | |
www.google.com | 22 | 1997-09-15 | 2015-05-10 | 2025-10-05 | 3.7 kB | 2.8 kB | ![]() 216.58.207.196 | |
www.etnug.org | unknown | unknown | No data | No data | 766 B | 0 B | ![]() 0.0.0.0 | |
www.whomovedmycheese.com | unknown | unknown | No data | No data | 756 B | 278 B | ![]() 205.178.189.131 | |
lh4.ggpht.com | 342530 | 2008-01-16 | 2012-05-22 | 2025-10-11 | 501 B | 1.4 kB | ![]() 142.250.74.97 | |
lh3.ggpht.com | 191540 | 2008-01-16 | 2012-05-23 | 2025-10-07 | 501 B | 1.4 kB | ![]() 142.250.74.97 | |
mvp.support.microsoft.com | unknown | 1991-05-02 | 2025-10-11 | 2025-10-11 | 400 B | 0 B | ![]() 0.0.0.0 | |
codestock.org | unknown | 2008-04-22 | 2025-10-11 | 2025-10-11 | 394 B | 320 B | ![]() 198.185.159.145 | |
no-www.org | 1923016 | 2003-02-12 | 2025-10-11 | 2025-10-11 | 802 B | 3.2 kB | ![]() 104.21.83.30 | |
lh6.ggpht.com | 232518 | 2008-01-16 | 2012-05-22 | 2025-10-04 | 501 B | 1.4 kB | ![]() 216.58.207.193 | |
netcave.org 10 alert(s) on this Host | unknown | 2017-09-04 | 2025-10-11 | 2025-10-11 | 5.3 kB | 83 kB | ![]() 188.114.96.1 | |
i.creativecommons.org | 351824 | 2001-01-15 | 2015-05-29 | 2025-10-06 | 448 B | 823 B | ![]() 104.20.6.134 | |
feeds.feedburner.com | 3664 | 2003-12-02 | 2012-05-21 | 2025-10-08 | 469 B | 1.4 kB | ![]() 142.250.74.110 | |
www.netcave.org | unknown | 2017-09-04 | 2025-10-11 | 2025-10-11 | 1.5 kB | 73 kB | ![]() 188.114.97.1 | |
alanstevens.googlepages.com | unknown | 2000-07-29 | 2025-10-11 | 2025-10-11 | 375 B | 267 B | ![]() 142.250.74.179 |
Squarespace Commerce (Ecommerce)
Squarespace Commerce is an ecommerce platform designed to facilitate the creation of websites and online stores, with domain registration and web hosting included.Squarespace (CMS)
Squarespace provides Software-as-a-Service (SaaS) for website building and hosting, and allows users to use pre-built website templates.Cloudflare (CDN)
Cloudflare is a web-infrastructure and website-security company, providing content-delivery-network services, DDoS mitigation, Internet security, and distributed domain-name-server services.Microsoft ASP.NET (Web frameworks)
ASP.NET is an open-source, server-side web-application framework designed for web development to produce dynamic web pages.jQuery (JavaScript libraries)
jQuery is a JavaScript library which is a free, open-source software designed to simplify HTML DOM tree traversal and manipulation, as well as event handling, CSS animation, and Ajax.Related reports
Network Intrusion Detection Systems
Suricata /w Emerging Threats Pro
| Timestamp | Severity | Source IP | Destination IP | Alert |
|---|---|---|---|---|
| medium | ![]() 188.114.96.1 | ![]() 172.18.0.18 | ETPRO HUNTING HTTP 200 Stat Code with 404 in Body | |
| medium | ![]() 188.114.96.1 | ![]() 172.18.0.18 | ETPRO HUNTING HTTP 200 Stat Code with 404 in Body | |
| medium | ![]() 188.114.96.1 | ![]() 172.18.0.18 | ETPRO HUNTING HTTP 200 Stat Code with 404 in Body | |
| medium | ![]() 188.114.96.1 | ![]() 172.18.0.18 | ETPRO HUNTING HTTP 200 Stat Code with 404 in Body | |
| medium | ![]() 188.114.96.1 | ![]() 172.18.0.18 | ETPRO HUNTING HTTP 200 Stat Code with 404 in Body | |
| medium | ![]() 188.114.96.1 | ![]() 172.18.0.18 | ETPRO HUNTING HTTP 200 Stat Code with 404 in Body |
Threat Detection Systems
No alerts detected
JavaScript (5)
| HASH | FROM | Size | First Seen | Last Seen | |
|---|---|---|---|---|---|
| 1a0af0374f37c1ff6ea72f52e0af1107 | DocumentWrite | 84 B | 2023-03-07 | 2026-03-31 | |
Introduced by DocumentWrite First Seen 2023-03-07 Last Seen 2026-03-31 Times Seen 2300 Size 84 B (84 bytes) MD5 1a0af0374f37c1ff6ea72f52e0af1107 SHA1 7da42355e364ea5a72ac995f2981f3ea7c5f1f0a Loading... | |||||
HTTP Transactions (45)
| URL | IP | Response | Size |
|---|
