Report Overview
Visitedpublic
2026-03-04 08:55:09
Tags
Submit Tags
URL
www.fangyuantiandi.com/
Finishing URL
www.fangyuantiandi.com/
IP / ASN

172.67.143.154
Title
Artistic and imaginative clothing for the modern child
Detections
urlquery
0
Network Intrusion Detection
0
Threat Detection Systems
2
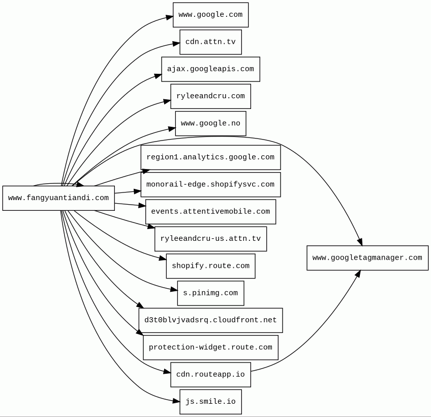
Host Summary
| Host | Rank | Registered | First Seen | Last Seen | Sent | Received | IP | Fingerprints |
|---|---|---|---|---|---|---|---|---|
ajax.googleapis.com | 3691 | 2005-01-25 | 2012-05-22 | 2026-03-01 | 451 B | 94 kB | ![]() 172.217.20.170 | |
www.google.no | 92680 | 2001-02-26 | 2012-06-26 | 2026-03-01 | 704 B | 580 B | ![]() 142.251.142.227 | |
www.googletagmanager.com | 283 | 2011-11-11 | 2012-10-04 | 2026-03-01 | 1.8 kB | 1.7 MB | ![]() 142.251.142.232 | |
monorail-edge.shopifysvc.com | 11124 | 2017-09-29 | 2019-08-29 | 2026-03-02 | 490 B | 1.2 kB | ![]() 34.120.87.25 | |
events.attentivemobile.com | 25109 | 2017-04-05 | 2017-09-14 | 2026-02-27 | 5.1 kB | 951 B | ![]() 172.64.148.35 | ![]() |
www.google.com | 22 | 1997-09-15 | 2015-05-10 | 2026-03-01 | 1.7 kB | 991 B | ![]() 172.217.19.228 | |
protection-widget.route.com | 336305 | 1997-06-21 | 2022-11-30 | 2026-03-01 | 462 B | 630 kB | ![]() 52.84.50.77 | |
www.fangyuantiandi.com 158 alert(s) on this Host | unknown | unknown | No data | No data | 46 kB | 3.9 MB | ![]() 188.114.97.1 | |
ryleeandcru-us.attn.tv | 7084931 | 2017-04-10 | 2026-03-04 | 2026-03-04 | 1.2 kB | 764 B | ![]() 172.64.155.96 | ![]() |
js.smile.io | 96884 | 2013-01-18 | 2019-08-16 | 2026-02-25 | 471 B | 569 B | ![]() 54.240.174.78 | |
ryleeandcru.com | 344500 | 2014-11-11 | 2017-02-13 | 2023-06-19 | 2.9 kB | 142 kB | ![]() 23.227.38.32 | |
shopify.route.com | 210251 | 1997-06-21 | 2021-09-17 | 2026-03-02 | 3.1 kB | 2.6 kB | ![]() 54.240.174.93 | |
region1.analytics.google.com | 22257 | 1997-09-15 | 2022-03-17 | 2026-03-01 | 977 B | 856 B | ![]() 216.239.34.36 | |
cdn.routeapp.io | 638312 | 2018-01-11 | 2018-10-18 | 2026-03-01 | 550 B | 1.7 kB | ![]() 3.167.2.34 | |
s.pinimg.com | 5793 | 2010-05-29 | 2017-01-13 | 2026-03-02 | 431 B | 70 kB | ![]() 151.101.0.84 | |
d3t0blvjvadsrq.cloudfront.net | unknown | 2008-04-25 | 2022-08-24 | 2026-02-22 | 453 B | 0 B | ![]() 0.0.0.0 | |
cdn.attn.tv | 25783 | 2017-04-10 | 2018-06-13 | 2026-02-27 | 902 B | 156 kB | ![]() 52.84.50.51 |
Google Cloud CDN (CDN)
Cloud CDN uses Google's global edge network to serve content closer to users.Google Cloud (IaaS)
Google Cloud is a suite of cloud computing services.Cloudflare (CDN)
Cloudflare is a web-infrastructure and website-security company, providing content-delivery-network services, DDoS mitigation, Internet security, and distributed domain-name-server services.Envoy (Reverse proxies)
Envoy is an open-source edge and service proxy, designed for cloud-native applications.Amazon CloudFront (CDN)
Amazon CloudFront is a fast content delivery network (CDN) service that securely delivers data, videos, applications, and APIs to customers globally with low latency, high transfer speeds.Amazon S3 (CDN)
Amazon S3 or Amazon Simple Storage Service is a service offered by Amazon Web Services (AWS) that provides object storage through a web service interface.Amazon Web Services (PaaS)
Amazon Web Services (AWS) is a comprehensive cloud services platform offering compute power, database storage, content delivery and other functionality.PHP (Programming languages)
PHP is a general-purpose scripting language used for web development.Cloudflare Bot Management (Security)
Cloudflare bot management solution identifies and mitigates automated traffic to protect websites from bad bots.Google Analytics (Analytics)
Google Analytics is a free web analytics service that tracks and reports website traffic.Related reports
Threat Detection Systems
| Detection System | Indicator | Verdict | Alert |
|---|---|---|---|
| Hagezi Threat Feed | www.fangyuantiandi.com | malicious | Sinkholed |
| DNS4EU | www.fangyuantiandi.com | malicious | Sinkholed |
JavaScript (61)
No JavaScripts
HTTP Transactions (111)
| URL | IP | Response | Size |
|---|


