Report Overview
Visitedpublic
2025-07-27 02:35:26
Tags
Submit Tags
URL
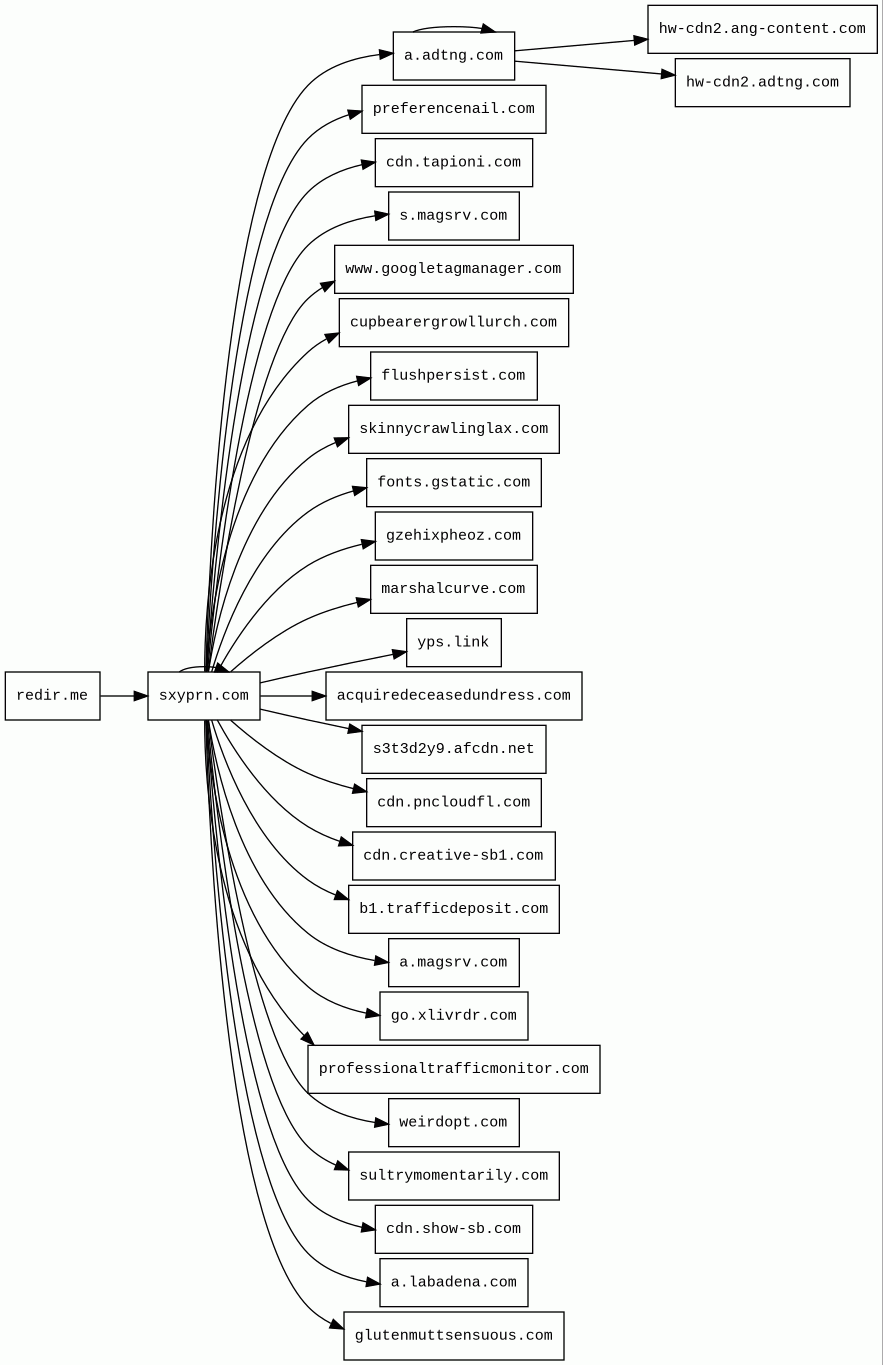
redir.me/?https://sxyprn.com/post/64f84b3e30e53.html
Finishing URL
sxyprn.com/post/64f84b3e30e53.html
IP / ASN

172.67.148.39
Title
Wife takes BBC while Husband Records - #BBC #Cuck #Black #Cuckold #Wife #Husband #Amature - [09:03] (06.09.2023) on the SexyPorn
Detections
urlquery
0
Network Intrusion Detection
0
Threat Detection Systems
11
Host Summary
| Host | Rank | Registered | First Seen | Last Seen | Sent | Received | IP | Fingerprints |
|---|---|---|---|---|---|---|---|---|
fonts.googleapis.com | 8877 | 2005-01-25 | 2012-05-23 | 2025-07-23 | 439 B | 17 kB | ![]() 142.250.178.106 | |
professionaltrafficmonitor.com | unknown | 2025-01-23 | 2025-01-25 | 2025-07-25 | 962 B | 714 B | ![]() 18.195.12.85 | |
glutenmuttsensuous.com | unknown | 2024-05-17 | 2024-05-18 | 2025-07-13 | 505 B | 5.1 kB | ![]() 94.242.247.27 | |
a.magsrv.com | unknown | 2023-08-01 | 2023-08-04 | 2025-07-25 | 419 B | 183 kB | ![]() 95.173.205.14 | |
cdn.creative-sb1.com | unknown | 2025-07-01 | 2025-07-08 | 2025-07-22 | 2.3 kB | 172 kB | ![]() 104.21.48.1 | |
marshalcurve.com | unknown | 2023-07-26 | 2023-07-26 | 2025-07-17 | 5.0 kB | 78 kB | ![]() 192.243.59.12 | |
preferencenail.com 2 alert(s) on this Host | unknown | 2025-07-01 | 2025-07-08 | 2025-07-22 | 834 B | 172 kB | ![]() 185.196.197.72 | |
gzehixpheoz.com | unknown | 2025-05-28 | 2025-07-27 | 2025-07-27 | 543 B | 1.5 kB | ![]() 94.242.247.32 | |
acquiredeceasedundress.com | unknown | 2025-03-12 | 2025-04-19 | 2025-07-20 | 12 kB | 191 kB | ![]() 94.242.247.33 | |
s.magsrv.com | unknown | 2023-08-01 | 2023-08-04 | 2025-07-20 | 3.7 kB | 18 kB | ![]() 95.211.229.248 | |
b1.trafficdeposit.com | unknown | 2014-04-19 | 2023-10-11 | 2025-07-17 | 1.6 kB | 35 kB | ![]() 104.21.112.1 | |
fonts.gstatic.com | unknown | 2008-02-11 | 2014-04-02 | 2025-07-23 | 1.1 kB | 82 kB | ![]() 142.250.178.99 | |
weirdopt.com 1 alert(s) on this Host | unknown | 2025-07-01 | 2025-07-08 | 2025-07-22 | 422 B | 377 B | ![]() 185.196.197.71 | |
sxyprn.com | 100530 | 2019-04-05 | 2019-04-06 | 2025-07-17 | 4.7 kB | 374 kB | ![]() 104.21.84.137 | |
skinnycrawlinglax.com | unknown | 2024-09-01 | 2025-07-09 | 2025-07-23 | 506 B | 498 B | ![]() 172.240.253.132 | |
a.adtng.com | 15165 | 2018-07-20 | 2018-07-26 | 2025-07-22 | 2.1 kB | 27 kB | ![]() 66.254.114.171 | |
go.xlivrdr.com | unknown | 2021-06-22 | 2021-07-02 | 2025-07-25 | 2.2 kB | 7.1 kB | ![]() 104.18.40.50 | |
a.labadena.com | 296554 | 2020-01-21 | 2020-05-24 | 2025-07-23 | 1.2 kB | 565 B | ![]() 37.27.230.125 | |
hw-cdn2.adtng.com | 11917 | 2018-07-20 | 2020-02-20 | 2025-07-19 | 928 B | 35 kB | ![]() 151.101.67.52 | |
yps.link | 330215 | 2015-07-07 | 2015-10-21 | 2025-07-03 | 2.6 kB | 16 kB | ![]() 104.21.17.39 | |
cupbearergrowllurch.com | unknown | 2025-03-12 | 2025-06-02 | 2025-07-17 | 2.9 kB | 153 kB | ![]() 94.242.247.35 | |
cdn.tapioni.com | 167297 | 2021-05-27 | 2021-07-01 | 2025-07-25 | 836 B | 248 kB | ![]() 172.66.163.179 | |
www.googletagmanager.com | 75 | 2011-11-11 | 2012-10-04 | 2025-07-23 | 973 B | 645 kB | ![]() 142.250.74.136 | |
hw-cdn2.ang-content.com | 165651 | 2018-11-15 | 2019-03-25 | 2025-07-22 | 2.9 kB | 1.0 MB | ![]() 151.101.131.52 | |
cdn.pncloudfl.com | 13313 | 2021-04-20 | 2021-06-07 | 2025-07-22 | 1.9 kB | 85 kB | ![]() 172.66.165.188 | |
cdn.bncloudfl.com | 26601 | 2021-04-20 | 2021-06-01 | 2025-07-24 | 460 B | 131 kB | ![]() 172.67.214.86 | |
cdn.show-sb.com | unknown | 2024-08-20 | 2024-08-31 | 2025-07-26 | 495 B | 2.1 kB | ![]() 172.67.170.115 | |
cdn.storageimagedisplay.com | unknown | 2024-09-13 | 2024-09-13 | 2025-07-25 | 470 B | 66 kB | ![]() 45.133.44.1 | |
redir.me | unknown | 2012-12-06 | 2016-02-14 | 2025-07-26 | 529 B | 37 kB | ![]() 172.67.148.39 | |
s3t3d2y9.afcdn.net | unknown | 2022-06-27 | 2025-05-07 | 2025-07-25 | 2.6 kB | 1.7 MB | ![]() 95.173.205.15 | |
flushpersist.com 2 alert(s) on this Host | unknown | 2025-07-01 | 2025-07-08 | 2025-07-22 | 1.6 kB | 992 B | ![]() 192.243.59.13 | |
sultrymomentarily.com 5 alert(s) on this Host | unknown | 2024-09-01 | 2025-07-15 | 2025-07-22 | 2.7 kB | 109 kB | ![]() 192.243.59.20 |
Related reports
JavaScript (51)
No JavaScripts
HTTP Transactions (99)
| URL | IP | Response | Size |
|---|






