Report Overview
Visitedpublic
2024-03-07 11:05:48
Tags
Submit Tags
URL
pgmkz-my.sharepoint.com/:f:/g/personal/m_bekbolat_pgmkz_onmicrosoft_com/EkD5oyRZNoJIswHULtma8EQBLuNX0egvoF34qSY3kQQUEg?e=t0KBwn
Finishing URL
pgmkz-my.sharepoint.com/personal/m_bekbolat_pgmkz_onmicrosoft_com/_layouts/15/onedrive.aspx?id=%2Fpersonal%2Fm%5Fbekbolat%5Fpgmkz%5Fonmicrosoft%5Fcom%2FDocuments%2FMaterials%2FVisa%2FDigest%2FMarch%202024%2FKG&ga=1
IP / ASN

13.107.138.10
Title
KG - OneDrive
Detections
urlquery
0
Network Intrusion Detection
0
Threat Detection Systems
0
Host Summary
| Host | Rank | Registered | First Seen | Last Seen | Sent | Received | IP | Fingerprints |
|---|---|---|---|---|---|---|---|---|
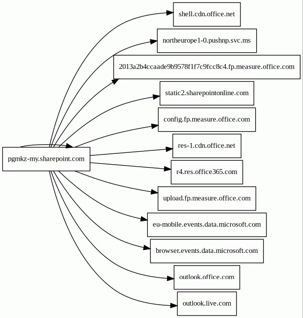
outlook.office.com | 77 | 1999-04-20 | 2018-12-21 07:32:30 | 2019-01-03 14:22:22 | 1.9 kB | 105 kB | ![]() 52.98.149.162 | |
upload.fp.measure.office.com | 167 | 1999-04-20 | 2019-04-16 20:46:44 | 2024-03-06 22:27:35 | 2.1 kB | 330 B | ![]() 13.107.6.163 | |
2013a2b4ccaade9b9578f1f7c9fcc8c4.fp.measure.office.com | unknown | unknown | No data | No data | 1.1 kB | 1.5 kB | ![]() 13.107.18.254 | |
config.fp.measure.office.com | 1158 | 1999-04-20 | 2019-10-21 22:41:54 | 2024-03-06 22:27:24 | 499 B | 0 B | ![]() 0.0.0.0 | |
pgmkz-my.sharepoint.com | unknown | 1998-08-10 | 2022-07-04 22:29:04 | 2022-07-04 22:29:04 | 13 kB | 229 kB | ![]() 13.107.138.10 | |
res-1.cdn.office.net | 1093 | 1994-11-14 | 2020-12-08 14:32:22 | 2024-03-06 22:27:21 | 27 kB | 1.7 MB | ![]() 95.101.10.113 | |
northeurope1-0.pushnp.svc.ms | unknown | 2016-07-05 | 2022-05-24 08:58:16 | 2023-11-09 08:48:31 | 1.3 kB | 408 B | ![]() 52.111.236.11 | |
r4.res.office365.com | 180 | 2005-06-20 | 2017-03-03 13:49:03 | 2024-03-06 18:12:22 | 994 B | 4.1 kB | ![]() 95.101.10.113 | |
eu-mobile.events.data.microsoft.com | unknown | 1991-05-02 | 2021-09-30 15:36:21 | 2024-03-06 21:03:17 | 1.5 kB | 1.1 kB | ![]() 20.50.73.13 | |
static2.sharepointonline.com | 2149 | 2005-03-21 | 2017-01-29 19:49:09 | 2024-03-06 22:27:23 | 2.3 kB | 136 kB | ![]() 23.52.21.48 | |
browser.events.data.microsoft.com | 290 | 1991-05-02 | 2018-05-25 08:23:05 | 2024-03-06 18:12:52 | 691 B | 609 B | ![]() 20.189.173.4 | |
outlook.live.com | 2731 | 1994-12-28 | 2012-12-23 03:18:57 | 2019-04-04 05:57:27 | 2.0 kB | 105 kB | ![]() 52.98.149.162 | |
shell.cdn.office.net 1 alert(s) on this Host | 1102 | 1994-11-14 | 2020-05-06 21:03:46 | 2024-03-06 22:27:24 | 4.0 kB | 283 kB | ![]() 23.52.25.139 |
Related reports
Threat Detection Systems
Public InfoSec YARA rules
| Scan Date | Severity | Indicator | Alert |
|---|---|---|---|
| 2024-03-07 | medium | shell.cdn.office.net/shellux/suiteux.shell.plus.cc722b45b0445bf268b3.js | Detect files is `SliverFox` malware |
OpenPhish
No alerts detected
PhishTank
No alerts detected
mnemonic secure dns
No alerts detected
Quad9 DNS
No alerts detected
ThreatFox
No alerts detected
JavaScript (437)
No JavaScripts
HTTP Transactions (90)
| URL | IP | Response | Size |
|---|



