Report Overview
Visitedpublic
2026-03-16 12:22:45
Tags
Submit Tags
URL
xn--stream-pmp-jdb.fun
Finishing URL
xn--stream-pmp-jdb.fun/live/9BB6NFEcjBCtnNLFko2FqVQBq8HHM13kCyYcdQbgpump
IP / ASN

172.67.176.57
Title
pump
Detections
urlquery
0
Network Intrusion Detection
7
Threat Detection Systems
10
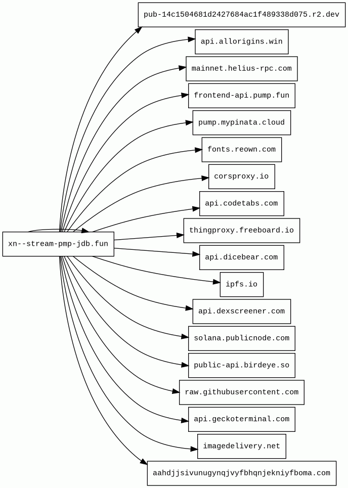
Host Summary
| Host | Rank | Registered | First Seen | Last Seen | Sent | Received | IP | Fingerprints |
|---|---|---|---|---|---|---|---|---|
corsproxy.io | 175528 | 2022-01-30 | 2016-05-19 | 2026-03-12 | 14 kB | 18 kB | ![]() 172.67.73.211 | |
solana.publicnode.com | unknown | 2016-08-16 | 2025-10-03 | 2026-03-14 | 1.0 kB | 1.5 kB | ![]() 172.66.150.162 | ![]() |
fonts.reown.com | unknown | 2000-01-28 | 2025-09-26 | 2026-03-12 | 3.4 kB | 338 kB | ![]() 172.66.146.49 | |
raw.githubusercontent.com | 22021 | 2014-02-06 | 2014-03-01 | 2026-03-11 | 537 B | 33 kB | ![]() 185.199.108.133 | |
api.geckoterminal.com | 2852392 | 2020-11-08 | 2023-02-28 | 2026-03-11 | 1.2 kB | 224 kB | ![]() 104.18.1.233 | ![]() ![]() |
pub-14c1504681d2427684ac1f489338d075.r2.dev 8 alert(s) on this Host | unknown | 2022-08-23 | 2026-02-25 | 2026-03-12 | 3.9 kB | 41 MB | ![]() 104.18.50.34 | |
xn--stream-pmp-jdb.fun 43 alert(s) on this Host | unknown | 2026-03-05 | 2026-03-16 | 2026-03-16 | 21 kB | 5.6 MB | ![]() 188.114.96.1 | |
api.codetabs.com | 3131649 | 2016-09-07 | 2018-11-13 | 2026-03-13 | 27 kB | 31 kB | ![]() 172.67.209.158 | |
ipfs.io 1 alert(s) on this Host | 19271 | 2014-05-16 | 2015-09-09 | 2026-03-13 | 506 B | 1.1 kB | ![]() 209.94.90.1 | |
imagedelivery.net | 15876 | 2021-04-09 | 2021-09-20 | 2026-03-11 | 1.1 kB | 873 B | ![]() 104.18.3.36 | |
aahdjjsivunugynqjvyfbhqnjekniyfboma.com | unknown | 2025-10-12 | 2025-10-27 | 2026-03-11 | 544 B | 919 B | ![]() 194.242.11.186 | |
thingproxy.freeboard.io | 6634612 | 2013-11-19 | 2014-10-08 | 2026-03-11 | 13 kB | 0 B | ![]() 0.0.0.0 | |
api.allorigins.win | 1896907 | 2019-03-05 | 2019-03-27 | 2026-03-10 | 10 kB | 138 kB | ![]() 188.114.96.1 | |
mainnet.helius-rpc.com | 1872545 | 2023-04-06 | 2023-04-11 | 2026-03-12 | 1.2 kB | 2.5 kB | ![]() 172.64.151.87 | |
public-api.birdeye.so | 5262007 | 2021-11-17 | 2024-01-06 | 2026-03-11 | 6.5 kB | 4.4 kB | ![]() 104.20.24.29 | |
frontend-api.pump.fun | 1853078 | 2023-09-19 | 2024-06-06 | 2026-03-11 | 12 kB | 170 kB | ![]() 104.18.34.22 | |
pump.mypinata.cloud | 1441738 | 2020-01-28 | 2024-04-12 | 2026-03-08 | 531 B | 1.7 kB | ![]() 172.64.155.162 | |
api.dicebear.com | 868285 | 2013-06-21 | 2021-11-13 | 2026-03-11 | 5.1 kB | 72 kB | ![]() 194.242.11.186 | |
api.dexscreener.com | 2085659 | 2021-06-11 | 2022-05-19 | 2026-03-09 | 9.7 kB | 860 kB | ![]() 104.18.38.143 |
Cloudflare (CDN)
Cloudflare is a web-infrastructure and website-security company, providing content-delivery-network services, DDoS mitigation, Internet security, and distributed domain-name-server services.Envoy (Reverse proxies)
Envoy is an open-source edge and service proxy, designed for cloud-native applications.Varnish (Caching)
Varnish is a reverse caching proxy.Fastly (CDN)
Fastly is a cloud computing services provider. Fastly's cloud platform provides a content delivery network, Internet security services, load balancing, and video & streaming services.GitHub Pages (PaaS)
GitHub Pages is a static site hosting service.RackCache (Caching)
RackCache is a quick drop-in component to enable HTTP caching for Rack-based applications.Ruby (Programming languages)
Ruby is an open-source object-oriented programming language.IPFS (Network storage)
IPFS is a peer-to-peer hypermedia protocol that provides a distributed hypermedia web.Bunny (CDN)
Cloudflare Bot Management (Security)
Cloudflare bot management solution identifies and mitigates automated traffic to protect websites from bad bots.Express (Web frameworks, Web servers)
Express is a web application framework for Node.js, released as free and open-source software under the MIT License. It is designed for building web applications and APIs.Node.js (Programming languages)
Node.js is an open-source, cross-platform, JavaScript runtime environment that executes JavaScript code outside a web browser.Related reports
Network Intrusion Detection Systems
Suricata /w Emerging Threats Pro
| Timestamp | Severity | Source IP | Destination IP | Alert |
|---|---|---|---|---|
| medium | Client IP | ![]() 209.94.90.1 | ET INFO Observed Peer-to-Peer File Sharing Service Domain (ipfs .io in TLS SNI) | |
| low | Client IP | ![]() 104.18.50.34 | ET INFO Observed Cloudflare R2 Public Bucket (r2 .dev) Domain in TLS SNI | |
| low | Client IP | ![]() 104.18.50.34 | ET INFO Observed Cloudflare R2 Public Bucket (r2 .dev) Domain in TLS SNI | |
| low | Client IP | ![]() 104.18.50.34 | ET INFO Observed Cloudflare R2 Public Bucket (r2 .dev) Domain in TLS SNI | |
| low | Client IP | ![]() 104.18.50.34 | ET INFO Observed Cloudflare R2 Public Bucket (r2 .dev) Domain in TLS SNI | |
| low | Client IP | ![]() 104.18.50.34 | ET INFO Observed Cloudflare R2 Public Bucket (r2 .dev) Domain in TLS SNI | |
| low | Client IP | ![]() 104.18.50.34 | ET INFO Observed Cloudflare R2 Public Bucket (r2 .dev) Domain in TLS SNI |
Threat Detection Systems
| Detection System | Indicator | Verdict | Alert |
|---|---|---|---|
| Nextron YARA rules | pub-14c1504681d2427684ac1f489338d075.r2.dev/solflare-bypass2-desktop.gif | malware | Detects files with GIF headers and format anomalies - which means that this image could be an obfuscated file of a different type |
| Nextron YARA rules | pub-14c1504681d2427684ac1f489338d075.r2.dev/phantom-bypass2-desktop.gif | malware | Detects files with GIF headers and format anomalies - which means that this image could be an obfuscated file of a different type |
| Nextron YARA rules | pub-14c1504681d2427684ac1f489338d075.r2.dev/solflare-bypass1-desktop.gif | malware | Detects files with GIF headers and format anomalies - which means that this image could be an obfuscated file of a different type |
| Nextron YARA rules | pub-14c1504681d2427684ac1f489338d075.r2.dev/phantom-bypass1-mobile.gif | malware | Detects files with GIF headers and format anomalies - which means that this image could be an obfuscated file of a different type |
| Nextron YARA rules | pub-14c1504681d2427684ac1f489338d075.r2.dev/solflare-bypass1-mobile.gif | malware | Detects files with GIF headers and format anomalies - which means that this image could be an obfuscated file of a different type |
| Nextron YARA rules | pub-14c1504681d2427684ac1f489338d075.r2.dev/phantom-bypass1-desktop.gif | malware | Detects files with GIF headers and format anomalies - which means that this image could be an obfuscated file of a different type |
| Nextron YARA rules | pub-14c1504681d2427684ac1f489338d075.r2.dev/phantom-bypass2-mobile.gif | malware | Detects files with GIF headers and format anomalies - which means that this image could be an obfuscated file of a different type |
| Nextron YARA rules | pub-14c1504681d2427684ac1f489338d075.r2.dev/solflare-bypass2-mobile.gif | malware | Detects files with GIF headers and format anomalies - which means that this image could be an obfuscated file of a different type |
| Hagezi Threat Feed | xn--stream-pmp-jdb.fun | malicious | Sinkholed |
| DigiCert UltraDNS | ipfs.io | malicious | Sinkholed |
JavaScript (3)
No JavaScripts
HTTP Transactions (244)
| URL | IP | Response | Size |
|---|




