Report Overview
Visitedpublic
2025-12-28 16:47:11
Tags
Submit Tags
URL
autobacklinktools.blogspot.com/?https%3A%2F%2Fautolinkgenie.blogspot.com%2F
Finishing URL
autobacklinktools.blogspot.com/p/ultimate-backlink-generator-tool.html?https://autolinkgenie.blogspot.com/
IP / ASN

216.58.207.225
Title
Ultimate Backlink Generator Tool | SEO Traffic Booster & Website Promotion
Detections
urlquery
0
Network Intrusion Detection
0
Threat Detection Systems
0
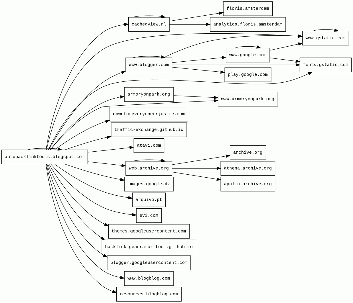
Host Summary
| Host | Rank | Registered | First Seen | Last Seen | Sent | Received | IP | Fingerprints |
|---|---|---|---|---|---|---|---|---|
downforeveryoneorjustme.com | 42803 | 2008-03-13 | 2012-07-04 | 2025-12-28 | 570 B | 18 kB | ![]() 172.67.70.159 | |
themes.googleusercontent.com | 81747 | 2008-11-17 | 2012-05-24 | 2025-12-22 | 552 B | 229 kB | ![]() 142.250.74.33 | |
www.armoryonpark.org | unknown | 2006-07-25 | 2017-02-02 | 2025-12-28 | 582 B | 1.1 kB | ![]() 13.107.246.53 | |
www.gstatic.com | 146047 | 2008-02-11 | 2012-05-29 | 2025-12-21 | 2.9 kB | 2.7 MB | ![]() 142.250.74.99 | |
archive.org | 184 | 1995-12-14 | 2013-04-16 | 2025-12-27 | 6.9 kB | 1.3 MB | ![]() 207.241.224.2 | |
floris.amsterdam | unknown | 2017-11-24 | 2025-03-01 | 2025-12-27 | 9.2 kB | 8.6 kB | ![]() 143.178.167.52 | |
cachedview.nl | unknown | 2018-03-09 | 2025-12-18 | 2025-12-27 | 13 kB | 167 kB | ![]() 85.10.159.81 | |
atavi.com | 28247 | 2000-11-15 | 2014-10-06 | 2025-12-28 | 575 B | 31 kB | ![]() 84.252.139.239 | |
armoryonpark.org | 158201 | 2006-07-25 | 2017-02-02 | 2025-12-28 | 578 B | 324 B | ![]() 13.107.246.40 | |
arquivo.pt | 157240 | 2008-12-09 | 2013-11-18 | 2025-12-28 | 1.8 kB | 47 kB | ![]() 194.210.235.13 | |
fonts.gstatic.com | unknown | 2008-02-11 | 2014-04-02 | 2025-12-21 | 5.7 kB | 326 kB | ![]() 142.250.74.35 | |
blogger.googleusercontent.com | 4332 | 2008-11-17 | 2012-05-25 | 2025-12-22 | 698 B | 129 kB | ![]() 142.250.74.33 | |
www.blogblog.com | 358746 | 2000-09-15 | 2012-05-22 | 2025-12-22 | 468 B | 7.1 kB | ![]() 142.250.74.105 | |
play.google.com | 48 | 1997-09-15 | 2013-05-30 | 2025-12-21 | 1.1 kB | 1.1 kB | ![]() 142.251.38.110 | |
www.blogger.com | 9514 | 1999-06-22 | 2012-05-22 | 2025-12-22 | 11 kB | 827 kB | ![]() 142.250.74.105 | |
athena.archive.org | 261917 | 1995-12-14 | 2024-05-08 | 2025-12-25 | 2.2 kB | 1.1 kB | ![]() 207.241.225.195 | |
traffic-exchange.github.io | unknown | 2013-03-08 | 2025-07-25 | 2025-12-27 | 3.3 kB | 44 kB | ![]() 185.199.109.153 | |
analytics.floris.amsterdam | unknown | 2017-11-24 | 2025-12-18 | 2025-12-27 | 5.6 kB | 269 kB | ![]() 143.178.167.52 | ![]() |
autobacklinktools.blogspot.com | unknown | 2000-07-31 | 2025-12-18 | 2025-12-28 | 2.9 kB | 234 kB | ![]() 142.251.142.225 | ![]() ![]() |
backlink-generator-tool.github.io | unknown | 2013-03-08 | 2025-10-09 | 2025-12-27 | 1.6 kB | 272 kB | ![]() 185.199.108.153 | |
www.google.com | 22 | 1997-09-15 | 2015-05-10 | 2025-12-21 | 1.9 kB | 96 kB | ![]() 216.58.207.196 | |
web.archive.org | 285 | 1995-12-14 | 2012-05-30 | 2025-12-23 | 3.9 kB | 283 kB | ![]() 207.241.237.3 | |
images.google.dz | unknown | 2007-01-10 | 2025-12-19 | 2025-12-19 | 589 B | 2.9 kB | ![]() 142.250.74.142 | |
apollo.archive.org | 369557 | 1995-12-14 | 2025-04-10 | 2025-12-27 | 549 B | 230 B | ![]() 207.241.224.2 | |
evi.com | 3030302 | 2000-01-11 | 2025-12-19 | 2025-12-28 | 552 B | 0 B | ![]() 0.0.0.0 | |
resources.blogblog.com | 177645 | 2000-09-15 | 2017-01-30 | 2025-12-22 | 472 B | 144 kB | ![]() 142.250.74.105 |
Google Analytics (Analytics)
Google Analytics is a free web analytics service that tracks and reports website traffic.Cloudflare (CDN)
Cloudflare is a web-infrastructure and website-security company, providing content-delivery-network services, DDoS mitigation, Internet security, and distributed domain-name-server services.Azure (PaaS)
Azure is a cloud computing service for building, testing, deploying, and managing applications and services through Microsoft-managed data centers.Microsoft ASP.NET (Web frameworks)
ASP.NET is an open-source, server-side web-application framework designed for web development to produce dynamic web pages.Azure Front Door (Load balancers)
Azure Front Door is a scalable and secure entry point for fast delivery of your global web applications.Nginx:1.24.0 (Web servers, Reverse proxies)
Nginx is a web server that can also be used as a reverse proxy, load balancer, mail proxy and HTTP cache.Express (Web frameworks, Web servers)
Express is a web application framework for Node.js, released as free and open-source software under the MIT License. It is designed for building web applications and APIs.Node.js (Programming languages)
Node.js is an open-source, cross-platform, JavaScript runtime environment that executes JavaScript code outside a web browser.Nginx (Web servers, Reverse proxies)
Nginx is a web server that can also be used as a reverse proxy, load balancer, mail proxy and HTTP cache.Google Tag Manager (Tag managers)
Google Tag Manager is a tag management system (TMS) that allows you to quickly and easily update measurement codes and related code fragments collectively known as tags on your website or mobile app.jQuery:1.10.2 (JavaScript libraries)
jQuery is a JavaScript library which is a free, open-source software designed to simplify HTML DOM tree traversal and manipulation, as well as event handling, CSS animation, and Ajax.jQuery UI:1.10.3 (JavaScript libraries)
jQuery UI is a collection of GUI widgets, animated visual effects, and themes implemented with jQuery, Cascading Style Sheets, and HTML.Google AdSense (Advertising)
Google AdSense is a program run by Google through which website publishers serve advertisements that are targeted to the site content and audience.PHP:7.2.26 (Programming languages)
PHP is a general-purpose scripting language used for web development.jQuery:1.12.4 (JavaScript libraries)
jQuery is a JavaScript library which is a free, open-source software designed to simplify HTML DOM tree traversal and manipulation, as well as event handling, CSS animation, and Ajax.jQuery UI (JavaScript libraries)
jQuery UI is a collection of GUI widgets, animated visual effects, and themes implemented with jQuery, Cascading Style Sheets, and HTML.Apache HTTP Server (Web servers)
Apache is a free and open-source cross-platform web server software.Bootstrap (UI frameworks)
Bootstrap is a free and open-source CSS framework directed at responsive, mobile-first front-end web development. It contains CSS and JavaScript-based design templates for typography, forms, buttons, navigation, and other interface components.jQuery (JavaScript libraries)
jQuery is a JavaScript library which is a free, open-source software designed to simplify HTML DOM tree traversal and manipulation, as well as event handling, CSS animation, and Ajax.OpenGSE (Web servers)
OpenGSE is a test suite used for testing servlet compliance. It is deployed by using WAR files that are deployed on the server engine.Java (Programming languages)
Java is a class-based, object-oriented programming language that is designed to have as few implementation dependencies as possible.Fastly (CDN)
Fastly is a cloud computing services provider. Fastly's cloud platform provides a content delivery network, Internet security services, load balancing, and video & streaming services.GitHub Pages (PaaS)
GitHub Pages is a static site hosting service.Varnish (Caching)
Varnish is a reverse caching proxy.Debian (Operating systems)
Debian is a Linux software which is a free open-source software.Apache HTTP Server:2.4.57 (Web servers)
Apache is a free and open-source cross-platform web server software.PHP:8.2.15 (Programming languages)
PHP is a general-purpose scripting language used for web development.Python (Programming languages)
Python is an interpreted and general-purpose programming language.Clipboard.js (JavaScript libraries)
Blogger (Blogs)
Blogger is a blog-publishing service that allows multi-user blogs with time-stamped entries.Google Web Server (Web servers)
Related reports
Threat Detection Systems
No alerts detected
JavaScript (43)
| HASH | FROM | Size | First Seen | Last Seen | |
|---|---|---|---|---|---|
| 1a004bbbb296f65d0f220abe37bb20cd | DocumentWrite | 81 B | 2025-12-19 | 2026-05-12 | |
Introduced by DocumentWrite First Seen 2025-12-19 Last Seen 2026-05-12 Times Seen 204 Size 81 B (81 bytes) MD5 1a004bbbb296f65d0f220abe37bb20cd SHA1 e557400e118c61e0c610ad9040a1889d8fe020ab Loading... | |||||
| 7c92128f8d9427b123e0e3b2a048d03c | DocumentWrite | 63 B | 2025-12-19 | 2026-05-12 | |
Introduced by DocumentWrite First Seen 2025-12-19 Last Seen 2026-05-12 Times Seen 204 Size 63 B (63 bytes) MD5 7c92128f8d9427b123e0e3b2a048d03c SHA1 449803690229baeb083c6ecab4c77d4ee72c93c0 Loading... | |||||
| 5f240f0f9b34ba7947e4616a28adfc8f | DocumentWrite | 54 B | 2025-12-19 | 2026-05-12 | |
Introduced by DocumentWrite First Seen 2025-12-19 Last Seen 2026-05-12 Times Seen 208 Size 54 B (54 bytes) MD5 5f240f0f9b34ba7947e4616a28adfc8f SHA1 d84185e35a94abf29b0f1ffadfe79222186d361c Loading... | |||||
| 1ab9605be54056a232c5def7296b40e8 | DocumentWrite | 132 B | 2025-12-19 | 2026-05-12 | |
Introduced by DocumentWrite First Seen 2025-12-19 Last Seen 2026-05-12 Times Seen 204 Size 132 B (132 bytes) MD5 1ab9605be54056a232c5def7296b40e8 SHA1 ed12b19c1834d11764f9407db77f4aed12501d0a Loading... | |||||
| cd2114ce5c83b79346ca1623a64d65a8 | DocumentWrite | 53 B | 2025-12-19 | 2026-05-12 | |
Introduced by DocumentWrite First Seen 2025-12-19 Last Seen 2026-05-12 Times Seen 204 Size 53 B (53 bytes) MD5 cd2114ce5c83b79346ca1623a64d65a8 SHA1 56f0497a0090729a4949d352f7ca880aba0ad2c3 Loading... | |||||
| 38e00c23fe455bca3838732c552d9497 | DocumentWrite | 4 B | 2023-03-07 | 2026-05-20 | |
Introduced by DocumentWrite First Seen 2023-03-07 Last Seen 2026-05-20 Times Seen 1643 Size 4 B (4 bytes) MD5 38e00c23fe455bca3838732c552d9497 SHA1 82f4fb72c5b57addbdaa012dc26d0da343ba3a33 Loading... | |||||
| 8055c037af2bbf2b056418994b86d77a | DocumentWrite | 51 B | 2025-12-19 | 2026-05-12 | |
Introduced by DocumentWrite First Seen 2025-12-19 Last Seen 2026-05-12 Times Seen 204 Size 51 B (51 bytes) MD5 8055c037af2bbf2b056418994b86d77a SHA1 d7b3b8eb847ac85ce1a19759f9ef19f256b46514 Loading... | |||||
| aed300c0741afae49ccfb47a8830a642 | DocumentWrite | 106 B | 2025-12-19 | 2026-05-12 | |
Introduced by DocumentWrite First Seen 2025-12-19 Last Seen 2026-05-12 Times Seen 204 Size 106 B (106 bytes) MD5 aed300c0741afae49ccfb47a8830a642 SHA1 ee05ba6b012437a2cf80a6d83c87396deb3204d7 Loading... | |||||
| 9bf6f7ea027d82ffd3e42c8ce420975d | DocumentWrite | 5 B | 2023-03-07 | 2026-05-20 | |
Introduced by DocumentWrite First Seen 2023-03-07 Last Seen 2026-05-20 Times Seen 4992 Size 5 B (5 bytes) MD5 9bf6f7ea027d82ffd3e42c8ce420975d SHA1 d8eae26df14cd88c56897a4ff71d5a4052b4885f Loading... | |||||
| f641e47b43fe7023d97c2086ab88ff2f | DocumentWrite | 132 B | 2025-12-19 | 2026-05-12 | |
Introduced by DocumentWrite First Seen 2025-12-19 Last Seen 2026-05-12 Times Seen 203 Size 132 B (132 bytes) MD5 f641e47b43fe7023d97c2086ab88ff2f SHA1 a1560fdb01ce39674a0056f3762b570025e649e4 Loading... | |||||
HTTP Transactions (136)
| URL | IP | Response | Size |
|---|






