Report Overview
Visitedpublic
2025-12-20 16:35:04
Tags
Submit Tags
URL
ovogoal.cfd/hubplay/stream-756.php
Finishing URL
ovogoal.cfd/hubplay/stream-756.php
IP / ASN

172.67.217.43
Title
ovogoal.cfd/hubplay/stream-756.php
Detections
urlquery
0
Network Intrusion Detection
0
Threat Detection Systems
25
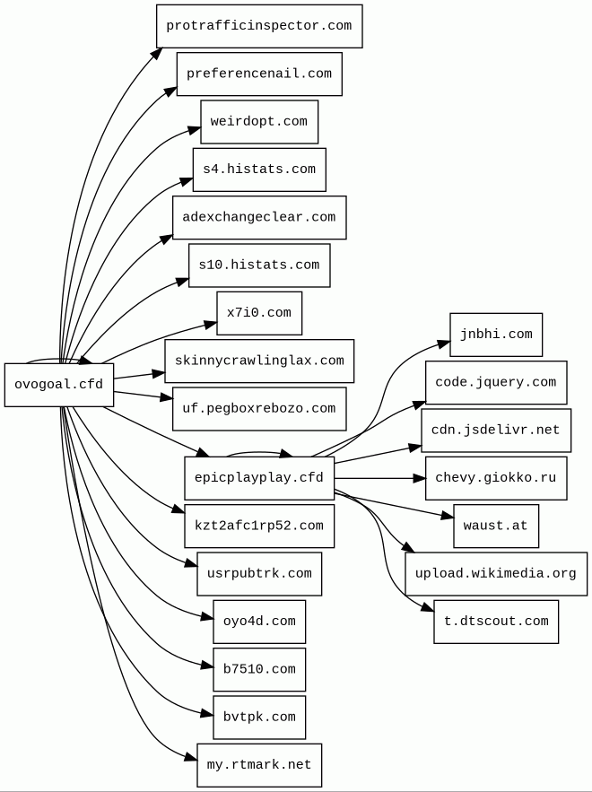
Host Summary
| Host | Rank | Registered | First Seen | Last Seen | Sent | Received | IP | Fingerprints |
|---|---|---|---|---|---|---|---|---|
adexchangeclear.com 2 alert(s) on this Host | 24943 | 2015-04-27 | 2025-07-16 | 2025-12-16 | 1.5 kB | 3.8 kB | ![]() 104.21.78.155 | |
oyo4d.com | 201644 | 2019-03-26 | 2025-06-02 | 2025-12-17 | 586 B | 826 B | ![]() 139.45.197.118 | |
uf.pegboxrebozo.com 3 alert(s) on this Host | unknown | 2025-10-24 | 2025-10-27 | 2025-11-30 | 424 B | 1.4 kB | ![]() 172.255.106.134 | |
x7i0.com | unknown | 2021-06-30 | 2025-09-22 | 2025-12-17 | 403 B | 113 kB | ![]() 139.45.195.12 | |
jnbhi.com | unknown | 2022-08-31 | 2025-11-13 | 2025-12-16 | 409 B | 113 kB | ![]() 45.133.44.2 | |
epicplayplay.cfd | unknown | 2025-03-11 | 2025-11-04 | 2025-12-20 | 2.4 kB | 1.3 MB | ![]() 104.21.0.173 | |
b7510.com | unknown | 2021-03-21 | 2025-06-19 | 2025-12-18 | 587 B | 826 B | ![]() 139.45.197.115 | |
preferencenail.com 3 alert(s) on this Host | 20606 | 2025-07-01 | 2025-07-08 | 2025-12-17 | 409 B | 86 kB | ![]() 185.196.197.72 | |
weirdopt.com 3 alert(s) on this Host | 37519 | 2025-07-01 | 2025-07-08 | 2025-12-17 | 414 B | 377 B | ![]() 185.196.197.72 | |
cdn.jsdelivr.net | 1678 | 2012-05-16 | 2012-09-30 | 2025-12-14 | 455 B | 18 kB | ![]() 151.101.129.229 | |
ovogoal.cfd | unknown | 2025-11-21 | 2025-12-20 | 2025-12-20 | 1.8 kB | 652 kB | ![]() 104.21.93.249 | ![]() |
upload.wikimedia.org | 4329 | 2003-03-16 | 2012-05-21 | 2025-12-15 | 470 B | 1.9 kB | ![]() 185.15.59.240 | |
my.rtmark.net | 43911 | 2014-10-29 | 2015-02-04 | 2025-12-15 | 429 B | 834 B | ![]() 104.18.41.22 | |
chevy.giokko.ru | unknown | 2025-01-15 | 2025-12-20 | 2025-12-20 | 470 B | 818 B | ![]() 104.21.29.196 | |
kzt2afc1rp52.com 2 alert(s) on this Host | 1699334 | 2020-04-27 | 2020-04-27 | 2025-12-20 | 445 B | 107 kB | ![]() 172.240.127.243 | ![]() |
protrafficinspector.com | 614186 | 2025-06-18 | 2025-07-25 | 2025-12-16 | 438 B | 420 B | ![]() 3.66.182.197 | |
usrpubtrk.com 5 alert(s) on this Host | 6824 | 2025-06-16 | 2025-06-17 | 2025-12-17 | 482 B | 540 B | ![]() 104.21.92.33 | |
s4.histats.com | 53951 | 2006-06-12 | 2012-05-21 | 2025-12-16 | 618 B | 188 B | ![]() 149.56.240.130 | |
bvtpk.com 1 alert(s) on this Host | 37068 | 2019-03-16 | 2025-05-21 | 2025-12-17 | 404 B | 114 kB | ![]() 172.67.154.171 | |
waust.at 2 alert(s) on this Host | 36042 | unknown | 2016-01-28 | 2025-12-16 | 402 B | 12 kB | ![]() 104.26.4.7 | |
skinnycrawlinglax.com 5 alert(s) on this Host | 38609 | 2024-09-01 | 2025-07-09 | 2025-12-16 | 498 B | 520 B | ![]() 172.240.127.244 | |
code.jquery.com | 4915 | 2005-12-10 | 2012-05-21 | 2025-12-14 | 424 B | 90 kB | ![]() 151.101.194.137 | |
t.dtscout.com | 54823 | 2013-11-01 | 2017-01-30 | 2025-12-16 | 520 B | 3.0 kB | ![]() 172.67.70.180 | |
s10.histats.com | 54582 | 2006-06-12 | 2012-05-21 | 2025-12-17 | 410 B | 12 kB | ![]() 104.20.10.41 |
Cloudflare (CDN)
Cloudflare is a web-infrastructure and website-security company, providing content-delivery-network services, DDoS mitigation, Internet security, and distributed domain-name-server services.Google Cloud CDN (CDN)
Cloud CDN uses Google's global edge network to serve content closer to users.Google Cloud (IaaS)
Google Cloud is a suite of cloud computing services.Nginx (Web servers, Reverse proxies)
Nginx is a web server that can also be used as a reverse proxy, load balancer, mail proxy and HTTP cache.jQuery:3.6.0 (JavaScript libraries)
jQuery is a JavaScript library which is a free, open-source software designed to simplify HTML DOM tree traversal and manipulation, as well as event handling, CSS animation, and Ajax.jsDelivr (CDN)
JSDelivr is a free public CDN for open-source projects. It can serve web files directly from the npm registry and GitHub repositories without any configuration.jQuery CDN (CDN)
jQuery CDN is a way to include jQuery in your website without actually downloading and keeping it your website's folder.Nginx:1.21.6 (Web servers, Reverse proxies)
Nginx is a web server that can also be used as a reverse proxy, load balancer, mail proxy and HTTP cache.C3.js (JavaScript libraries)
D3 based reusable chart libraryApache Traffic Server:9.2.11 (Web servers)
Apache Traffic Server is an open-source caching and proxying server that serves as an HTTP/1.1 and HTTP/2 reverse proxy with caching capabilities, load balancing, request routing, SSL termination, and support for advanced HTTP features.Envoy (Reverse proxies)
Envoy is an open-source edge and service proxy, designed for cloud-native applications.Varnish (Caching)
Varnish is a reverse caching proxy.Related reports
Threat Detection Systems
| Detection System | Indicator | Verdict | Alert |
|---|---|---|---|
| DNS4EU | waust.at | malicious | Sinkholed |
| DNS0 Zero | waust.at | malicious | Sinkholed |
| Cloudflare DNS | skinnycrawlinglax.com | malicious | Sinkholed |
| Quad9 DNS | skinnycrawlinglax.com | malicious | Sinkholed |
| DNS4EU | skinnycrawlinglax.com | malicious | Sinkholed |
| Hagezi Threat Feed | skinnycrawlinglax.com | malicious | Sinkholed |
| DNS0 Zero | skinnycrawlinglax.com | malicious | Sinkholed |
| Cloudflare DNS | preferencenail.com | malicious | Sinkholed |
| Hagezi Threat Feed | preferencenail.com | malicious | Sinkholed |
| DNS4EU | preferencenail.com | malicious | Sinkholed |
| Cloudflare DNS | weirdopt.com | malicious | Sinkholed |
| DNS4EU | weirdopt.com | malicious | Sinkholed |
| DNS0 Zero | weirdopt.com | malicious | Sinkholed |
| DNS0 Zero | uf.pegboxrebozo.com | malicious | Sinkholed |
| DNS4EU | uf.pegboxrebozo.com | malicious | Sinkholed |
| Quad9 DNS | uf.pegboxrebozo.com | malicious | Sinkholed |
| Cloudflare DNS | bvtpk.com | malicious | Sinkholed |
| Cloudflare DNS | adexchangeclear.com | malicious | Sinkholed |
| Hagezi Threat Feed | kzt2afc1rp52.com | malicious | Sinkholed |
| DNS4EU | kzt2afc1rp52.com | malicious | Sinkholed |
| DigiCert UltraDNS | usrpubtrk.com | malicious | Sinkholed |
| Quad9 DNS | usrpubtrk.com | malicious | Sinkholed |
| DNS4EU | usrpubtrk.com | malicious | Sinkholed |
| Cloudflare DNS | usrpubtrk.com | malicious | Sinkholed |
| DNS0 Zero | usrpubtrk.com | malicious | Sinkholed |
JavaScript (24)
No JavaScripts
HTTP Transactions (31)
| URL | IP | Response | Size |
|---|






