Report Overview
Visitedpublic
2026-03-04 15:37:11
Tags
Submit Tags
URL
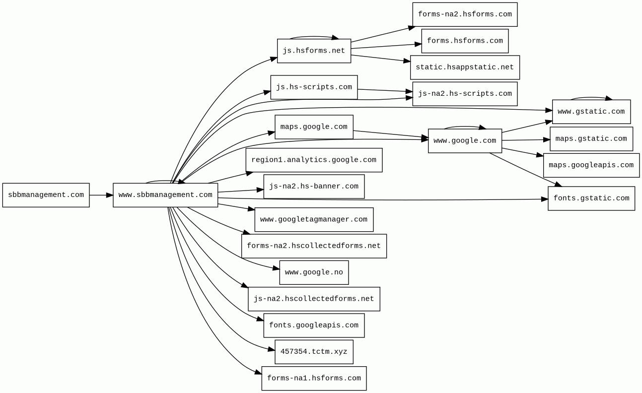
sbbmanagement.com
Finishing URL
www.sbbmanagement.com/
IP / ASN

151.101.130.159
Title
SBB Community Management: Texas HOA Management Company
Detections
urlquery
0
Network Intrusion Detection
0
Threat Detection Systems
3
Host Summary
| Host | Rank | Registered | First Seen | Last Seen | Sent | Received | IP | Fingerprints |
|---|---|---|---|---|---|---|---|---|
www.googletagmanager.com | 283 | 2011-11-11 | 2012-10-04 | 2026-03-01 | 1.4 kB | 1.3 MB | ![]() 142.251.142.232 | |
sbbmanagement.com 1 alert(s) on this Host | 3492934 | 2002-01-18 | 2019-01-20 | 2026-02-25 | 486 B | 134 kB | ![]() 151.101.130.159 | |
457354.tctm.xyz | unknown | 2021-12-18 | 2025-10-23 | 2026-02-27 | 414 B | 48 kB | ![]() 54.240.174.89 | |
forms-na1.hsforms.com | 47437 | 2013-09-18 | 2022-05-24 | 2026-02-25 | 494 B | 783 B | ![]() 104.18.80.204 | |
region1.analytics.google.com | 22257 | 1997-09-15 | 2022-03-17 | 2026-03-01 | 1.0 kB | 855 B | ![]() 216.239.32.36 | |
fonts.gstatic.com | unknown | 2008-02-11 | 2014-04-02 | 2026-03-01 | 1.6 kB | 126 kB | ![]() 216.58.207.195 | |
www.google.com | 22 | 1997-09-15 | 2015-05-10 | 2026-03-01 | 6.3 kB | 102 kB | ![]() 142.251.156.119 | |
forms-na2.hsforms.com | 291027 | 2013-09-18 | 2025-02-13 | 2026-02-26 | 2.0 kB | 13 kB | ![]() 104.18.80.204 | |
maps.google.com | 76 | 1997-09-15 | 2012-09-10 | 2026-03-02 | 641 B | 2.7 kB | ![]() 142.250.178.78 | |
js.hsforms.net | 43845 | 2013-09-18 | 2013-09-26 | 2026-02-25 | 1.9 kB | 127 kB | ![]() 104.16.6.65 | |
static.hsappstatic.net | 42987 | 2013-09-18 | 2013-09-26 | 2026-02-25 | 501 B | 382 kB | ![]() 104.17.24.24 | |
js-na2.hs-banner.com | 224463 | 2020-03-09 | 2025-02-13 | 2026-02-26 | 435 B | 70 kB | ![]() 104.18.40.240 | |
js.hs-scripts.com | 18499 | 2016-07-11 | 2016-08-09 | 2026-03-02 | 422 B | 2.1 kB | ![]() 104.16.139.209 | |
www.gstatic.com | 146047 | 2008-02-11 | 2012-05-29 | 2026-03-01 | 2.4 kB | 2.7 MB | ![]() 172.217.20.163 | |
forms.hsforms.com | 29940 | 2013-09-18 | 2018-03-07 | 2026-03-04 | 971 B | 12 kB | ![]() 104.18.80.204 | |
forms-na2.hscollectedforms.net | 268569 | 2017-01-23 | 2025-02-13 | 2026-02-26 | 542 B | 716 B | ![]() 104.16.107.254 | |
maps.gstatic.com | unknown | 2008-02-11 | 2012-05-22 | 2026-03-02 | 444 B | 297 kB | ![]() 142.251.143.131 | |
js-na2.hs-scripts.com | 219726 | 2016-07-11 | 2025-02-13 | 2026-02-25 | 426 B | 2.1 kB | ![]() 104.16.139.209 | |
www.sbbmanagement.com 84 alert(s) on this Host | unknown | 2002-01-18 | 2025-10-23 | 2026-02-23 | 45 kB | 2.6 MB | ![]() 151.101.130.159 | ![]() |
fonts.googleapis.com | 313 | 2005-01-25 | 2012-05-23 | 2026-03-01 | 1.6 kB | 122 kB | ![]() 142.250.74.10 | |
maps.googleapis.com 1 alert(s) on this Host | 3442 | 2005-01-25 | 2012-05-22 | 2026-03-01 | 5.6 kB | 1.2 MB | ![]() 142.250.74.10 | |
www.google.no | 92680 | 2001-02-26 | 2012-06-26 | 2026-03-01 | 718 B | 580 B | ![]() 142.251.142.227 | |
js-na2.hscollectedforms.net | 266599 | 2017-01-23 | 2025-02-13 | 2026-02-26 | 475 B | 78 kB | ![]() 104.16.107.254 |
WordPress (CMS, Blogs)
WordPress is a free and open-source content management system written in PHP and paired with a MySQL or MariaDB database. Features include a plugin architecture and a template system.Flywheel:5.1.0 (PaaS, Hosting)
Amazon CloudFront (CDN)
Amazon CloudFront is a fast content delivery network (CDN) service that securely delivers data, videos, applications, and APIs to customers globally with low latency, high transfer speeds.Amazon Web Services (PaaS)
Amazon Web Services (AWS) is a comprehensive cloud services platform offering compute power, database storage, content delivery and other functionality.Cloudflare (CDN)
Cloudflare is a web-infrastructure and website-security company, providing content-delivery-network services, DDoS mitigation, Internet security, and distributed domain-name-server services.Google Maps (Maps)
Google Maps is a web mapping service. It offers satellite imagery, aerial photography, street maps, 360° interactive panoramic views of streets, real-time traffic conditions, and route planning for traveling by foot, car, bicycle and air, or public transportation.Flywheel (PaaS, Hosting)
jQuery (JavaScript libraries)
jQuery is a JavaScript library which is a free, open-source software designed to simplify HTML DOM tree traversal and manipulation, as well as event handling, CSS animation, and Ajax.PHP (Programming languages)
PHP is a general-purpose scripting language used for web development.MySQL (Databases)
MySQL is an open-source relational database management system.Yoast SEO:26.6 (SEO, WordPress plugins)
Yoast SEO is a search engine optimisation plugin for WordPress and other platforms.jQuery Migrate:3.4.1 (JavaScript libraries)
Query Migrate is a javascript library that allows you to preserve the compatibility of your jQuery code developed for versions of jQuery older than 1.9.Google Tag Manager (Tag managers)
Google Tag Manager is a tag management system (TMS) that allows you to quickly and easily update measurement codes and related code fragments collectively known as tags on your website or mobile app.Swiper (JavaScript libraries)
Swiper is a JavaScript library that creates modern touch sliders with hardware-accelerated transitions.Elementor:3.34.0 (Page builders, WordPress plugins)
Elementor is a website builder platform for professionals on WordPress.WordPress:6.9.1 (CMS, Blogs)
WordPress is a free and open-source content management system written in PHP and paired with a MySQL or MariaDB database. Features include a plugin architecture and a template system.reCAPTCHA (Security)
reCAPTCHA is a free service from Google that helps protect websites from spam and abuse.Related reports
Threat Detection Systems
| Detection System | Indicator | Verdict | Alert |
|---|---|---|---|
| Private YARA rules | maps.googleapis.com/maps-api-v3/api/js/64/3a/common.js | audit | Hunting_JS_WebAssembly |
| DNS4EU | www.sbbmanagement.com | malicious | Sinkholed |
| DNS4EU | sbbmanagement.com | malicious | Sinkholed |
JavaScript (76)
No JavaScripts
HTTP Transactions (140)
| URL | IP | Response | Size |
|---|

