Report Overview
Visitedpublic
2025-12-25 08:36:00
Tags
Submit Tags
URL
prodiscountden.com/mgmx/?country=uk&&zoneid=5117867&bannerid=24862190&browser=safari&os=mac&device=desktop®ion=lew&isp=britishtelecommunicationsplc&useragent=Mozilla/5.0(Macintosh;IntelMacOSX10_15_7)AppleWebKit/605.1.15(KHTML,likeGecko)Version/26.0Safari/605.1.15OPX/3.0.1&language=en&connectiontype=mobile&visitor_id=1027967460587868161&mb=Anxhela&ch=pdc&ts=Propeller-iCloud&cost=0.001500
Finishing URL
prodiscountden.com/mgmx/?country=uk&&zoneid=5117867&bannerid=24862190&browser=safari&os=mac&device=desktop®ion=lew&isp=britishtelecommunicationsplc&useragent=Mozilla/5.0(Macintosh;IntelMacOSX10_15_7)AppleWebKit/605.1.15(KHTML,likeGecko)Version/26.0Safari/605.1.15OPX/3.0.1&language=en&connectiontype=mobile&visitor_id=1027967460587868161&mb=Anxhela&ch=pdc&ts=Propeller-iCloud&cost=0.001500
IP / ASN

172.67.210.130
Title
Campaigns
Detections
urlquery
0
Network Intrusion Detection
0
Threat Detection Systems
1
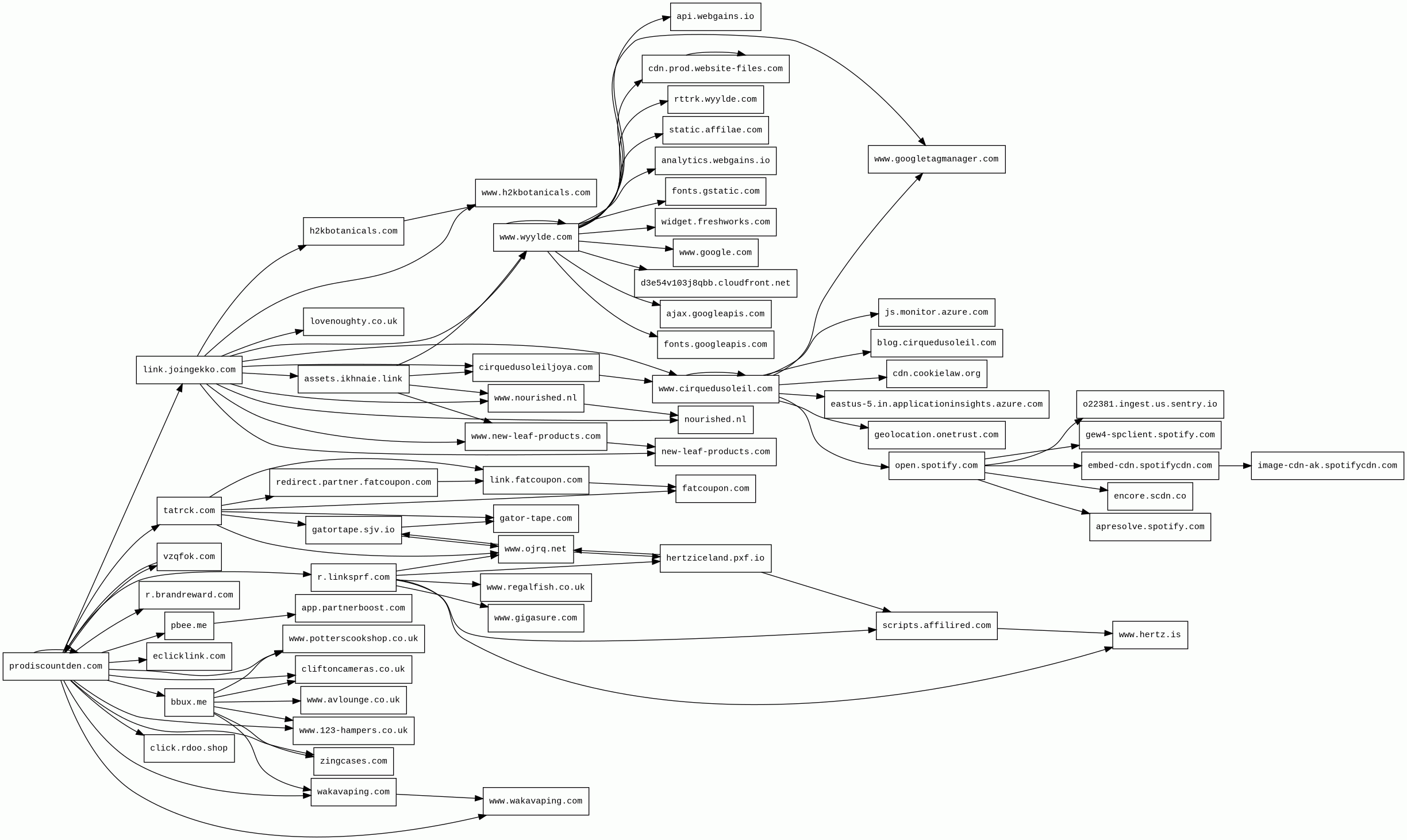
Host Summary
| Host | Rank | Registered | First Seen | Last Seen | Sent | Received | IP | Fingerprints |
|---|---|---|---|---|---|---|---|---|
assets.ikhnaie.link | 634935 | 2022-04-28 | 2022-07-03 | 2025-12-25 | 2.7 kB | 160 kB | ![]() 3.8.217.188 | |
encore.scdn.co | 53494 | 2010-08-20 | 2020-07-15 | 2025-12-24 | 1.7 kB | 462 kB | ![]() 23.33.119.144 | |
ajax.googleapis.com | 3691 | 2005-01-25 | 2012-05-22 | 2025-12-21 | 442 B | 14 kB | ![]() 142.250.178.42 | |
fonts.gstatic.com | unknown | 2008-02-11 | 2014-04-02 | 2025-12-21 | 9.7 kB | 163 kB | ![]() 142.250.74.35 | |
embed-cdn.spotifycdn.com | 84791 | 2019-09-11 | 2023-05-30 | 2025-12-25 | 9.3 kB | 2.4 MB | ![]() 23.33.119.144 | |
js.monitor.azure.com | 3578 | 1994-10-25 | 2020-04-24 | 2025-12-22 | 960 B | 155 kB | ![]() 13.107.213.53 | |
open.spotify.com | 203 | 2006-04-23 | 2012-06-04 | 2025-12-23 | 559 B | 23 kB | ![]() 151.101.131.42 | ![]() |
zingcases.com | unknown | unknown | No data | No data | 518 B | 3.0 kB | ![]() 23.227.38.32 | |
analytics.webgains.io | 228566 | 2016-12-22 | 2018-05-16 | 2025-12-24 | 419 B | 66 kB | ![]() 52.84.50.114 | |
tatrck.com | 131147 | 2023-06-15 | 2023-06-16 | 2025-12-23 | 3.8 kB | 17 kB | ![]() 172.67.173.8 | |
cdn.cookielaw.org | 2972 | 2011-06-20 | 2013-12-28 | 2025-12-22 | 5.0 kB | 1.0 MB | ![]() 104.18.87.42 | |
www.new-leaf-products.com | unknown | 2015-05-14 | 2025-10-29 | 2025-12-15 | 646 B | 2.3 kB | ![]() 23.227.38.74 | |
www.wakavaping.com | 2727176 | 2021-08-18 | 2022-01-20 | 2023-04-20 | 523 B | 2.5 kB | ![]() 23.227.38.74 | |
fatcoupon.com | 51934 | 2018-10-06 | 2015-06-21 | 2025-12-24 | 861 B | 612 B | ![]() 76.223.126.88 | |
widget.freshworks.com | 113849 | 1998-02-13 | 2019-04-10 | 2025-12-20 | 5.4 kB | 488 kB | ![]() 3.164.206.10 | |
hertziceland.pxf.io | unknown | 2016-07-22 | 2025-12-25 | 2025-12-25 | 2.2 kB | 1.8 kB | ![]() 35.201.76.231 | |
apresolve.spotify.com | 8228 | 2006-04-23 | 2013-09-30 | 2025-12-24 | 938 B | 1.5 kB | ![]() 35.186.224.24 | ![]() |
cliftoncameras.co.uk | 481451 | 2002-09-09 | 2017-10-12 | 2025-06-22 | 525 B | 1.6 kB | ![]() 104.20.32.128 | |
www.potterscookshop.co.uk | unknown | 2012-04-26 | 2015-09-15 | 2025-08-14 | 530 B | 3.2 kB | ![]() 23.227.38.74 | |
cirquedusoleiljoya.com | unknown | unknown | No data | No data | 643 B | 126 kB | ![]() 34.175.20.205 | |
r.linksprf.com | 963970 | 2023-09-05 | 2023-09-14 | 2025-12-22 | 6.7 kB | 6.9 kB | ![]() 63.33.119.172 | |
gator-tape.com | unknown | 2020-06-14 | 2025-12-10 | 2025-12-10 | 616 B | 2.8 kB | ![]() 23.227.38.65 | |
lovenoughty.co.uk | 3111452 | 2019-08-01 | 2025-10-12 | 2025-10-12 | 522 B | 3.3 kB | ![]() 23.227.38.65 | |
blog.cirquedusoleil.com | 4119126 | 1996-02-02 | 2025-12-20 | 2025-12-20 | 1.1 kB | 124 kB | ![]() 2.23.13.104 | |
gew4-spclient.spotify.com | 50716 | 2006-04-23 | 2022-03-28 | 2025-12-24 | 4.4 kB | 4.5 kB | ![]() 35.186.224.28 | ![]() |
www.googletagmanager.com | 283 | 2011-11-11 | 2012-10-04 | 2025-12-21 | 4.1 kB | 4.1 MB | ![]() 142.251.38.104 | |
cdn.prod.website-files.com | 20159 | 2019-01-23 | 2023-11-01 | 2025-12-22 | 3.1 kB | 812 kB | ![]() 104.18.160.117 | |
prodiscountden.com | unknown | 2024-12-30 | 2025-09-02 | 2025-12-20 | 32 kB | 109 kB | ![]() 172.67.210.130 | |
api.webgains.io | 619001 | 2016-12-22 | 2020-03-31 | 2025-12-25 | 1.5 kB | 874 B | ![]() 3.9.148.110 | |
redirect.partner.fatcoupon.com | 2178558 | 2018-10-06 | 2024-10-10 | 2025-12-20 | 644 B | 687 B | ![]() 65.8.131.23 | |
rttrk.wyylde.com 2 alert(s) on this Host | unknown | 2015-07-10 | 2025-02-09 | 2025-12-18 | 1.2 kB | 1.5 kB | ![]() 85.17.65.238 | |
www.hertz.is | 2177702 | 1999-07-09 | 2014-03-28 | 2025-05-20 | 768 B | 0 B | ![]() 0.0.0.0 | |
vzqfok.com | unknown | 2025-07-29 | 2025-08-27 | 2025-12-25 | 56 kB | 75 kB | ![]() 3.164.240.79 | |
click.rdoo.shop | unknown | 2022-01-04 | 2023-06-08 | 2025-12-17 | 6.7 kB | 8.6 kB | ![]() 172.67.69.68 | |
gatortape.sjv.io | unknown | 2016-07-22 | 2025-12-10 | 2025-12-10 | 1.4 kB | 1.6 kB | ![]() 35.227.211.136 | |
www.ojrq.net | 41085 | 2009-01-28 | 2012-06-28 | 2025-12-24 | 1.6 kB | 1.7 kB | ![]() 34.95.127.121 | |
www.h2kbotanicals.com | unknown | 2021-11-18 | 2025-10-20 | 2025-11-12 | 526 B | 3.1 kB | ![]() 23.227.38.74 | |
scripts.affilired.com | 2247344 | 2008-09-23 | 2013-11-22 | 2025-12-19 | 815 B | 1.2 kB | ![]() 65.9.46.14 | |
app.partnerboost.com | 729415 | 2021-12-23 | 2022-05-24 | 2025-12-20 | 583 B | 643 B | ![]() 163.181.243.184 | ![]() |
bbux.me | 365103 | 2025-05-23 | 2025-06-05 | 2025-12-25 | 3.8 kB | 3.4 kB | ![]() 47.254.142.87 | |
fonts.googleapis.com | 313 | 2005-01-25 | 2012-05-23 | 2025-12-21 | 567 B | 21 kB | ![]() 216.58.211.10 | |
r.brandreward.com | 810801 | 2006-01-30 | 2016-07-04 | 2025-12-19 | 1.2 kB | 3.7 kB | ![]() 104.26.10.98 | |
pbee.me | 1658236 | 2023-07-13 | 2023-07-21 | 2025-12-21 | 3.3 kB | 9.7 kB | ![]() 8.211.53.195 | |
h2kbotanicals.com | unknown | 2021-11-18 | 2025-10-20 | 2025-10-20 | 522 B | 2.2 kB | ![]() 23.227.38.65 | |
www.123-hampers.co.uk | unknown | 2012-07-03 | 2025-07-24 | 2025-07-24 | 526 B | 1.5 kB | ![]() 104.18.3.140 | |
new-leaf-products.com | 982014 | 2015-05-14 | 2015-05-27 | 2025-12-15 | 642 B | 3.8 kB | ![]() 23.227.38.65 | |
eastus-5.in.applicationinsights.azure.com | 346800 | 1994-10-25 | 2021-08-02 | 2025-12-19 | 1.1 kB | 748 B | ![]() 52.179.73.34 | |
link.fatcoupon.com | 1532704 | 2018-10-06 | 2021-03-26 | 2025-12-20 | 624 B | 787 B | ![]() 52.12.100.95 | |
image-cdn-ak.spotifycdn.com | 18223 | 2019-09-11 | 2023-09-15 | 2025-12-24 | 491 B | 53 kB | ![]() 23.33.119.144 | |
geolocation.onetrust.com | 4022 | 2004-01-12 | 2018-02-07 | 2025-12-22 | 501 B | 461 B | ![]() 104.18.32.137 | |
www.cirquedusoleil.com | 260917 | 1996-02-02 | 2012-05-25 | 2025-12-20 | 58 kB | 4.6 MB | ![]() 2.23.13.121 | |
www.nourished.nl | unknown | unknown | No data | No data | 621 B | 2.2 kB | ![]() 23.227.38.74 | |
nourished.nl | 2992805 | 2018-02-07 | 2019-04-25 | 2025-12-24 | 617 B | 3.0 kB | ![]() 23.227.38.32 | |
link.joingekko.com | unknown | 2023-04-05 | 2023-06-20 | 2025-11-25 | 4.0 kB | 8.0 kB | ![]() 104.26.7.174 | |
d3e54v103j8qbb.cloudfront.net | unknown | 2008-04-25 | 2016-03-11 | 2025-12-22 | 509 B | 90 kB | ![]() 54.192.209.15 | |
eclicklink.com | 438651 | 2024-05-28 | 2019-08-20 | 2025-12-20 | 563 B | 309 B | ![]() 47.245.150.119 | |
static.affilae.com | 1012364 | 2011-05-07 | 2013-10-15 | 2025-12-18 | 416 B | 37 kB | ![]() 3.174.113.75 | |
o22381.ingest.us.sentry.io | 78929 | 2012-04-07 | 2024-05-16 | 2025-12-23 | 648 B | 522 B | ![]() 34.120.195.249 | |
www.google.com | 22 | 1997-09-15 | 2015-05-10 | 2025-12-21 | 1.9 kB | 983 B | ![]() 142.250.178.36 | |
wakavaping.com | 1886368 | 2021-08-18 | 2025-12-25 | 2025-12-25 | 519 B | 2.2 kB | ![]() 23.227.38.74 | |
www.wyylde.com | 134110 | 2015-07-10 | 2017-02-11 | 2025-12-18 | 1.3 kB | 66 kB | ![]() 108.157.229.120 |
Nginx (Web servers, Reverse proxies)
Nginx is a web server that can also be used as a reverse proxy, load balancer, mail proxy and HTTP cache.PHP:8.4.5 (Programming languages)
PHP is a general-purpose scripting language used for web development.Azure Front Door (Load balancers)
Azure Front Door is a scalable and secure entry point for fast delivery of your global web applications.Azure (PaaS)
Azure is a cloud computing service for building, testing, deploying, and managing applications and services through Microsoft-managed data centers.React (JavaScript frameworks)
React is an open-source JavaScript library for building user interfaces or UI components.Webpack (Miscellaneous)
Webpack is an open-source JavaScript module bundler.Varnish (Caching)
Varnish is a reverse caching proxy.Envoy (Reverse proxies)
Envoy is an open-source edge and service proxy, designed for cloud-native applications.Next.js (JavaScript frameworks, Web frameworks)
Next.js is a React framework for developing single page Javascript applications.Node.js (Programming languages)
Node.js is an open-source, cross-platform, JavaScript runtime environment that executes JavaScript code outside a web browser.Shopify (Ecommerce, CMS)
Shopify is a subscription-based software that allows anyone to set up an online store and sell their products. Shopify store owners can also sell in physical locations using Shopify POS, a point-of-sale app and accompanying hardware.Cloudflare (CDN)
Cloudflare is a web-infrastructure and website-security company, providing content-delivery-network services, DDoS mitigation, Internet security, and distributed domain-name-server services.Amazon S3 (CDN)
Amazon S3 or Amazon Simple Storage Service is a service offered by Amazon Web Services (AWS) that provides object storage through a web service interface.Amazon CloudFront (CDN)
Amazon CloudFront is a fast content delivery network (CDN) service that securely delivers data, videos, applications, and APIs to customers globally with low latency, high transfer speeds.Amazon Web Services (PaaS)
Amazon Web Services (AWS) is a comprehensive cloud services platform offering compute power, database storage, content delivery and other functionality.Vercel (PaaS)
Vercel is a cloud platform for static frontends and serverless functions.Google Cloud CDN (CDN)
Cloud CDN uses Google's global edge network to serve content closer to users.Google Cloud (IaaS)
Google Cloud is a suite of cloud computing services.PHP:5.6.40 (Programming languages)
PHP is a general-purpose scripting language used for web development.Tengine (Web servers)
Tengine is a web server which is based on the Nginx HTTP server.Amazon ALB (Load balancers)
Amazon Application Load Balancer (ALB) distributes incoming application traffic to increase availability and support content-based routing.Microsoft HTTPAPI:2.0 (Web servers)
Microsoft HTTPAPI is a kernel-mode HTTP driver in the Windows operating system responsible for handling HTTP requests and responses with efficiency, scalability, and security.Nginx:1.16.1 (Web servers, Reverse proxies)
Nginx is a web server that can also be used as a reverse proxy, load balancer, mail proxy and HTTP cache.Google Tag Manager (Tag managers)
Google Tag Manager is a tag management system (TMS) that allows you to quickly and easily update measurement codes and related code fragments collectively known as tags on your website or mobile app.OneTrust (Cookie compliance)
OneTrust is a cloud-based data privacy management compliance platform.Google Font API (Font scripts)
Google Font API is a web service that supports open-source font files that can be used on your web designs.Google Hosted Libraries (CDN)
Google Hosted Libraries is a stable, reliable, high-speed, globally available content distribution network for the most popular, open-source JavaScript libraries.jQuery:3.5.1 (JavaScript libraries)
jQuery is a JavaScript library which is a free, open-source software designed to simplify HTML DOM tree traversal and manipulation, as well as event handling, CSS animation, and Ajax.Related reports
Threat Detection Systems
| Detection System | Indicator | Verdict | Alert |
|---|---|---|---|
| DigiCert UltraDNS | rttrk.wyylde.com | malicious | Sinkholed |
JavaScript (85)
| HASH | FROM | Size | First Seen | Last Seen | |
|---|---|---|---|---|---|
| 5300627cc66423a5ea91fda8a7e7bc48 | DocumentWrite | 84 B | 2023-03-07 | 2026-04-06 | |
Introduced by DocumentWrite First Seen 2023-03-07 Last Seen 2026-04-06 Times Seen 1642 Size 84 B (84 bytes) MD5 5300627cc66423a5ea91fda8a7e7bc48 SHA1 1bb03ac42b7b0b3c22ebdd72157c28dc5c595caa Loading... | |||||
HTTP Transactions (351)
| URL | IP | Response | Size |
|---|









