Report Overview
Visitedpublic
2025-07-15 10:59:35
Tags
Submit Tags
URL
missacccom.pxf.io/c/2212613/2119030/26892?subId1=
Finishing URL
www.missacc.com/?irclickid=Trq1xL31OxycRkryI83dg0FGUksSZxypD1MORM0&sharedid=&irpid=2212613&utm_source=impact&utm_medium=affiliate&irgwc=1
IP / ASN

35.201.76.231
Title
Missacc® | Banquet Dresses - Wedding Dresses & Evening Gowns
Detections
urlquery
0
Network Intrusion Detection
0
Threat Detection Systems
0
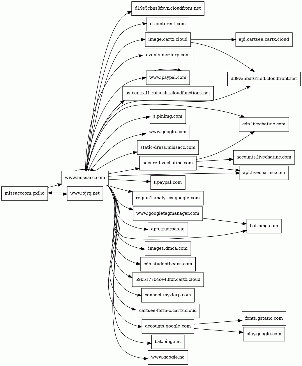
Host Summary
| Host | Rank | Registered | First Seen | Last Seen | Sent | Received | IP | Fingerprints |
|---|---|---|---|---|---|---|---|---|
us-central1-roisushi.cloudfunctions.net | unknown | 2015-12-03 | 2024-05-30 | 2025-07-13 | 1.1 kB | 943 B | ![]() 216.239.36.54 | |
fonts.gstatic.com | unknown | 2008-02-11 | 2014-04-02 | 2025-07-09 | 1.1 kB | 106 kB | ![]() 142.250.74.35 | |
bat.bing.net | unknown | 1997-09-03 | 2023-11-04 | 2025-07-10 | 1.4 kB | 1.1 kB | ![]() 150.171.28.10 | |
cdn.studentbeans.com | 187485 | 2005-01-25 | 2018-06-20 | 2025-07-11 | 903 B | 11 kB | ![]() 3.167.2.43 | |
static-dress.missacc.com | unknown | 2021-07-30 | 2023-09-13 | 2024-12-29 | 11 kB | 1.8 MB | ![]() 104.18.9.66 | |
accounts.google.com | 81 | 1997-09-15 | 2012-05-23 | 2025-07-09 | 2.4 kB | 510 kB | ![]() 173.194.73.84 | |
www.missacc.com | unknown | 2021-07-30 | 2022-05-23 | 2024-12-29 | 44 kB | 3.1 MB | ![]() 104.18.9.66 | |
www.paypal.com | 2583 | 1999-07-15 | 2012-05-21 | 2025-07-10 | 3.8 kB | 211 kB | ![]() 151.101.129.21 | |
images.dmca.com | 11903 | 2000-05-18 | 2012-06-18 | 2025-07-15 | 931 B | 4.9 kB | ![]() 194.242.11.186 | |
api.livechatinc.com | 5353 | 2005-10-31 | 2013-12-20 | 2025-07-10 | 3.1 kB | 19 kB | ![]() 23.36.77.179 | |
s.pinimg.com | 732 | 2010-05-29 | 2017-01-13 | 2025-07-10 | 835 B | 89 kB | ![]() 96.6.16.234 | |
play.google.com | 34 | 1997-09-15 | 2013-05-30 | 2025-07-09 | 1.1 kB | 2.0 kB | ![]() 142.250.74.142 | |
image.cartx.cloud | unknown | 2022-09-06 | 2024-12-08 | 2025-07-07 | 541 B | 666 B | ![]() 47.113.74.73 | |
ct.pinterest.com | 852 | 2009-11-26 | 2015-03-12 | 2025-07-09 | 3.5 kB | 5.0 kB | ![]() 151.101.128.84 | |
www.google.no | 25607 | 2001-02-26 | 2012-06-26 | 2025-07-09 | 890 B | 580 B | ![]() 142.250.74.131 | |
secure.livechatinc.com | 6541 | 2005-10-31 | 2012-08-20 | 2025-07-10 | 713 B | 2.0 kB | ![]() 23.36.77.179 | |
59b517704ce43f0f.cartx.cloud | unknown | 2022-09-06 | 2022-09-20 | 2025-07-13 | 5.3 kB | 7.1 kB | ![]() 8.129.11.183 | |
www.ojrq.net | 8784 | 2009-01-28 | 2012-06-28 | 2025-07-10 | 621 B | 333 kB | ![]() 34.95.127.121 | |
bat.bing.com | 387 | 1996-01-29 | 2014-04-08 | 2025-07-09 | 1.3 kB | 59 kB | ![]() 150.171.27.10 | |
accounts.livechatinc.com | 7698 | 2005-10-31 | 2017-07-31 | 2025-07-10 | 534 B | 1.8 kB | ![]() 23.36.77.179 | |
events.myzlerp.com | unknown | 2023-08-28 | 2024-12-29 | 2024-12-29 | 1.1 kB | 903 B | ![]() 104.18.14.252 | |
d39va5bdt61idd.cloudfront.net | unknown | 2008-04-25 | 2025-06-20 | 2025-07-12 | 3.7 kB | 1.8 MB | ![]() 54.230.245.172 | |
cartsee-form-c.cartx.cloud | unknown | 2022-09-06 | 2025-01-21 | 2025-07-08 | 6.6 kB | 20 kB | ![]() 47.115.89.43 | |
cdn.livechatinc.com | 6288 | 2005-10-31 | 2012-06-22 | 2025-07-10 | 8.1 kB | 1.0 MB | ![]() 23.36.77.179 | |
t.paypal.com | 3487 | 1999-07-15 | 2012-06-27 | 2025-07-12 | 1.1 kB | 1.4 kB | ![]() 151.101.67.1 | |
region1.analytics.google.com | unknown | 1997-09-15 | 2022-03-17 | 2025-07-09 | 1.2 kB | 849 B | ![]() 216.239.34.36 | |
www.googletagmanager.com | 75 | 2011-11-11 | 2012-10-04 | 2025-07-09 | 2.3 kB | 1.4 MB | ![]() 142.250.74.136 | |
api.cartsee.cartx.cloud | unknown | 2022-09-06 | 2024-06-03 | 2025-07-07 | 2.1 kB | 1.6 kB | ![]() 8.211.3.220 | |
connect.myzlerp.com | unknown | 2023-08-28 | 2024-12-29 | 2024-12-29 | 427 B | 8.7 kB | ![]() 104.18.17.254 | |
missacccom.pxf.io | unknown | 2016-07-22 | 2025-07-15 | 2025-07-15 | 1.1 kB | 667 kB | ![]() 35.201.76.231 | |
app.trueroas.io | unknown | 2021-10-28 | 2021-12-15 | 2025-07-13 | 431 B | 24 kB | ![]() 66.33.60.130 | |
d19s5cbns8fovz.cloudfront.net | unknown | 2008-04-25 | 2025-07-14 | 2025-07-14 | 992 B | 496 kB | ![]() 3.167.7.23 | |
www.google.com | 7 | 1997-09-15 | 2015-05-10 | 2025-07-09 | 919 B | 566 B | ![]() 142.250.74.68 |
Related reports
Threat Detection Systems
Public InfoSec YARA rules
No alerts detected
OpenPhish
No alerts detected
PhishTank
No alerts detected
Quad9 DNS
No alerts detected
ThreatFox
No alerts detected
JavaScript (84)
| HASH | FROM | Size | First Seen | Last Seen | |
|---|---|---|---|---|---|
| 2cc709ddac3acc4c84de9279608cf371 | DocumentWrite | 6.7 kB | 2025-07-15 | 2025-07-15 | |
Introduced by DocumentWrite First Seen 2025-07-15 Last Seen 2025-07-15 Times Seen 1 Size 6.7 kB (6657 bytes) MD5 2cc709ddac3acc4c84de9279608cf371 SHA1 a3d507bfdebefba4e64d3e5d83a3850343e529f0 Loading... | |||||
HTTP Transactions (177)
| URL | IP | Response | Size |
|---|



