Report Overview
Visitedpublic
2026-02-19 15:37:50
Tags
Submit Tags
URL
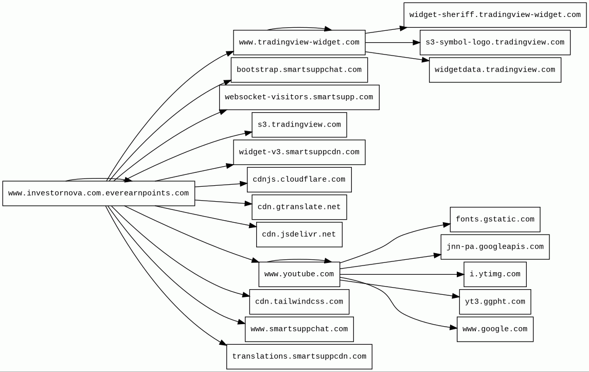
www.investornova.com.everearnpoints.com/
Finishing URL
www.investornova.com.everearnpoints.com/
IP / ASN

198.251.89.220
Title
Investornova - Invest & Copy Trade
Detections
urlquery
0
Network Intrusion Detection
0
Threat Detection Systems
1
Host Summary
| Host | Rank | Registered | First Seen | Last Seen | Sent | Received | IP | Fingerprints |
|---|---|---|---|---|---|---|---|---|
www.investornova.com.everearnpoints.com | unknown | unknown | No data | No data | 14 kB | 8.3 MB | ![]() 198.251.89.220 | ![]() ![]() |
s3-symbol-logo.tradingview.com | 110931 | 2010-03-20 | 2020-11-23 | 2026-02-12 | 6.1 kB | 23 kB | ![]() 194.242.11.186 | |
cdn.tailwindcss.com | 117330 | 2017-07-20 | 2018-07-09 | 2026-02-16 | 870 B | 816 kB | ![]() 104.26.3.143 | |
cdnjs.cloudflare.com | 1222 | 2009-02-17 | 2012-05-23 | 2026-02-15 | 2.1 kB | 421 kB | ![]() 104.17.25.14 | |
translations.smartsuppcdn.com | 560346 | 2018-11-20 | 2022-11-04 | 2026-02-19 | 538 B | 7.7 kB | ![]() 185.76.9.12 | ![]() |
www.google.com | 22 | 1997-09-15 | 2015-05-10 | 2026-02-15 | 455 B | 59 kB | ![]() 142.251.152.119 | |
fonts.gstatic.com | unknown | 2008-02-11 | 2014-04-02 | 2026-02-15 | 1.1 kB | 82 kB | ![]() 142.250.178.35 | |
yt3.ggpht.com | 1275 | 2008-01-16 | 2014-01-15 | 2026-02-16 | 503 B | 4.5 kB | ![]() 216.58.207.225 | |
cdn.gtranslate.net | 101861 | 2011-05-26 | 2022-11-07 | 2026-02-19 | 922 B | 25 kB | ![]() 104.26.12.42 | |
widgetdata.tradingview.com | 179381 | 2010-03-20 | 2015-02-20 | 2026-02-13 | 1.4 kB | 448 B | ![]() 92.38.154.197 | |
bootstrap.smartsuppchat.com | 425291 | 2014-02-02 | 2018-01-29 | 2026-02-18 | 571 B | 1.6 kB | ![]() 63.182.5.119 | |
www.tradingview-widget.com | 196495 | 2020-06-05 | 2021-04-08 | 2026-02-18 | 42 kB | 1.8 MB | ![]() 194.242.11.186 | |
widget-v3.smartsuppcdn.com | 532262 | 2018-11-20 | 2022-10-03 | 2026-02-19 | 1.5 kB | 324 kB | ![]() 185.76.9.12 | ![]() |
www.smartsuppchat.com | 491650 | 2014-02-02 | 2017-01-30 | 2026-02-18 | 444 B | 19 kB | ![]() 185.76.9.27 | ![]() |
www.youtube.com 1 alert(s) on this Host | 286 | 2005-02-15 | 2013-04-13 | 2026-02-15 | 5.1 kB | 3.6 MB | ![]() 172.217.20.174 | |
widget-sheriff.tradingview-widget.com | 206730 | 2020-06-05 | 2024-02-01 | 2026-02-13 | 1.1 kB | 1.2 kB | ![]() 52.84.50.72 | |
cdn.jsdelivr.net | 1678 | 2012-05-16 | 2012-09-30 | 2026-02-15 | 923 B | 42 kB | ![]() 151.101.129.229 | |
websocket-visitors.smartsupp.com | 411464 | 2012-08-25 | 2021-07-12 | 2026-02-19 | 628 B | 224 B | ![]() 3.120.94.41 | |
s3.tradingview.com | 165395 | 2010-03-20 | 2018-06-24 | 2026-02-12 | 958 B | 29 kB | ![]() 194.242.11.186 | |
jnn-pa.googleapis.com | 1579 | 2005-01-25 | 2021-11-16 | 2026-02-16 | 1.2 kB | 1.2 kB | ![]() 142.251.142.234 | |
i.ytimg.com | 436 | 2007-12-11 | 2012-10-03 | 2026-02-16 | 455 B | 26 kB | ![]() 142.251.38.118 |
LiteSpeed (Web servers)
LiteSpeed is a high-scalability web server.cdnjs (CDN)
cdnjs is a free distributed JS library delivery service.Cloudflare (CDN)
Cloudflare is a web-infrastructure and website-security company, providing content-delivery-network services, DDoS mitigation, Internet security, and distributed domain-name-server services.Alpine.js (JavaScript frameworks)
YouTube (Video players)
YouTube is a video sharing service where users can create their own profile, upload videos, watch, like and comment on other videos.Tailwind CSS (UI frameworks)
Tailwind is a utility-first CSS framework.jsDelivr (CDN)
JSDelivr is a free public CDN for open-source projects. It can serve web files directly from the npm registry and GitHub repositories without any configuration.Amazon Web Services (PaaS)
Amazon Web Services (AWS) is a comprehensive cloud services platform offering compute power, database storage, content delivery and other functionality.Bunny (CDN)
Vercel (PaaS)
Vercel is a cloud platform for static frontends and serverless functions.CDN77 (CDN)
CDN77 is a content delivery network (CDN).PayPal (Payment processors)
PayPal is an online payments system that supports online money transfers and serves as an electronic alternative to traditional paper methods like checks and money orders.Amazon CloudFront (CDN)
Amazon CloudFront is a fast content delivery network (CDN) service that securely delivers data, videos, applications, and APIs to customers globally with low latency, high transfer speeds.Related reports
Threat Detection Systems
| Detection System | Indicator | Verdict | Alert |
|---|---|---|---|
| Private YARA rules | www.youtube.com/s/player/4c5cf06a/player_es6.vflset/en_US/base.js | audit | Hunting_JS_WebAssembly |
JavaScript (215)
| HASH | FROM | Size | First Seen | Last Seen | |
|---|---|---|---|---|---|
| c92a10324374fac681719d63979d00fe | DocumentWrite | 4 B | 2024-08-20 | 2026-03-01 | |
Introduced by DocumentWrite First Seen 2024-08-20 Last Seen 2026-03-01 Times Seen 10819 Size 4 B (4 bytes) MD5 c92a10324374fac681719d63979d00fe SHA1 aee655773d856fb038536adcfd6472fc7543463e Loading... | |||||
HTTP Transactions (142)
| URL | IP | Response | Size |
|---|








