Report Overview
Visitedpublic
2025-12-28 17:55:47
Tags
Submit Tags
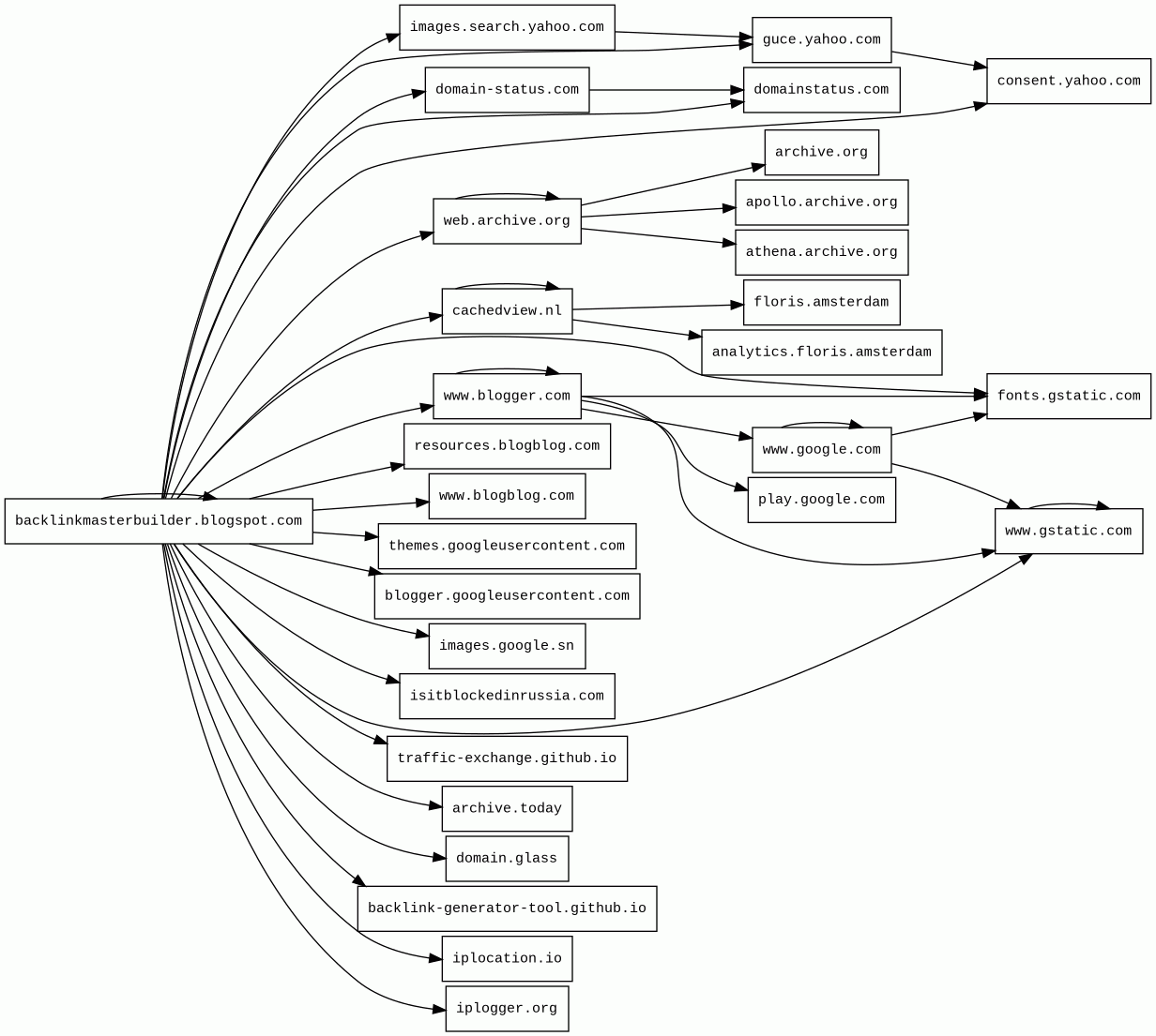
URL
backlinkmasterbuilder.blogspot.com/?https%3A%2F%2Frapidbacklinker.blogspot.com%2F
Finishing URL
backlinkmasterbuilder.blogspot.com/p/ultimate-backlink-generator-seo-tool.html?https://rapidbacklinker.blogspot.com/
IP / ASN

216.58.207.225
Title
Ultimate Backlink Generator & SEO Tool for Website Promotion, YouTube Backlinks, and Traffic Boosting
Detections
urlquery
0
Network Intrusion Detection
1
Threat Detection Systems
1
Host Summary
| Host | Rank | Registered | First Seen | Last Seen | Sent | Received | IP | Fingerprints |
|---|---|---|---|---|---|---|---|---|
fonts.gstatic.com | unknown | 2008-02-11 | 2014-04-02 | 2025-12-21 | 5.8 kB | 326 kB | ![]() 142.250.74.35 | |
domain-status.com | unknown | 2014-02-15 | 2017-09-19 | 2025-12-28 | 570 B | 218 B | ![]() 15.197.162.184 | |
images.google.sn | unknown | 2003-03-22 | 2018-01-08 | 2025-12-28 | 595 B | 2.9 kB | ![]() 142.250.74.142 | |
images.search.yahoo.com | 10794 | 1995-01-18 | 2013-07-12 | 2025-12-28 | 594 B | 675 B | ![]() 212.82.100.137 | |
consent.yahoo.com | 12070 | 1995-01-18 | 2019-02-20 | 2025-12-23 | 615 B | 979 B | ![]() 108.128.125.183 | |
www.blogger.com | 9514 | 1999-06-22 | 2012-05-22 | 2025-12-22 | 11 kB | 827 kB | ![]() 142.250.74.105 | |
www.gstatic.com | 146047 | 2008-02-11 | 2012-05-29 | 2025-12-21 | 2.9 kB | 2.7 MB | ![]() 142.250.178.67 | |
www.google.com | 22 | 1997-09-15 | 2015-05-10 | 2025-12-21 | 1.9 kB | 96 kB | ![]() 216.58.207.196 | |
www.blogblog.com | 358746 | 2000-09-15 | 2012-05-22 | 2025-12-22 | 472 B | 7.1 kB | ![]() 142.250.74.105 | |
web.archive.org | 285 | 1995-12-14 | 2012-05-30 | 2025-12-23 | 4.0 kB | 283 kB | ![]() 207.241.237.3 | |
floris.amsterdam | unknown | 2017-11-24 | 2025-03-01 | 2025-12-27 | 11 kB | 0 B | ![]() 0.0.0.0 | |
guce.yahoo.com | 23222 | 1995-01-18 | 2018-03-16 | 2025-12-24 | 687 B | 295 B | ![]() 108.128.125.183 | |
iplocation.io | 173699 | 2015-04-26 | 2018-05-18 | 2025-12-28 | 581 B | 774 B | ![]() 172.67.70.100 | |
iplogger.org | 49818 | 2011-04-03 | 2012-08-31 | 2025-12-26 | 581 B | 1.5 kB | ![]() 104.26.3.46 | |
domain.glass | 178645 | 2020-07-17 | 2018-05-04 | 2025-12-28 | 561 B | 49 kB | ![]() 172.66.40.157 | |
apollo.archive.org | 369557 | 1995-12-14 | 2025-04-10 | 2025-12-27 | 559 B | 230 B | ![]() 207.241.224.2 | |
resources.blogblog.com | 177645 | 2000-09-15 | 2017-01-30 | 2025-12-22 | 476 B | 144 kB | ![]() 142.250.74.105 | |
traffic-exchange.github.io | unknown | 2013-03-08 | 2025-07-25 | 2025-12-27 | 3.4 kB | 44 kB | ![]() 185.199.111.153 | |
backlink-generator-tool.github.io | unknown | 2013-03-08 | 2025-10-09 | 2025-12-27 | 1.6 kB | 272 kB | ![]() 185.199.108.153 | |
play.google.com | 48 | 1997-09-15 | 2013-05-30 | 2025-12-21 | 1.1 kB | 1.1 kB | ![]() 142.251.38.110 | |
archive.today 2 alert(s) on this Host | 41190 | 2014-04-14 | 2014-04-23 | 2025-12-28 | 1.2 kB | 1.8 kB | ![]() 103.70.115.11 | |
athena.archive.org | 261917 | 1995-12-14 | 2024-05-08 | 2025-12-25 | 2.2 kB | 1.1 kB | ![]() 207.241.225.195 | |
cachedview.nl | unknown | 2018-03-09 | 2025-12-18 | 2025-12-27 | 13 kB | 167 kB | ![]() 85.10.159.81 | |
themes.googleusercontent.com | 81747 | 2008-11-17 | 2012-05-24 | 2025-12-22 | 556 B | 229 kB | ![]() 142.250.74.33 | |
analytics.floris.amsterdam | unknown | 2017-11-24 | 2025-12-18 | 2025-12-27 | 1.7 kB | 0 B | ![]() 0.0.0.0 | |
isitblockedinrussia.com | unknown | 2018-04-21 | 2025-12-19 | 2025-12-28 | 1.2 kB | 0 B | ![]() 0.0.0.0 | |
backlinkmasterbuilder.blogspot.com | unknown | 2000-07-31 | 2025-12-18 | 2025-12-28 | 2.9 kB | 236 kB | ![]() 142.251.142.225 | ![]() ![]() |
archive.org | 184 | 1995-12-14 | 2013-04-16 | 2025-12-27 | 7.0 kB | 1.3 MB | ![]() 207.241.224.2 | |
domainstatus.com | unknown | unknown | 2025-12-19 | 2025-12-28 | 537 B | 0 B | ![]() 0.0.0.0 | |
blogger.googleusercontent.com | 4332 | 2008-11-17 | 2012-05-25 | 2025-12-22 | 702 B | 123 kB | ![]() 142.250.74.33 |
Google Web Server (Web servers)
Apache Traffic Server (Web servers)
Apache Traffic Server is an open-source caching and proxying server that serves as an HTTP/1.1 and HTTP/2 reverse proxy with caching capabilities, load balancing, request routing, SSL termination, and support for advanced HTTP features.OpenGSE (Web servers)
OpenGSE is a test suite used for testing servlet compliance. It is deployed by using WAR files that are deployed on the server engine.Java (Programming languages)
Java is a class-based, object-oriented programming language that is designed to have as few implementation dependencies as possible.Nginx (Web servers, Reverse proxies)
Nginx is a web server that can also be used as a reverse proxy, load balancer, mail proxy and HTTP cache.Cloudflare (CDN)
Cloudflare is a web-infrastructure and website-security company, providing content-delivery-network services, DDoS mitigation, Internet security, and distributed domain-name-server services.Bootstrap (UI frameworks)
Bootstrap is a free and open-source CSS framework directed at responsive, mobile-first front-end web development. It contains CSS and JavaScript-based design templates for typography, forms, buttons, navigation, and other interface components.Cloudflare Browser Insights (Analytics, RUM)
Cloudflare Browser Insights is a tool that measures the performance of websites from the perspective of users.Nginx:1.24.0 (Web servers, Reverse proxies)
Nginx is a web server that can also be used as a reverse proxy, load balancer, mail proxy and HTTP cache.GitHub Pages (PaaS)
GitHub Pages is a static site hosting service.Fastly (CDN)
Fastly is a cloud computing services provider. Fastly's cloud platform provides a content delivery network, Internet security services, load balancing, and video & streaming services.Varnish (Caching)
Varnish is a reverse caching proxy.Blogger (Blogs)
Blogger is a blog-publishing service that allows multi-user blogs with time-stamped entries.Python (Programming languages)
Python is an interpreted and general-purpose programming language.Clipboard.js (JavaScript libraries)
Related reports
Network Intrusion Detection Systems
Suricata /w Emerging Threats Pro
| Timestamp | Severity | Source IP | Destination IP | Alert |
|---|---|---|---|---|
| high | ![]() 172.18.0.16 | ![]() 104.26.3.46 | ET POLICY IP Check Domain (iplogger .org in TLS SNI) |
Threat Detection Systems
| Detection System | Indicator | Verdict | Alert |
|---|---|---|---|
| DigiCert UltraDNS | archive.today | malicious | Sinkholed |
JavaScript (7)
No JavaScripts
HTTP Transactions (139)
| URL | IP | Response | Size |
|---|





