Report Overview
Visitedpublic
2025-06-29 21:40:44
Tags
Submit Tags
URL
18xxx.name/es/tubes/01b7575c38dac42f3cfb7d500438b875/index.php
Finishing URL
18xxx.name/es/tubes/01b7575c38dac42f3cfb7d500438b875/index.php
IP / ASN

104.21.11.238
Title
0661_Painful anal invasion going knuckle deep be expeditious for youthfull skinny bird with compacted ass
Detections
urlquery
0
Network Intrusion Detection
0
Threat Detection Systems
0
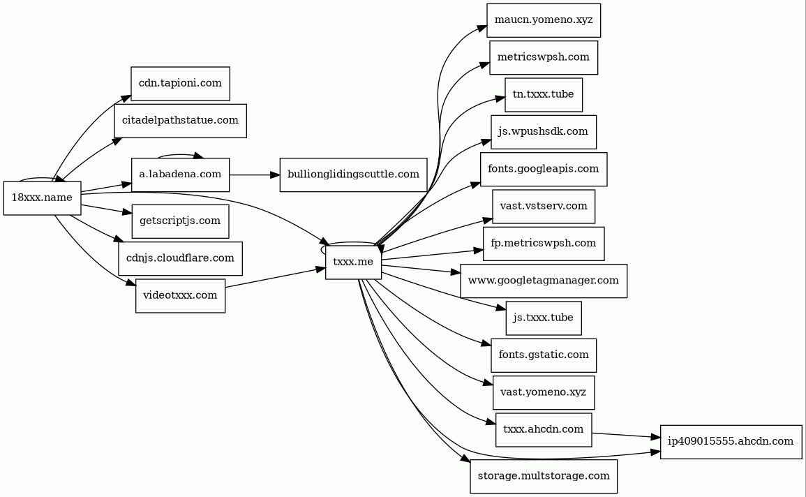
Host Summary
| Host | Rank | Registered | First Seen | Last Seen | Sent | Received | IP | Fingerprints |
|---|---|---|---|---|---|---|---|---|
vast.vstserv.com | unknown | 2023-10-24 | 2023-10-25 | 2025-06-24 | 1.0 kB | 5.1 kB | ![]() 91.216.220.30 | |
bullionglidingscuttle.com | unknown | 2024-05-17 | 2024-05-17 | 2025-06-24 | 2.7 kB | 170 kB | ![]() 94.242.247.20 | |
maucn.yomeno.xyz | unknown | 2019-09-18 | 2025-02-19 | 2025-06-24 | 470 B | 322 B | ![]() 168.119.45.66 | |
getscriptjs.com | 222848 | 2018-04-17 | 2018-04-24 | 2025-06-23 | 403 B | 95 kB | ![]() 172.67.154.57 | |
cdn.tapioni.com | 167297 | 2021-05-27 | 2021-07-01 | 2025-06-27 | 821 B | 240 kB | ![]() 104.22.38.71 | |
18xxx.name | unknown | unknown | 2025-04-02 | 2025-06-24 | 11 kB | 434 kB | ![]() 104.21.11.238 | |
js.txxx.tube | unknown | 2019-11-21 | 2024-08-30 | 2025-06-24 | 6.2 kB | 1.9 MB | ![]() 45.133.44.24 | |
txxx.me | unknown | 2025-04-02 | 2025-04-03 | 2025-06-28 | 6.4 kB | 3.5 MB | ![]() 62.122.168.133 | |
cdnjs.cloudflare.com | 235 | 2009-02-17 | 2012-05-23 | 2025-06-25 | 448 B | 19 kB | ![]() 104.17.24.14 | |
playhubconnect.com | unknown | 2024-09-25 | 2024-10-01 | 2025-06-27 | 515 B | 20 kB | ![]() 104.18.14.39 | |
www.googletagmanager.com | 75 | 2011-11-11 | 2012-10-04 | 2025-06-25 | 426 B | 264 kB | ![]() 142.250.178.104 | |
fp.metricswpsh.com | unknown | 2021-10-29 | 2022-04-22 | 2025-06-26 | 1.0 kB | 806 B | ![]() 157.90.84.242 | |
ip409015555.ahcdn.com | unknown | 2009-02-25 | 2025-04-18 | 2025-06-24 | 3.0 kB | 3.1 MB | ![]() 45.143.251.159 | |
js.wpushsdk.com | 36947 | 2021-05-07 | 2021-05-07 | 2025-06-23 | 431 B | 431 B | ![]() 45.133.44.53 | |
metricswpsh.com | unknown | 2021-10-29 | 2021-11-02 | 2025-06-23 | 827 B | 322 B | ![]() 138.201.236.216 | |
a.labadena.com | 296554 | 2020-01-21 | 2020-05-24 | 2025-06-25 | 2.1 kB | 14 kB | ![]() 37.27.230.125 | |
citadelpathstatue.com | unknown | 2024-05-17 | 2024-05-21 | 2025-06-24 | 2.0 kB | 248 kB | ![]() 94.242.247.27 | |
fonts.gstatic.com | unknown | 2008-02-11 | 2014-04-02 | 2025-06-25 | 543 B | 16 kB | ![]() 142.250.74.35 | |
txxx.ahcdn.com | 134142 | 2009-02-25 | 2017-09-27 | 2025-06-28 | 2.6 kB | 3.1 MB | ![]() 185.185.15.4 | |
videotxxx.com | 165435 | 2020-01-13 | 2020-01-13 | 2025-06-24 | 542 B | 72 kB | ![]() 62.122.168.133 | |
fonts.googleapis.com | 8877 | 2005-01-25 | 2012-05-23 | 2025-06-25 | 466 B | 8.4 kB | ![]() 142.250.74.10 | |
vast.yomeno.xyz | 44241 | 2019-09-18 | 2019-12-12 | 2025-06-24 | 1.5 kB | 1.1 kB | ![]() 91.216.220.24 | |
storage.multstorage.com | unknown | 2023-09-22 | 2023-09-22 | 2025-06-27 | 531 B | 1.5 kB | ![]() 104.21.30.242 | |
tn.txxx.tube | 106247 | 2019-11-21 | 2021-04-15 | 2025-06-24 | 930 B | 67 kB | ![]() 45.133.44.25 |
Related reports
Threat Detection Systems
Public InfoSec YARA rules
No alerts detected
OpenPhish
No alerts detected
PhishTank
No alerts detected
Quad9 DNS
No alerts detected
ThreatFox
No alerts detected
JavaScript (47)
| HASH | FROM | Size | First Seen | Last Seen | |
|---|---|---|---|---|---|
| bd454822a69381c0676356f346b4186e | DocumentWrite | 148 B | 2025-04-02 | 2025-08-01 | |
Introduced by DocumentWrite First Seen 2025-04-02 Last Seen 2025-08-01 Times Seen 2458 Size 148 B (148 bytes) MD5 bd454822a69381c0676356f346b4186e SHA1 b1c0124d20b5430e47aee9664d37829f01b08840 Loading... | |||||
HTTP Transactions (89)
| URL | IP | Response | Size |
|---|





