Report Overview
Visitedpublic
2025-10-15 03:41:59
Tags
Submit Tags
URL
archivcam.com/wildhot-sexcouple-full-hard-fuck/
Finishing URL
archivcam.com/wildhot-sexcouple-full-hard-fuck/
IP / ASN

172.67.177.49
Title
Wildhot Sexcouple Full Hard Fuck
Detections
urlquery
0
Network Intrusion Detection
0
Threat Detection Systems
15
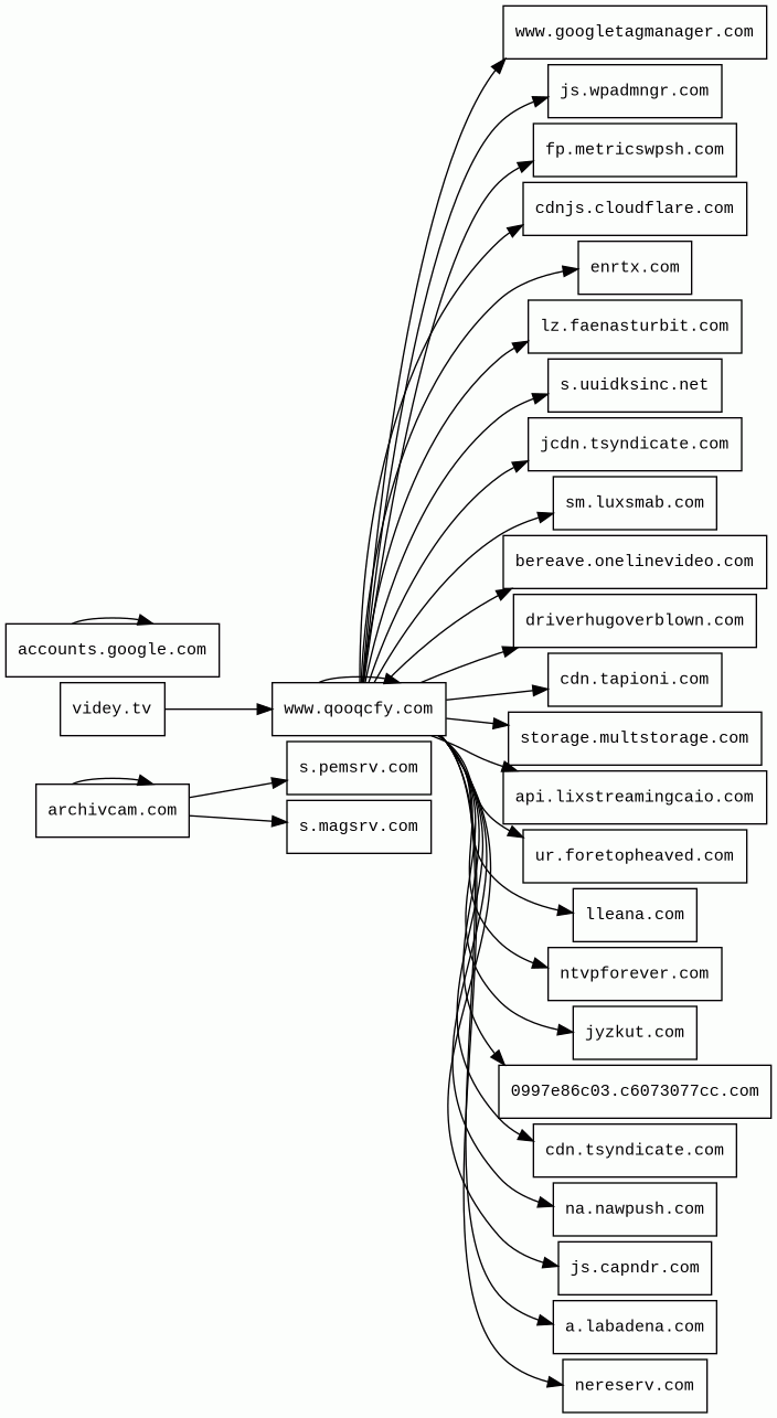
Host Summary
| Host | Rank | Registered | First Seen | Last Seen | Sent | Received | IP | Fingerprints |
|---|---|---|---|---|---|---|---|---|
videy.tv | 416002 | unknown | 2025-06-10 | 2025-10-12 | 485 B | 2.8 kB | ![]() 104.21.30.62 | |
js.wpadmngr.com 1 alert(s) on this Host | 77954 | 2021-06-02 | 2021-06-02 | 2025-10-13 | 423 B | 150 kB | ![]() 45.133.44.53 | |
a.magsrv.com 4 alert(s) on this Host | 51490 | 2023-08-01 | 2023-08-04 | 2025-10-13 | 1.5 kB | 741 kB | ![]() 95.173.205.14 | ![]() |
enrtx.com | 18023 | 2024-10-07 | 2024-11-04 | 2025-10-13 | 494 B | 9.7 kB | ![]() 94.130.197.239 | |
archivcam.com | unknown | 2025-07-18 | 2025-10-08 | 2025-10-08 | 27 kB | 1.4 MB | ![]() 104.21.59.118 | ![]() ![]() ![]() ![]() ![]() ![]() |
bereave.onelinevideo.com | 486265 | 2025-04-21 | 2025-06-06 | 2025-10-14 | 1.6 kB | 738 B | ![]() 47.252.7.200 | |
deductgreedyheadroom.com | 58947 | 2025-03-12 | 2025-05-24 | 2025-10-08 | 9.3 kB | 194 kB | ![]() 94.242.247.33 | |
s.uuidksinc.net | 47808 | 2015-05-05 | 2015-07-20 | 2025-10-13 | 472 B | 570 B | ![]() 31.220.27.135 | |
www.googletagmanager.com | 283 | 2011-11-11 | 2012-10-04 | 2025-10-12 | 436 B | 425 kB | ![]() 142.250.74.168 | |
cdn.tsyndicate.com | 40822 | 2017-03-08 | 2017-07-04 | 2025-10-13 | 1.3 kB | 107 kB | ![]() 45.133.44.70 | |
s.pemsrv.com | 104334 | 2023-08-01 | 2023-08-04 | 2025-10-13 | 853 B | 2.6 kB | ![]() 95.211.229.247 | |
cdn.tapioni.com 4 alert(s) on this Host | 177570 | 2021-05-27 | 2021-07-01 | 2025-10-13 | 1.7 kB | 700 kB | ![]() 104.20.34.46 | |
www.qooqcfy.com 6 alert(s) on this Host | unknown | 2025-09-18 | 2025-09-26 | 2025-10-11 | 2.9 kB | 2.9 MB | ![]() 104.21.49.152 | |
unpkg.com | 1093 | 2016-01-06 | 2016-01-07 | 2025-10-12 | 466 B | 24 kB | ![]() 104.18.0.22 | ![]() |
a.pemsrv.com | 181476 | 2023-08-01 | 2023-08-05 | 2025-10-08 | 761 B | 291 kB | ![]() 95.173.205.14 | ![]() |
lz.faenasturbit.com | unknown | 2025-06-20 | 2025-09-26 | 2025-10-12 | 431 B | 1.5 kB | ![]() 188.42.241.109 | |
driverhugoverblown.com | 75021 | 2025-03-12 | 2025-03-30 | 2025-10-10 | 3.0 kB | 163 kB | ![]() 94.242.247.35 | |
playhubconnect.com 3 alert(s) on this Host | 18094 | 2024-09-25 | 2024-10-01 | 2025-10-13 | 1.5 kB | 2.7 MB | ![]() 104.18.15.39 | |
s.magsrv.com | 47665 | 2023-08-01 | 2023-08-04 | 2025-10-13 | 9.1 kB | 30 kB | ![]() 95.211.229.248 | |
excavatenearbywand.com | 82687 | 2025-03-12 | 2025-03-16 | 2025-10-07 | 4.0 kB | 166 kB | ![]() 94.242.247.35 | |
s.w.org | 27695 | 1993-12-01 | 2017-01-30 | 2025-10-12 | 2.9 kB | 12 kB | ![]() 192.0.77.48 | |
accounts.google.com | 103 | 1997-09-15 | 2012-05-23 | 2025-10-12 | 1.8 kB | 6.9 kB | ![]() 64.233.161.84 | |
jyzkut.com | 36899 | 2024-01-19 | 2024-01-19 | 2025-10-09 | 472 B | 12 kB | ![]() 172.67.145.64 | |
fp.metricswpsh.com 2 alert(s) on this Host | 154722 | 2021-10-29 | 2022-04-22 | 2025-10-13 | 1.1 kB | 823 B | ![]() 157.90.84.242 | |
www.deductgreedyheadroom.com | unknown | 2025-03-12 | 2025-10-15 | 2025-10-15 | 1.6 kB | 2.7 MB | ![]() 94.242.247.33 | |
na.nawpush.com 1 alert(s) on this Host | 175362 | 2020-12-21 | 2020-12-23 | 2025-10-13 | 481 B | 1.6 kB | ![]() 45.133.44.24 | |
jcdn.tsyndicate.com | 65259 | 2017-03-08 | 2024-09-05 | 2025-10-13 | 443 B | 389 B | ![]() 45.133.44.71 | |
0997e86c03.c6073077cc.com 1 alert(s) on this Host | unknown | 2025-09-15 | 2025-10-15 | 2025-10-15 | 841 B | 345 B | ![]() 45.133.44.53 | |
s3t3d2y9.afcdn.net | 36521 | 2022-06-27 | 2025-05-07 | 2025-10-13 | 4.1 kB | 91 kB | ![]() 95.173.205.14 | ![]() |
sm.luxsmab.com | 492434 | 2025-04-29 | 2025-06-06 | 2025-10-08 | 2.2 kB | 2.3 MB | ![]() 104.18.48.8 | |
api.lixstreamingcaio.com | 492115 | 2025-04-29 | 2025-06-01 | 2025-10-08 | 3.4 kB | 5.9 kB | ![]() 172.67.200.211 | |
ur.foretopheaved.com 2 alert(s) on this Host | unknown | 2025-07-10 | 2025-08-13 | 2025-10-11 | 430 B | 1.4 kB | ![]() 172.255.106.213 | |
lleana.com | unknown | 2025-09-30 | 2025-10-02 | 2025-10-09 | 1.0 kB | 590 B | ![]() 185.162.85.2 | |
ntvpforever.com | 18811 | 2021-11-18 | 2021-11-19 | 2025-10-13 | 1.0 kB | 681 B | ![]() 116.202.204.105 | |
cdnjs.cloudflare.com | 1222 | 2009-02-17 | 2012-05-23 | 2025-10-12 | 453 B | 19 kB | ![]() 104.17.24.14 | |
js.capndr.com 1 alert(s) on this Host | 156902 | 2021-08-30 | 2021-08-30 | 2025-10-13 | 431 B | 98 kB | ![]() 45.133.44.53 | |
vjs.zencdn.net | 43797 | 2011-12-27 | 2012-05-21 | 2025-10-13 | 806 B | 544 kB | ![]() 151.101.66.217 | |
a.labadena.com 4 alert(s) on this Host | 266368 | 2020-01-21 | 2020-05-24 | 2025-10-14 | 2.3 kB | 4.7 kB | ![]() 37.27.230.125 | |
nereserv.com 4 alert(s) on this Host | 17097 | 2020-12-21 | 2020-12-21 | 2025-10-13 | 1.1 kB | 644 B | ![]() 116.202.204.105 | |
storage.multstorage.com 1 alert(s) on this Host | 101055 | 2023-09-22 | 2023-09-22 | 2025-10-13 | 539 B | 144 B | ![]() 13.248.148.254 | |
gfohkacpiof.com | unknown | 2025-05-28 | 2025-10-15 | 2025-10-15 | 493 B | 3.1 kB | ![]() 94.242.247.32 |
Cloudflare (CDN)
Cloudflare is a web-infrastructure and website-security company, providing content-delivery-network services, DDoS mitigation, Internet security, and distributed domain-name-server services.Nginx:1.18.0 (Web servers, Reverse proxies)
Nginx is a web server that can also be used as a reverse proxy, load balancer, mail proxy and HTTP cache.CDN77 (CDN)
CDN77 is a content delivery network (CDN).Nginx:1.16.0 (Web servers, Reverse proxies)
Nginx is a web server that can also be used as a reverse proxy, load balancer, mail proxy and HTTP cache.WordPress (CMS, Blogs)
WordPress is a free and open-source content management system written in PHP and paired with a MySQL or MariaDB database. Features include a plugin architecture and a template system.jQuery (JavaScript libraries)
jQuery is a JavaScript library which is a free, open-source software designed to simplify HTML DOM tree traversal and manipulation, as well as event handling, CSS animation, and Ajax.PHP (Programming languages)
PHP is a general-purpose scripting language used for web development.EWWW Image Optimizer (WordPress plugins, Performance)
EWWW Image Optimizer is an image optimisation WordPress plugin designed to improve the performance of your website.Yoast SEO:26.1.1 (SEO, WordPress plugins)
Yoast SEO is a search engine optimisation plugin for WordPress and other platforms.bxSlider:4.2.15 (Photo galleries, JavaScript libraries)
Add a respsonsive image slider to any website.Google PageSpeed:1 (Caching, Web server extensions, Performance)
Google PageSpeed is a family of tools designed to help websites performance optimisations.Draftpress HFCM (WordPress plugins)
Header Footer Code Manager by Draftpress is a easy interface to add snippets to the header or footer or above or below the content of your page.WP Fastest Cache (WordPress plugins, Performance)
WP Fastest Cache is one of a number of plugins for WordPress designed to accelerate the performance of your website.Unpkg (CDN)
Unpkg is a content delivery network for everything on npm.MySQL (Databases)
MySQL is an open-source relational database management system.Nginx (Web servers, Reverse proxies)
Nginx is a web server that can also be used as a reverse proxy, load balancer, mail proxy and HTTP cache.Nginx:1.23.2 (Web servers, Reverse proxies)
Nginx is a web server that can also be used as a reverse proxy, load balancer, mail proxy and HTTP cache.Amazon Web Services (PaaS)
Amazon Web Services (AWS) is a comprehensive cloud services platform offering compute power, database storage, content delivery and other functionality.Fly.io (PaaS)
Fly is a platform for running full stack apps and databases.OpenGSE (Web servers)
OpenGSE is a test suite used for testing servlet compliance. It is deployed by using WAR files that are deployed on the server engine.Java (Programming languages)
Java is a class-based, object-oriented programming language that is designed to have as few implementation dependencies as possible.Nginx:1.20.1 (Web servers, Reverse proxies)
Nginx is a web server that can also be used as a reverse proxy, load balancer, mail proxy and HTTP cache.Nginx:1.24.0 (Web servers, Reverse proxies)
Nginx is a web server that can also be used as a reverse proxy, load balancer, mail proxy and HTTP cache.Caddy (Web servers)
Related reports
Threat Detection Systems
| Detection System | Indicator | Verdict | Alert |
|---|---|---|---|
| DNS0 Zero | www.qooqcfy.com | malicious | Sinkholed |
| Cloudflare DNS | js.capndr.com | malicious | Sinkholed |
| Hagezi Threat Feed | ur.foretopheaved.com | malicious | Sinkholed |
| Quad9 DNS | ur.foretopheaved.com | malicious | Sinkholed |
| Cloudflare DNS | a.labadena.com | malicious | Sinkholed |
| Cloudflare DNS | nereserv.com | malicious | Sinkholed |
| Hagezi Threat Feed | nereserv.com | malicious | Sinkholed |
| Cloudflare DNS | cdn.tapioni.com | malicious | Sinkholed |
| DNS0 Zero | storage.multstorage.com | malicious | Sinkholed |
| Cloudflare DNS | playhubconnect.com | malicious | Sinkholed |
| Cloudflare DNS | js.wpadmngr.com | malicious | Sinkholed |
| Cloudflare DNS | fp.metricswpsh.com | malicious | Sinkholed |
| DNS0 Zero | 0997e86c03.c6073077cc.com | malicious | Sinkholed |
| Hagezi Threat Feed | a.magsrv.com | malicious | Sinkholed |
| Cloudflare DNS | na.nawpush.com | malicious | Sinkholed |
JavaScript (77)
No JavaScripts
HTTP Transactions (168)
| URL | IP | Response | Size |
|---|













