Report Overview
Visitedpublic
2026-03-30 00:18:45
Tags
Submit Tags
URL
gallabet1066.com
Finishing URL
gallabet1066.com/tr/
IP / ASN

185.192.125.135
Title
Galabet Güvenilir Casino&Bahis Sitesi
Detections
urlquery
0
Network Intrusion Detection
0
Threat Detection Systems
9
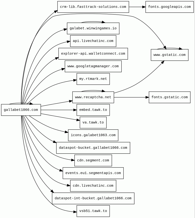
Host Summary
| Host | Rank | Registered | First Seen | Last Seen | Sent | Received | IP | Fingerprints |
|---|---|---|---|---|---|---|---|---|
cdn.livechatinc.com | 36142 | 2005-10-31 | 2012-06-22 | 2026-03-23 | 420 B | 104 kB | ![]() 23.36.77.179 | |
www.gstatic.com | 146047 | 2008-02-11 | 2012-05-29 | 2026-03-29 | 2.4 kB | 2.7 MB | ![]() 142.250.178.67 | |
fonts.googleapis.com | 313 | 2005-01-25 | 2012-05-23 | 2026-03-29 | 931 B | 5.3 kB | ![]() 142.251.38.106 | |
dataspot-bucket.gallabet1066.com 6 alert(s) on this Host | unknown | 2026-03-29 | 2026-03-30 | 2026-03-30 | 1.5 kB | 0 B | ![]() 0.0.0.0 | |
www.recaptcha.net | 7582 | 2007-01-06 | 2012-07-11 | 2026-03-23 | 1.9 kB | 99 kB | ![]() 142.250.178.99 | |
cdn.segment.com | 9348 | 1998-07-06 | 2014-04-11 | 2026-03-25 | 958 B | 111 kB | ![]() 3.167.6.134 | |
galabet.winwingames.io | unknown | 2025-08-15 | 2026-01-16 | 2026-03-28 | 950 B | 4.0 kB | ![]() 188.114.97.1 | |
dataspot-int-bucket.gallabet1066.com 3 alert(s) on this Host | unknown | 2026-03-29 | 2026-03-30 | 2026-03-30 | 749 B | 0 B | ![]() 0.0.0.0 | |
fonts.gstatic.com | unknown | 2008-02-11 | 2014-04-02 | 2026-03-29 | 1.1 kB | 82 kB | ![]() 142.250.178.99 | |
api.livechatinc.com | 29526 | 2005-10-31 | 2013-12-20 | 2026-03-23 | 1.2 kB | 7.2 kB | ![]() 2.22.225.83 | |
explorer-api.walletconnect.com | 466611 | 2009-12-19 | 2022-10-10 | 2026-03-27 | 5.1 kB | 462 kB | ![]() 104.20.35.94 | |
www.googletagmanager.com | 283 | 2011-11-11 | 2012-10-04 | 2026-03-29 | 2.5 kB | 1.8 MB | ![]() 142.251.143.136 | |
events.eu1.segmentapis.com | 186340 | 2018-07-31 | 2021-08-11 | 2026-03-26 | 498 B | 261 B | ![]() 99.80.126.176 | |
crm-lib.fasttrack-solutions.com | 1905587 | 2016-01-28 | 2019-02-04 | 2026-03-28 | 2.4 kB | 2.9 MB | ![]() 104.26.5.72 | |
my.rtmark.net | 43911 | 2014-10-29 | 2015-02-04 | 2026-03-25 | 1.1 kB | 2.1 kB | ![]() 104.18.41.22 | |
vsb51.tawk.to | 928167 | unknown | 2020-04-04 | 2026-03-24 | 1.1 kB | 417 B | ![]() 172.66.161.212 | |
gallabet1066.com 600 alert(s) on this Host | unknown | 2026-03-29 | 2026-03-30 | 2026-03-30 | 145 kB | 6.8 MB | ![]() 185.192.125.135 | |
icons.galabet1063.com | unknown | 2024-04-26 | 2026-03-30 | 2026-03-30 | 27 kB | 7.7 MB | ![]() 185.162.229.2 | |
embed.tawk.to | 52083 | unknown | 2014-03-19 | 2026-03-23 | 9.6 kB | 1.1 MB | ![]() 172.66.161.212 | |
va.tawk.to | 51316 | unknown | 2017-01-30 | 2026-03-23 | 2.6 kB | 7.9 kB | ![]() 172.66.161.212 |
Google Cloud (IaaS)
Google Cloud is a suite of cloud computing services.Google Cloud Storage (Miscellaneous)
Google Cloud Storage allows world-wide storage and retrieval of any amount of data at any time.Amazon CloudFront (CDN)
Amazon CloudFront is a fast content delivery network (CDN) service that securely delivers data, videos, applications, and APIs to customers globally with low latency, high transfer speeds.Amazon Web Services (PaaS)
Amazon Web Services (AWS) is a comprehensive cloud services platform offering compute power, database storage, content delivery and other functionality.Amazon S3 (CDN)
Amazon S3 or Amazon Simple Storage Service is a service offered by Amazon Web Services (AWS) that provides object storage through a web service interface.Cloudflare (CDN)
Cloudflare is a web-infrastructure and website-security company, providing content-delivery-network services, DDoS mitigation, Internet security, and distributed domain-name-server services.Express (Web frameworks, Web servers)
Express is a web application framework for Node.js, released as free and open-source software under the MIT License. It is designed for building web applications and APIs.Node.js (Programming languages)
Node.js is an open-source, cross-platform, JavaScript runtime environment that executes JavaScript code outside a web browser.Ubuntu (Operating systems)
Ubuntu is a free and open-source operating system on Linux for the enterprise server, desktop, cloud, and IoT.Nginx:1.24.0 (Web servers, Reverse proxies)
Nginx is a web server that can also be used as a reverse proxy, load balancer, mail proxy and HTTP cache.Cloudflare Bot Management (Security)
Cloudflare bot management solution identifies and mitigates automated traffic to protect websites from bad bots.PHP:7.3.33 (Programming languages)
PHP is a general-purpose scripting language used for web development.Related reports
Threat Detection Systems
| Detection System | Indicator | Verdict | Alert |
|---|---|---|---|
| CIRA Canadian Shield DNS | gallabet1066.com | malicious | Sinkholed |
| OpenDNS | gallabet1066.com | phishing | Phishing Block |
| Cloudflare DNS | gallabet1066.com | malicious | Sinkholed |
| OpenDNS | dataspot-bucket.gallabet1066.com | phishing | Phishing Block |
| CIRA Canadian Shield DNS | dataspot-bucket.gallabet1066.com | malicious | Sinkholed |
| Cloudflare DNS | dataspot-bucket.gallabet1066.com | malicious | Sinkholed |
| OpenDNS | dataspot-int-bucket.gallabet1066.com | phishing | Phishing Block |
| Cloudflare DNS | dataspot-int-bucket.gallabet1066.com | malicious | Sinkholed |
| CIRA Canadian Shield DNS | dataspot-int-bucket.gallabet1066.com | malicious | Sinkholed |
JavaScript (112)
No JavaScripts
HTTP Transactions (324)
| URL | IP | Response | Size |
|---|





