Report Overview
Visitedpublic
2025-08-03 12:44:03
Tags
Submit Tags
URL
sextb.net
Finishing URL
sextb.net/
IP / ASN

104.26.11.149
Title
Free JAV HD and XXX sex videos on the Japanese Porn
Detections
urlquery
0
Network Intrusion Detection
0
Threat Detection Systems
1
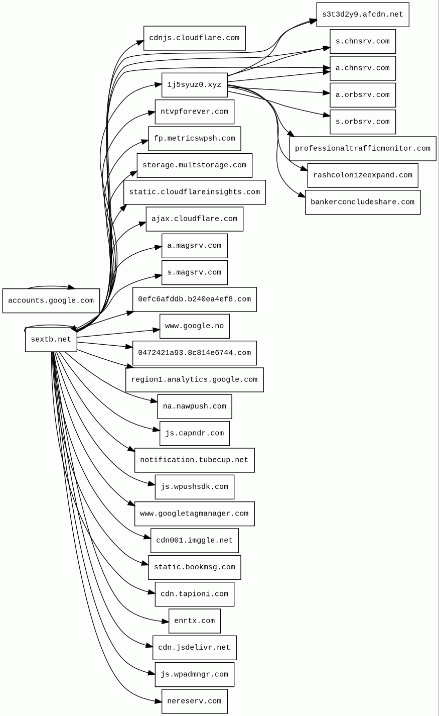
Host Summary
| Host | Rank | Registered | First Seen | Last Seen | Sent | Received | IP | Fingerprints |
|---|---|---|---|---|---|---|---|---|
assets.ahmybid.net | unknown | 2024-12-26 | 2024-12-28 | 2025-08-02 | 442 B | 130 kB | ![]() 45.133.44.25 | |
ajax.cloudflare.com | 4873 | 2009-02-17 | 2012-05-23 | 2025-07-30 | 468 B | 40 kB | ![]() 104.17.73.14 | |
cdn.storageimagedisplay.com | unknown | 2024-09-13 | 2024-09-13 | 2025-08-01 | 471 B | 45 kB | ![]() 45.133.44.2 | |
1j5syuz0.xyz | unknown | 2025-06-09 | 2025-08-03 | 2025-08-03 | 7.3 kB | 334 kB | ![]() 37.27.230.125 | |
a.orbsrv.com | unknown | 2020-05-16 | 2023-08-10 | 2025-07-28 | 421 B | 183 kB | ![]() 95.173.205.15 | ![]() |
fp.metricswpsh.com | unknown | 2021-10-29 | 2022-04-22 | 2025-07-31 | 2.1 kB | 1.6 kB | ![]() 157.90.84.242 | |
js.wpushsdk.com | 36947 | 2021-05-07 | 2021-05-07 | 2025-07-29 | 852 B | 784 kB | ![]() 45.133.44.53 | |
static.bookmsg.com | 47495 | 2020-09-15 | 2020-11-24 | 2025-08-02 | 989 B | 2.3 kB | ![]() 45.133.44.24 | |
s3t3d2y9.afcdn.net | unknown | 2022-06-27 | 2025-05-07 | 2025-08-01 | 9.6 kB | 3.3 MB | ![]() 95.173.205.15 | ![]() |
cdnjs.cloudflare.com | 235 | 2009-02-17 | 2012-05-23 | 2025-07-30 | 4.3 kB | 318 kB | ![]() 104.17.24.14 | |
js.wpadmngr.com | 25762 | 2021-06-02 | 2021-06-02 | 2025-07-30 | 1.7 kB | 269 kB | ![]() 45.133.44.52 | |
professionaltrafficmonitor.com | unknown | 2025-01-23 | 2025-01-25 | 2025-08-01 | 456 B | 421 B | ![]() 3.64.49.29 | |
js.capndr.com | 316718 | 2021-08-30 | 2021-08-30 | 2025-08-01 | 1.3 kB | 121 kB | ![]() 45.133.44.53 | |
notification.tubecup.net | 8210 | 2008-09-26 | 2018-07-09 | 2025-08-02 | 532 B | 2.9 kB | ![]() 88.198.209.36 | |
bankerconcludeshare.com | 336885 | 2022-01-19 | 2022-01-19 | 2025-07-05 | 460 B | 28 kB | ![]() 192.243.61.225 | |
ntvpforever.com | 40558 | 2021-11-18 | 2021-11-19 | 2025-07-30 | 2.1 kB | 1.4 kB | ![]() 168.119.25.102 | |
accounts.google.com | 81 | 1997-09-15 | 2012-05-23 | 2025-07-30 | 1.8 kB | 6.8 kB | ![]() 64.233.161.84 | |
storage.multstorage.com | unknown | 2023-09-22 | 2023-09-22 | 2025-08-02 | 1.1 kB | 3.1 kB | ![]() 104.21.30.242 | |
s.chnsrv.com | unknown | 2025-07-15 | 2025-07-16 | 2025-07-30 | 7.4 kB | 32 kB | ![]() 95.211.229.248 | |
s.magsrv.com | unknown | 2023-08-01 | 2023-08-04 | 2025-08-03 | 545 B | 14 kB | ![]() 95.211.229.248 | |
cdn.tapioni.com | 167297 | 2021-05-27 | 2021-07-01 | 2025-08-01 | 414 B | 2.2 kB | ![]() 104.20.34.46 | |
www.google.no | 25607 | 2001-02-26 | 2012-06-26 | 2025-07-30 | 841 B | 580 B | ![]() 142.250.74.131 | |
a.chnsrv.com | unknown | 2025-07-15 | 2025-07-17 | 2025-07-31 | 2.4 kB | 916 kB | ![]() 95.173.205.14 | ![]() |
static.cloudflareinsights.com | 1294 | 2019-08-30 | 2019-09-24 | 2025-07-30 | 505 B | 20 kB | ![]() 104.16.80.73 | |
s.orbsrv.com | unknown | 2020-05-16 | 2020-09-02 | 2025-08-03 | 6.1 kB | 20 kB | ![]() 95.211.229.248 | |
na.nawpush.com | 38563 | 2020-12-21 | 2020-12-23 | 2025-07-30 | 942 B | 3.5 kB | ![]() 45.133.44.25 | |
0472421a93.8c814e6744.com | unknown | 2025-07-04 | 2025-08-03 | 2025-08-03 | 1.7 kB | 690 B | ![]() 45.133.44.53 | |
www.googletagmanager.com | 75 | 2011-11-11 | 2012-10-04 | 2025-07-30 | 1.0 kB | 668 kB | ![]() 142.250.74.136 | |
region1.analytics.google.com | unknown | 1997-09-15 | 2022-03-17 | 2025-07-30 | 963 B | 843 B | ![]() 216.239.34.36 | |
enrtx.com | unknown | 2024-10-07 | 2024-11-04 | 2025-07-30 | 491 B | 4.7 kB | ![]() 94.130.197.239 | |
cdn.jsdelivr.net | 439 | 2012-05-16 | 2012-09-30 | 2025-07-30 | 931 B | 8.5 kB | ![]() 104.16.175.226 | |
nereserv.com | 40015 | 2020-12-21 | 2020-12-21 | 2025-08-02 | 1.7 kB | 966 B | ![]() 168.119.25.102 | |
0efc6afddb.b240ea4ef8.com | unknown | 2025-07-04 | 2025-08-03 | 2025-08-03 | 12 kB | 76 kB | ![]() 168.119.25.102 | |
sextb.net | 304079 | 2021-03-16 | 2021-03-16 | 2025-08-03 | 10 kB | 856 kB | ![]() 104.26.10.149 | ![]() |
cdn001.imggle.net | unknown | 2024-01-17 | 2024-01-21 | 2025-07-31 | 11 kB | 1.7 MB | ![]() 104.26.11.104 | |
rashcolonizeexpand.com 3 alert(s) on this Host | unknown | 2024-09-01 | 2025-06-27 | 2025-08-02 | 5.2 kB | 14 kB | ![]() 172.240.108.76 | ![]() |
a.magsrv.com | unknown | 2023-08-01 | 2023-08-04 | 2025-08-01 | 419 B | 46 kB | ![]() 95.173.205.15 | ![]() |
Nginx:1.24.0 (Web servers, Reverse proxies)
Nginx is a web server that can also be used as a reverse proxy, load balancer, mail proxy and HTTP cache.Cloudflare (CDN)
Cloudflare is a web-infrastructure and website-security company, providing content-delivery-network services, DDoS mitigation, Internet security, and distributed domain-name-server services.Nginx:1.21.6 (Web servers, Reverse proxies)
Nginx is a web server that can also be used as a reverse proxy, load balancer, mail proxy and HTTP cache.Nginx (Web servers, Reverse proxies)
Nginx is a web server that can also be used as a reverse proxy, load balancer, mail proxy and HTTP cache.CDN77 (CDN)
CDN77 is a content delivery network (CDN).Nginx:1.20.1 (Web servers, Reverse proxies)
Nginx is a web server that can also be used as a reverse proxy, load balancer, mail proxy and HTTP cache.Nginx:1.18.0 (Web servers, Reverse proxies)
Nginx is a web server that can also be used as a reverse proxy, load balancer, mail proxy and HTTP cache.OpenGSE (Web servers)
OpenGSE is a test suite used for testing servlet compliance. It is deployed by using WAR files that are deployed on the server engine.Java (Programming languages)
Java is a class-based, object-oriented programming language that is designed to have as few implementation dependencies as possible.Nginx:1.16.0 (Web servers, Reverse proxies)
Nginx is a web server that can also be used as a reverse proxy, load balancer, mail proxy and HTTP cache.PHP (Programming languages)
PHP is a general-purpose scripting language used for web development.jsDelivr (CDN)
JSDelivr is a free public CDN for open-source projects. It can serve web files directly from the npm registry and GitHub repositories without any configuration.Google Analytics (Analytics)
Google Analytics is a free web analytics service that tracks and reports website traffic.Lightbox (JavaScript libraries)
Lightbox is small javascript library used to overlay images on top of the current page.jQuery:3.5.1 (JavaScript libraries)
jQuery is a JavaScript library which is a free, open-source software designed to simplify HTML DOM tree traversal and manipulation, as well as event handling, CSS animation, and Ajax.cdnjs (CDN)
cdnjs is a free distributed JS library delivery service.Cloudflare Browser Insights (Analytics, RUM)
Cloudflare Browser Insights is a tool that measures the performance of websites from the perspective of users.Envoy (Reverse proxies)
Envoy is an open-source edge and service proxy, designed for cloud-native applications.Related reports
Threat Detection Systems
| Detection System | Indicator | Verdict | Alert |
|---|---|---|---|
| Quad9 DNS | rashcolonizeexpand.com | malicious | Sinkholed |
JavaScript (81)
| HASH | FROM | Size | First Seen | Last Seen | |
|---|---|---|---|---|---|
| ffeccce03b0074854e049180275e2488 | DocumentWrite | 263 B | 2023-09-06 | 2025-11-17 | |
Introduced by DocumentWrite First Seen 2023-09-06 Last Seen 2025-11-17 Times Seen 41 Size 263 B (263 bytes) MD5 ffeccce03b0074854e049180275e2488 SHA1 73d3b79ac5c1133cc3a6b80f97388ed09a4595d4 Loading... | |||||
| 96163bedd192ea3b7145ca304b0d5de0 | DocumentWrite | 230 B | 2025-07-20 | 2025-11-17 | |
Introduced by DocumentWrite First Seen 2025-07-20 Last Seen 2025-11-17 Times Seen 10 Size 230 B (230 bytes) MD5 96163bedd192ea3b7145ca304b0d5de0 SHA1 e8fc1f6afe8298f05339c374133766af43d951f8 Loading... | |||||
| df765c4bc5e6877e2ae88bb6b4bbbbd0 | DocumentWrite | 382 B | 2023-03-10 | 2025-08-09 | |
Introduced by DocumentWrite First Seen 2023-03-10 Last Seen 2025-08-09 Times Seen 6 Size 382 B (382 bytes) MD5 df765c4bc5e6877e2ae88bb6b4bbbbd0 SHA1 0331c87dc1116a2c0984fa1a4a1eb625f1210a88 Loading... | |||||
| b48fdc346a7ec1df7b66bc3834f0e319 | DocumentWrite | 121 B | 2023-03-10 | 2025-08-09 | |
Introduced by DocumentWrite First Seen 2023-03-10 Last Seen 2025-08-09 Times Seen 6 Size 121 B (121 bytes) MD5 b48fdc346a7ec1df7b66bc3834f0e319 SHA1 98f11860b97a2a2ae278d2924eeebf44721ec38b Loading... | |||||
HTTP Transactions (165)
| URL | IP | Response | Size |
|---|








