Report Overview
Visitedpublic
2023-12-08 16:24:52
Tags
Submit Tags
URL
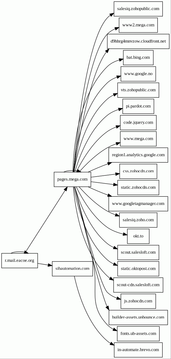
r.mail.eacoe.org/mk/cl/f/sh/7nVU1aA2nfsTSQz7ykNLTipacMjtGGv/qU3hG5MpMJd3
Finishing URL
pages.mega.com/mega-ea-exchange-conference-2023/?utm_source=brevo&utm_campaign=Sameacoe%20%20MEGA%20Nov%2015%20%20Valid%20w%20No%20Name%20%201%20day%20%20Nov%2014&utm_medium=email
IP / ASN

1.179.112.196
Title
MEGA EA Exchange Conference 2023
Detections
urlquery
0
Network Intrusion Detection
0
Threat Detection Systems
0
Host Summary
| Host | Rank | Registered | First Seen | Last Seen | Sent | Received | IP | Fingerprints |
|---|---|---|---|---|---|---|---|---|
js.zohocdn.com | 14060 | 2019-04-16 | 2019-07-30 10:10:56 | 2023-12-08 13:18:47 | 2.5 kB | 397 kB | ![]() 185.20.209.147 | |
www2.mega.com | unknown | 1996-11-17 | 2014-11-29 13:07:44 | 2023-09-21 11:09:12 | 2.0 kB | 4.3 kB | ![]() 52.54.96.194 | |
www.mega.com | unknown | 1996-11-17 | 2012-08-14 17:20:59 | 2023-08-17 12:48:30 | 1.1 kB | 9.2 kB | ![]() 151.101.129.193 | |
www.googletagmanager.com | 75 | 2011-11-11 | 2013-05-22 04:07:37 | 2023-12-08 05:47:56 | 895 B | 203 kB | ![]() 142.250.74.168 | |
fonts.ub-assets.com | unknown | 2022-11-07 | 2022-11-17 02:27:26 | 2023-12-08 12:42:22 | 2.6 kB | 138 kB | ![]() 54.230.111.69 | |
d9hhrg4mnvzow.cloudfront.net | unknown | 2008-04-25 | 2014-05-08 12:04:58 | 2023-12-07 10:12:34 | 14 kB | 1.6 MB | ![]() 54.230.241.141 | |
code.jquery.com | 634 | 2005-12-10 | 2012-05-21 19:28:02 | 2023-12-08 08:16:59 | 898 B | 63 kB | ![]() 151.101.194.137 | |
static.zohocdn.com | 25981 | 2019-04-16 | 2019-11-06 13:49:13 | 2023-12-07 18:16:45 | 995 B | 15 kB | ![]() 185.20.209.147 | |
bat.bing.com | 387 | 1996-01-29 | 2014-04-08 11:23:16 | 2023-12-08 05:23:49 | 1.9 kB | 15 kB | ![]() 204.79.197.200 | |
salesiq.zohopublic.com | 17926 | 2008-03-07 | 2014-10-06 18:47:08 | 2023-12-08 08:25:56 | 2.0 kB | 16 kB | ![]() 136.143.190.97 | |
pi.pardot.com | 4400 | 2007-01-30 | 2012-05-30 21:51:48 | 2023-11-19 18:51:21 | 1.1 kB | 1.1 kB | ![]() 34.237.219.119 | |
r.mail.eacoe.org | unknown | 2005-04-24 | 2021-06-04 23:02:55 | 2023-08-18 05:20:26 | 1.0 kB | 1.7 kB | ![]() 1.179.112.197 | |
scout-cdn.salesloft.com | 11637 | 2005-11-21 | 2017-08-09 16:20:55 | 2023-12-07 05:29:05 | 414 B | 6.7 kB | ![]() 104.17.67.65 | |
sibautomation.com | 26949 | 2017-01-20 | 2017-01-21 16:10:10 | 2023-12-07 19:55:33 | 536 B | 57 kB | ![]() 172.64.150.186 | |
builder-assets.unbounce.com | 16279 | 2009-07-19 | 2015-06-12 11:30:38 | 2023-12-08 12:42:22 | 923 B | 38 kB | ![]() 54.230.111.53 | |
scout.salesloft.com | 12709 | 2005-11-21 | 2017-08-09 16:20:56 | 2023-12-07 05:29:06 | 984 B | 1.2 kB | ![]() 54.145.239.47 | |
region1.analytics.google.com | unknown | 1997-09-15 | 2022-03-17 12:26:33 | 2023-12-08 05:12:42 | 1.0 kB | 445 B | ![]() 216.239.34.36 | |
salesiq.zoho.com | 15939 | 2004-01-16 | 2015-11-10 10:08:14 | 2023-12-07 17:24:44 | 408 B | 44 kB | ![]() 136.143.191.67 | |
css.zohocdn.com | 15316 | 2019-04-16 | 2019-07-30 10:10:56 | 2023-12-08 08:25:56 | 2.7 kB | 330 kB | ![]() 185.20.209.147 | |
vts.zohopublic.com | 17545 | 2008-03-07 | 2014-02-25 10:08:33 | 2023-12-06 14:14:22 | 1.1 kB | 172 B | ![]() 136.143.191.144 | |
in-automate.brevo.com | unknown | 1999-09-10 | 2023-05-23 12:45:40 | 2023-12-08 13:48:20 | 534 B | 477 B | ![]() 172.64.149.40 | |
pages.mega.com | unknown | 1996-11-17 | 2022-12-21 11:03:29 | 2023-07-09 01:33:00 | 2.2 kB | 36 kB | ![]() 3.69.136.55 | |
www.google.no | 25607 | 2001-02-26 | 2016-04-05 21:50:59 | 2023-12-08 07:38:21 | 589 B | 578 B | ![]() 142.250.74.67 | |
static.oktopost.com | 39410 | 2011-06-07 | 2018-06-24 00:10:41 | 2023-12-05 12:53:35 | 413 B | 6.5 kB | ![]() 143.204.55.87 | |
okt.to | 29021 | unknown | 2015-06-23 19:48:53 | 2023-12-07 08:23:22 | 649 B | 3.0 kB | ![]() 23.22.90.252 |
Related reports
Threat Detection Systems
Public InfoSec YARA rules
No alerts detected
OpenPhish
No alerts detected
PhishTank
No alerts detected
mnemonic secure dns
No alerts detected
Quad9 DNS
No alerts detected
ThreatFox
No alerts detected
JavaScript (36)
| HASH | FROM | Size | First Seen | Last Seen | |
|---|---|---|---|---|---|
| 9ae1fe2d8448c2c18a74b465ff50c819 | DocumentWrite | 1.0 kB | 2023-12-07 | 2024-08-20 | |
Introduced by DocumentWrite First Seen 2023-12-07 Last Seen 2024-08-20 Times Seen 9 Size 1.0 kB (1033 bytes) MD5 9ae1fe2d8448c2c18a74b465ff50c819 SHA1 be98ff4032bce3a37dbb5651cdc8056595795864 Loading... | |||||
HTTP Transactions (77)
| URL | IP | Response | Size |
|---|



