Report Overview
Visitedpublic
2026-03-18 16:42:12
Tags
Submit Tags
URL
fabcoprimaxhedge.com/
Finishing URL
fabcoprimaxhedge.com/
IP / ASN

104.21.71.238
Title
Welcome to fabcoprimaxhedge.com
Detections
urlquery
0
Network Intrusion Detection
0
Threat Detection Systems
0
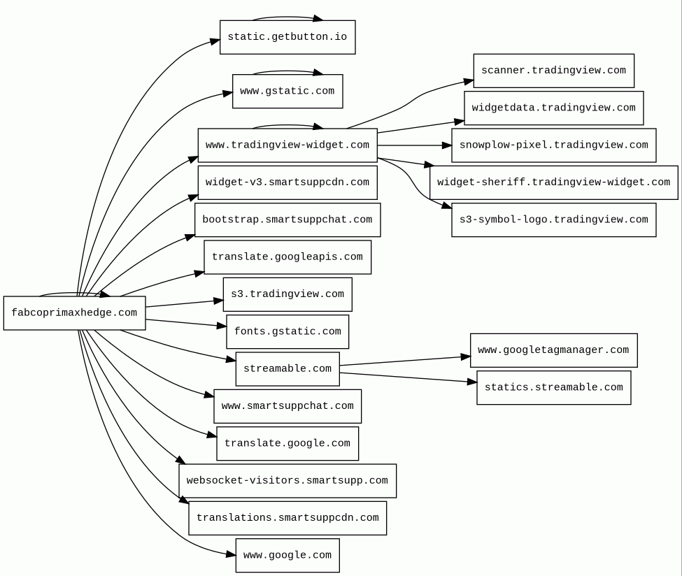
Host Summary
| Host | Rank | Registered | First Seen | Last Seen | Sent | Received | IP | Fingerprints |
|---|---|---|---|---|---|---|---|---|
scanner.tradingview.com | 111106 | 2010-03-20 | 2016-08-02 | 2026-03-17 | 1.3 kB | 244 kB | ![]() 3.164.230.17 | |
widget-sheriff.tradingview-widget.com | 206730 | 2020-06-05 | 2024-02-01 | 2026-03-13 | 1.1 kB | 1.2 kB | ![]() 3.164.240.124 | |
streamable.com | 5542 | 2003-10-05 | 2014-11-23 | 2026-03-18 | 530 B | 43 kB | ![]() 151.101.1.63 | |
www.tradingview-widget.com | 196495 | 2020-06-05 | 2021-04-08 | 2026-03-12 | 42 kB | 3.0 MB | ![]() 195.181.166.158 | ![]() |
fabcoprimaxhedge.com | unknown | 2025-06-05 | 2026-03-18 | 2026-03-18 | 23 kB | 3.9 MB | ![]() 172.67.172.95 | |
translations.smartsuppcdn.com | 560346 | 2018-11-20 | 2022-11-04 | 2026-03-12 | 500 B | 7.7 kB | ![]() 185.76.9.11 | ![]() |
widgetdata.tradingview.com | 179381 | 2010-03-20 | 2015-02-20 | 2026-03-13 | 696 B | 224 B | ![]() 93.123.102.178 | |
websocket-visitors.smartsupp.com | 411464 | 2012-08-25 | 2021-07-12 | 2026-03-12 | 609 B | 224 B | ![]() 18.193.23.104 | |
statics.streamable.com | 444241 | 2003-10-05 | 2018-05-01 | 2026-03-18 | 1.5 kB | 33 kB | ![]() 195.181.166.158 | |
translate.googleapis.com | 6317 | 2005-01-25 | 2012-05-31 | 2026-03-16 | 3.1 kB | 421 kB | ![]() 142.251.142.234 | |
www.smartsuppchat.com | 491650 | 2014-02-02 | 2017-01-30 | 2026-03-12 | 425 B | 19 kB | ![]() 185.76.9.12 | ![]() |
static.getbutton.io | 386210 | 2019-09-03 | 2019-10-01 | 2026-03-12 | 871 B | 885 kB | ![]() 104.26.14.221 | |
translate.google.com | 609 | 1997-09-15 | 2012-05-30 | 2026-03-16 | 952 B | 83 kB | ![]() 172.217.20.174 | |
fonts.gstatic.com | unknown | 2008-02-11 | 2014-04-02 | 2026-03-15 | 471 B | 7.1 kB | ![]() 172.217.19.227 | |
s3.tradingview.com | 165395 | 2010-03-20 | 2018-06-24 | 2026-03-13 | 917 B | 29 kB | ![]() 194.242.11.186 | |
www.googletagmanager.com | 283 | 2011-11-11 | 2012-10-04 | 2026-03-15 | 435 B | 412 kB | ![]() 142.251.143.136 | |
snowplow-pixel.tradingview.com | 110021 | 2010-03-20 | 2020-02-21 | 2026-03-17 | 1.0 kB | 1.0 kB | ![]() 44.250.115.147 | ![]() |
widget-v3.smartsuppcdn.com | 532262 | 2018-11-20 | 2022-10-03 | 2026-03-12 | 1.4 kB | 325 kB | ![]() 185.76.9.12 | ![]() |
www.google.com | 22 | 1997-09-15 | 2015-05-10 | 2026-03-15 | 448 B | 739 B | ![]() 142.251.150.119 | |
www.gstatic.com | 146047 | 2008-02-11 | 2012-05-29 | 2026-03-15 | 3.2 kB | 70 kB | ![]() 142.251.38.99 | |
bootstrap.smartsuppchat.com | 425291 | 2014-02-02 | 2018-01-29 | 2026-03-11 | 533 B | 1.6 kB | ![]() 3.121.194.18 | |
s3-symbol-logo.tradingview.com | 110931 | 2010-03-20 | 2020-11-23 | 2026-03-13 | 80 kB | 418 kB | ![]() 195.181.166.158 |
Amazon CloudFront (CDN)
Amazon CloudFront is a fast content delivery network (CDN) service that securely delivers data, videos, applications, and APIs to customers globally with low latency, high transfer speeds.Amazon Web Services (PaaS)
Amazon Web Services (AWS) is a comprehensive cloud services platform offering compute power, database storage, content delivery and other functionality.Google Analytics (Analytics)
Google Analytics is a free web analytics service that tracks and reports website traffic.Varnish (Caching)
Varnish is a reverse caching proxy.Nginx (Web servers, Reverse proxies)
Nginx is a web server that can also be used as a reverse proxy, load balancer, mail proxy and HTTP cache.Bunny (CDN)
PayPal (Payment processors)
PayPal is an online payments system that supports online money transfers and serves as an electronic alternative to traditional paper methods like checks and money orders.dc.js (JavaScript graphics, JavaScript libraries)
A multi-dimensional charting library built to work natively with crossfilter and rendered using d3.jsCloudflare (CDN)
Cloudflare is a web-infrastructure and website-security company, providing content-delivery-network services, DDoS mitigation, Internet security, and distributed domain-name-server services.jQuery (JavaScript libraries)
jQuery is a JavaScript library which is a free, open-source software designed to simplify HTML DOM tree traversal and manipulation, as well as event handling, CSS animation, and Ajax.PHP:7.4.33 (Programming languages)
PHP is a general-purpose scripting language used for web development.CDN77 (CDN)
CDN77 is a content delivery network (CDN).Snowplow Analytics (Analytics, IaaS)
Snowplow is an open-source behavioral data management platform for businesses.Akka HTTP:10.2.9 (Web frameworks, Web servers)
Related reports
Threat Detection Systems
No alerts detected
JavaScript (60)
| HASH | FROM | Size | First Seen | Last Seen | |
|---|---|---|---|---|---|
| 58457ad0a4dcca91039381fe81af1999 | DocumentWrite | 3.0 kB | 2026-03-16 | 2026-03-19 | |
Introduced by DocumentWrite First Seen 2026-03-16 Last Seen 2026-03-19 Times Seen 195 Size 3.0 kB (3011 bytes) MD5 58457ad0a4dcca91039381fe81af1999 SHA1 bafb0f472c9d80a1018831ed627a815735d7bf5c Loading... | |||||
| 8577c3c3289129c2e1ac6ad928469a64 | DocumentWrite | 470 B | 2026-03-17 | 2026-03-19 | |
Introduced by DocumentWrite First Seen 2026-03-17 Last Seen 2026-03-19 Times Seen 115 Size 470 B (470 bytes) MD5 8577c3c3289129c2e1ac6ad928469a64 SHA1 7d69e0c1fb3b0345f3b997a04595b56552b5901e Loading... | |||||
| 23e83807b8a0ad20800c75c4ff66c9cf | DocumentWrite | 470 B | 2026-03-17 | 2026-03-19 | |
Introduced by DocumentWrite First Seen 2026-03-17 Last Seen 2026-03-19 Times Seen 122 Size 470 B (470 bytes) MD5 23e83807b8a0ad20800c75c4ff66c9cf SHA1 d5478995c63cb3d98f0d83152cd96c65af36ea8a Loading... | |||||
HTTP Transactions (317)
| URL | IP | Response | Size |
|---|







