Report Overview
Visitedpublic
2025-09-03 03:51:03
Tags
Submit Tags
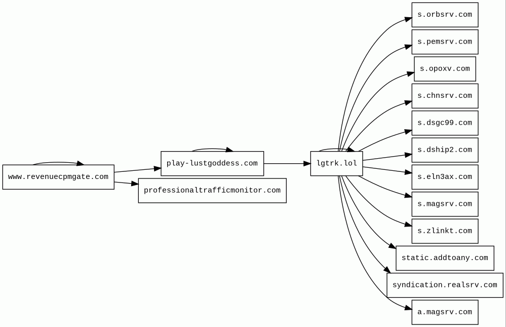
URL
www.revenuecpmgate.com/api/users?token=L2V6OWlwemRld2I_a2V5PWUzMjRkMDdjNzQ3MzE3ZWM4OTIyOTY2M2EwNTAzZWNiJnBzdD0xNzU2ODY2OTY3JnJlZmVyPWh0dHBzJTNBJTJGJTJGcmV1cmwuY2MlMkYmcm10Yz10JnNodT01YzhkMzg1YjVkMjgzMmZjMTVkZGQwNjFjZTc0YjljZTVkYTlkZjI2ZDc2ZTRiODA5Y2Q4MDVmNjcxNzk4YmQyYmQ0NGJlYzI5NDliNmM2MzM2MTUyMmYxZjYwMjU2YzE0MDQ5OWNiMTk2ZDhjM2ViNzg3MmUxNTZiMmFmMGQ1OGU1NzZmODg5MGY5NTJhYmY5YTE0YTM0MzNiOTM2MWRiZDIzNzdkZGY1NGFmOGZmZTE0M2I4NSZwaWk9JmluPSZ1dWlkPQ
Finishing URL
lgtrk.lol/lg/lg24on/?clickid=d2rrm4m301mc738voarg&t1_md5=417220ae44c0fd8a0b3aa32677a3b29e&t2_md5=a19b36bf2585b9e4371a0e7725a4462f&t3_md5=88183b946cc5f0e8c96b2e66e1c74a7e&campaign=1180&campaign_domain=wetrackgames.com
IP / ASN

172.240.108.84
Title
Lust Goddess
Suspicious - Anti-debugging code
Detections
urlquery
2
Network Intrusion Detection
0
Threat Detection Systems
1
Host Summary
| Host | Rank | Registered | First Seen | Last Seen | Sent | Received | IP | Fingerprints |
|---|---|---|---|---|---|---|---|---|
s.magsrv.com | 47665 | 2023-08-01 | 2023-08-04 | 2025-08-31 | 461 B | 418 B | ![]() 95.211.229.245 | |
syndication.realsrv.com | 176973 | 2019-02-07 | 2019-07-03 | 2025-08-30 | 472 B | 419 B | ![]() 95.211.229.246 | |
s.dship2.com | unknown | 2025-06-12 | 2025-09-02 | 2025-09-02 | 461 B | 418 B | ![]() 95.211.229.245 | |
static.addtoany.com | 28267 | 2006-03-10 | 2012-05-21 | 2025-08-28 | 3.7 kB | 88 kB | ![]() 104.20.20.192 | |
s.orbsrv.com | 50502 | 2020-05-16 | 2020-09-02 | 2025-08-31 | 461 B | 418 B | ![]() 95.211.229.245 | |
s.zlinkt.com | 4002425 | 2025-06-30 | 2025-08-06 | 2025-08-27 | 461 B | 418 B | ![]() 95.211.229.246 | |
lgtrk.lol | unknown | 2025-08-16 | 2025-08-16 | 2025-08-31 | 9.8 kB | 291 kB | ![]() 104.21.48.1 | |
play-lustgoddess.com 1 alert(s) on this Host | 236296 | 2025-03-04 | 2025-03-04 | 2025-08-29 | 3.6 kB | 114 kB | ![]() 104.21.78.126 | |
s.pemsrv.com | 104334 | 2023-08-01 | 2023-08-04 | 2025-08-27 | 461 B | 418 B | ![]() 95.211.229.246 | |
professionaltrafficmonitor.com | 16376 | 2025-01-23 | 2025-01-25 | 2025-08-29 | 467 B | 0 B | ![]() 0.0.0.0 | |
www.revenuecpmgate.com 4 alert(s) on this Host | unknown | 2025-08-29 | 2025-08-30 | 2025-08-30 | 4.9 kB | 101 kB | ![]() 0.0.0.0 | |
s.opoxv.com | 213712 | 2019-12-02 | 2019-12-13 | 2025-08-31 | 460 B | 417 B | ![]() 95.211.229.246 | |
s.chnsrv.com | 356919 | 2025-07-15 | 2025-07-16 | 2025-08-28 | 461 B | 418 B | ![]() 95.211.229.246 | |
s.dsgc99.com | unknown | 2025-06-12 | 2025-08-29 | 2025-08-29 | 461 B | 418 B | ![]() 95.211.229.246 | |
s.eln3ax.com | 358654 | 2025-02-17 | 2025-03-22 | 2025-08-29 | 461 B | 418 B | ![]() 95.211.229.246 | |
a.magsrv.com | 51490 | 2023-08-01 | 2023-08-04 | 2025-08-30 | 405 B | 1.4 kB | ![]() 95.173.205.14 | ![]() |
Nginx (Web servers, Reverse proxies)
Nginx is a web server that can also be used as a reverse proxy, load balancer, mail proxy and HTTP cache.Cloudflare (CDN)
Cloudflare is a web-infrastructure and website-security company, providing content-delivery-network services, DDoS mitigation, Internet security, and distributed domain-name-server services.Netlify (PaaS, CDN)
Netlify providers hosting and server-less backend services for web applications and static websites.AddToAny (Widgets)
AddToAny is a universal sharing platform that can be integrated into a website by use of a web widget or plugin.Nginx:1.19.5 (Web servers, Reverse proxies)
Nginx is a web server that can also be used as a reverse proxy, load balancer, mail proxy and HTTP cache.CDN77 (CDN)
CDN77 is a content delivery network (CDN).Related reports
Threat Detection Systems
| Detection System | Indicator | Verdict | Alert |
|---|---|---|---|
| Quad9 DNS | www.revenuecpmgate.com | malicious | Sinkholed |
JavaScript (14)
No JavaScripts
HTTP Transactions (42)
| URL | IP | Response | Size |
|---|



