Report Overview
Visitedpublic
2026-03-14 04:57:09
Tags
Submit Tags
URL
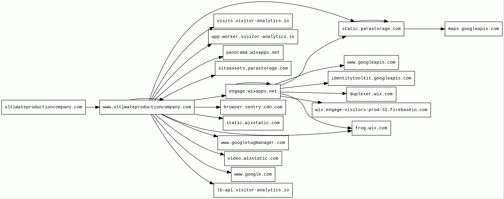
ultimateproductioncompany.com/
Finishing URL
www.ultimateproductioncompany.com/
IP / ASN

185.230.63.107
Title
Photography, Video Production, & Marketing in Destin, Florida | Ultimate Production Co
Detections
urlquery
0
Network Intrusion Detection
0
Threat Detection Systems
1
Host Summary
| Host | Rank | Registered | First Seen | Last Seen | Sent | Received | IP | Fingerprints |
|---|---|---|---|---|---|---|---|---|
frog.wix.com | 43168 | 1995-05-12 | 2016-04-07 | 2026-03-09 | 13 kB | 6.3 kB | ![]() 54.235.107.89 | |
wix-engage-visitors-prod-31.firebaseio.com | 1393739 | 2012-10-15 | 2019-02-17 | 2026-03-07 | 3.6 kB | 894 B | ![]() 35.190.39.113 | |
www.googleapis.com | 311 | 2005-01-25 | 2012-06-27 | 2026-03-11 | 1.2 kB | 2.5 kB | ![]() 172.217.20.170 | |
www.ultimateproductioncompany.com | unknown | unknown | No data | No data | 9.9 kB | 2.6 MB | ![]() 34.160.37.117 | |
lb-api.visitor-analytics.io | 718341 | 2016-09-13 | 2020-11-25 | 2026-03-11 | 1.4 kB | 941 B | ![]() 167.233.8.77 | ![]() |
duplexer.wix.com | 92068 | 1995-05-12 | 2020-04-26 | 2026-03-11 | 1.2 kB | 166 B | ![]() 34.237.71.16 | |
static.parastorage.com | 42718 | 2010-05-03 | 2012-08-03 | 2026-03-09 | 87 kB | 15 MB | ![]() 34.49.229.81 | ![]() |
www.googletagmanager.com | 283 | 2011-11-11 | 2012-10-04 | 2026-03-08 | 1.8 kB | 1.7 MB | ![]() 192.178.25.8 | |
panorama.wixapps.net | 45110 | 2013-06-05 | 2023-01-18 | 2026-03-09 | 4.6 kB | 7.0 kB | ![]() 34.149.206.255 | |
siteassets.parastorage.com | 46094 | 2010-05-03 | 2018-06-12 | 2026-03-09 | 13 kB | 567 kB | ![]() 34.49.229.81 | |
identitytoolkit.googleapis.com | 28137 | 2005-01-25 | 2019-01-03 | 2026-03-11 | 2.4 kB | 3.9 kB | ![]() 172.217.20.170 | |
ultimateproductioncompany.com | unknown | unknown | No data | No data | 498 B | 1.8 MB | ![]() 185.230.63.107 | |
browser.sentry-cdn.com | 23677 | 2018-05-30 | 2018-07-13 | 2026-03-09 | 510 B | 3.8 kB | ![]() 151.101.194.217 | |
static.wixstatic.com | 40290 | 2013-04-10 | 2013-06-07 | 2026-03-09 | 12 kB | 320 kB | ![]() 54.240.174.121 | |
visits.visitor-analytics.io | 232272 | 2016-09-13 | 2021-03-12 | 2026-03-12 | 4.6 kB | 2.9 kB | ![]() 37.27.13.132 | |
app-worker.visitor-analytics.io | 456303 | 2016-09-13 | 2018-06-21 | 2026-03-06 | 1.8 kB | 312 kB | ![]() 46.224.104.82 | ![]() ![]() ![]() |
video.wixstatic.com | 166530 | 2013-04-10 | 2015-10-20 | 2026-03-11 | 622 B | 6.6 MB | ![]() 54.240.174.21 | |
www.google.com | 22 | 1997-09-15 | 2015-05-10 | 2026-03-08 | 12 kB | 5.8 kB | ![]() 142.251.143.132 | |
maps.googleapis.com 1 alert(s) on this Host | 3442 | 2005-01-25 | 2012-05-22 | 2026-03-08 | 3.2 kB | 1.2 MB | ![]() 172.217.20.170 | |
engage.wixapps.net | 152400 | 2013-06-05 | 2017-03-19 | 2026-03-09 | 22 kB | 39 kB | ![]() 34.149.206.255 |
Nginx (Web servers, Reverse proxies)
Nginx is a web server that can also be used as a reverse proxy, load balancer, mail proxy and HTTP cache.Google Cloud CDN (CDN)
Cloud CDN uses Google's global edge network to serve content closer to users.Google Cloud (IaaS)
Google Cloud is a suite of cloud computing services.Wix (CMS, Blogs)
Wix provides cloud-based web development services, allowing users to create HTML5 websites and mobile sites.React (JavaScript frameworks)
React is an open-source JavaScript library for building user interfaces or UI components.Amazon Web Services (PaaS)
Amazon Web Services (AWS) is a comprehensive cloud services platform offering compute power, database storage, content delivery and other functionality.Envoy (Reverse proxies)
Envoy is an open-source edge and service proxy, designed for cloud-native applications.PHP:8.3.24 (Programming languages)
PHP is a general-purpose scripting language used for web development.Varnish:6.0 (Caching)
Varnish is a reverse caching proxy.Varnish (Caching)
Varnish is a reverse caching proxy.Fastly (CDN)
Fastly is a cloud computing services provider. Fastly's cloud platform provides a content delivery network, Internet security services, load balancing, and video & streaming services.OpenResty:1.27.1.2 (Web servers)
OpenResty is a web platform based on nginx which can run Lua scripts using its LuaJIT engine.Amazon CloudFront (CDN)
Amazon CloudFront is a fast content delivery network (CDN) service that securely delivers data, videos, applications, and APIs to customers globally with low latency, high transfer speeds.Angie (Web servers)
Angie is a drop-in replacement for the Nginx web server aiming to extend the functionality of the original version.C (Programming languages)
C is a general-purpose, procedural computer programming language supporting structured programming, lexical variable scope, and recursion, with a static type system.Perl (Programming languages)
Perl is a family of two high-level, general-purpose, interpreted, dynamic programming languages.Moment.js (JavaScript libraries)
Moment.js is a free and open-source JavaScript library that removes the need to use the native JavaScript Date object directly.Related reports
Threat Detection Systems
| Detection System | Indicator | Verdict | Alert |
|---|---|---|---|
| Private YARA rules | maps.googleapis.com/maps-api-v3/api/js/63/14d/common.js | audit | Hunting_JS_WebAssembly |
JavaScript (155)
No JavaScripts
HTTP Transactions (283)
| URL | IP | Response | Size |
|---|




