Report Overview
Visitedpublic
2023-10-31 17:55:24
Tags
Submit Tags
URL
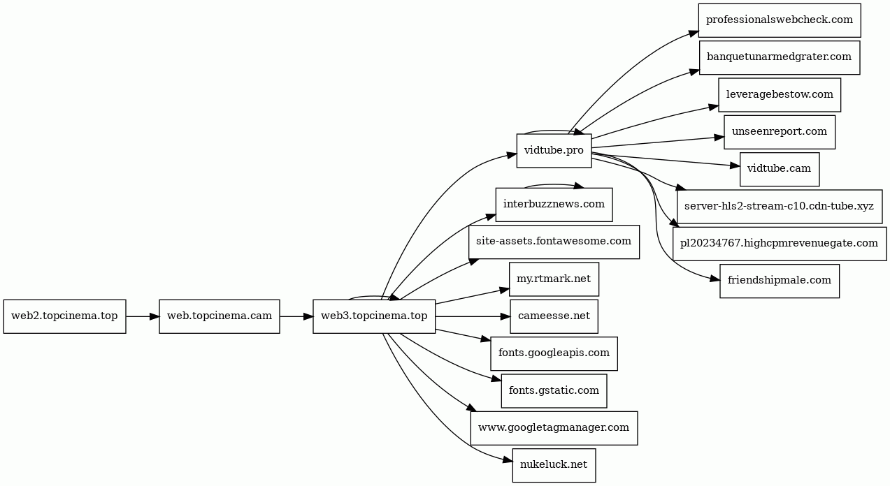
web2.topcinema.top/%D9%85%D8%B3%D9%84%D8%B3%D9%84-teen-wolf-%D8%A7%D9%84%D9%85%D9%88%D8%B3%D9%85-%D8%A7%D9%84%D8%AE%D8%A7%D9%85%D8%B3-%D8%A7%D9%84%D8%AD%D9%84%D9%82%D8%A9-7-%D9%85%D8%AA%D8%B1%D8%AC%D9%85%D8%A9/watch/
Finishing URL
web3.topcinema.top/%D9%85%D8%B3%D9%84%D8%B3%D9%84-teen-wolf-%D8%A7%D9%84%D9%85%D9%88%D8%B3%D9%85-%D8%A7%D9%84%D8%AE%D8%A7%D9%85%D8%B3-%D8%A7%D9%84%D8%AD%D9%84%D9%82%D8%A9-7-%D9%85%D8%AA%D8%B1%D8%AC%D9%85%D8%A9/watch/
IP / ASN

172.67.201.128
Title
مسلسل Teen Wolf الموسم الخامس الحلقة 7 مترجمة - توب سينما
Detections
urlquery
0
Network Intrusion Detection
0
Threat Detection Systems
0
Host Summary
| Host | Rank | Registered | First Seen | Last Seen | Sent | Received | IP | Fingerprints |
|---|---|---|---|---|---|---|---|---|
www.googletagmanager.com | 75 | 2011-11-11 | 2013-05-22 04:07:37 | 2023-10-31 13:00:20 | 1.3 kB | 224 kB | ![]() 142.250.74.168 | |
nukeluck.net 3 alert(s) on this Host | unknown | 2023-10-08 | 2023-10-09 03:41:56 | 2023-10-29 22:32:16 | 2.2 kB | 34 kB | ![]() 139.45.197.243 | |
vidtube.pro | unknown | 2023-08-17 | 2023-08-18 08:43:34 | 2023-10-16 01:29:52 | 2.7 kB | 194 kB | ![]() 104.21.76.29 | |
my.rtmark.net | 9054 | 2014-10-29 | 2015-02-04 10:54:57 | 2023-10-31 11:57:08 | 471 B | 747 B | ![]() 139.45.195.8 | |
interbuzznews.com | 237501 | 2018-07-24 | 2018-08-10 18:24:14 | 2023-10-31 04:13:46 | 7.1 kB | 98 kB | ![]() 139.45.197.154 | |
fonts.googleapis.com | 8877 | 2005-01-25 | 2013-06-10 22:14:26 | 2023-10-31 13:04:07 | 913 B | 4.0 kB | ![]() 142.250.74.106 | |
professionalswebcheck.com | unknown | 2022-04-01 | 2022-04-02 00:47:29 | 2023-10-31 13:12:00 | 918 B | 716 B | ![]() 18.159.217.114 | |
ocsp.pki.goog | 175 | 2016-06-13 | 2018-07-01 08:43:07 | 2023-10-31 05:09:09 | 3.0 kB | 6.3 kB | ![]() 142.250.74.131 | |
site-assets.fontawesome.com | 299062 | 2012-10-18 | 2022-02-10 07:20:21 | 2023-10-31 12:09:57 | 2.6 kB | 1.7 MB | ![]() 172.64.147.188 | |
cameesse.net 5 alert(s) on this Host | unknown | 2023-10-18 | 2023-10-18 14:31:33 | 2023-10-31 13:25:12 | 5.6 kB | 460 kB | ![]() 139.45.197.242 | |
banquetunarmedgrater.com | unknown | 2022-08-04 | 2022-08-04 17:12:50 | 2023-10-31 07:46:59 | 411 B | 845 B | ![]() 172.64.106.3 | |
friendshipmale.com | unknown | 2022-10-21 | 2022-10-21 14:15:25 | 2023-10-31 05:14:50 | 399 B | 86 kB | ![]() 172.64.173.31 | |
web2.topcinema.top | unknown | 2023-09-22 | 2023-09-28 19:32:52 | 2023-10-24 18:19:57 | 674 B | 164 kB | ![]() 172.67.201.128 | |
web3.topcinema.top | unknown | 2023-09-22 | 2023-09-25 21:41:38 | 2023-10-21 18:55:17 | 6.2 kB | 754 kB | ![]() 172.67.201.128 | |
server-hls2-stream-c10.cdn-tube.xyz | unknown | 2023-05-04 | 2023-09-15 11:39:40 | 2023-10-14 01:12:33 | 1.1 kB | 6.7 MB | ![]() 195.154.171.88 | |
pl20234767.highcpmrevenuegate.com | unknown | 2023-07-31 | 2023-08-25 21:49:28 | 2023-10-02 06:24:25 | 450 B | 24 kB | ![]() 173.233.137.60 | |
ocsp.r2m03.amazontrust.com | unknown | 2007-05-11 | 2023-02-21 01:06:24 | 2023-10-31 12:34:45 | 340 B | 942 B | ![]() 143.204.53.97 | |
unseenreport.com 1 alert(s) on this Host | unknown | 2022-03-30 | 2022-03-30 16:33:17 | 2023-10-31 05:29:13 | 735 B | 423 B | ![]() 192.243.61.225 | |
fonts.gstatic.com | unknown | 2008-02-11 | 2014-09-09 02:40:21 | 2023-10-31 12:15:47 | 1.1 kB | 33 kB | ![]() 216.58.207.227 | |
vidtube.cam | unknown | 2023-05-01 | 2023-05-04 13:24:57 | 2023-10-10 12:19:51 | 1.3 kB | 417 kB | ![]() 172.67.164.40 | |
leveragebestow.com 1 alert(s) on this Host | unknown | 2023-09-23 | 2023-09-23 04:03:17 | 2023-10-30 18:46:08 | 483 B | 467 B | ![]() 192.243.61.225 | |
web.topcinema.cam | unknown | 2023-05-07 | 2023-09-25 21:41:58 | 2023-10-21 18:54:54 | 673 B | 164 kB | ![]() 188.114.96.1 |
Related reports
Threat Detection Systems
Public InfoSec YARA rules
No alerts detected
OpenPhish
No alerts detected
PhishTank
No alerts detected
mnemonic secure dns
No alerts detected
Quad9 DNS
| Scan Date | Severity | Indicator | Alert |
|---|---|---|---|
| 2023-10-31 | medium | nukeluck.net | Sinkholed |
| 2023-10-31 | medium | cameesse.net | Sinkholed |
| 2023-10-31 | medium | cameesse.net | Sinkholed |
| 2023-10-31 | medium | cameesse.net | Sinkholed |
| 2023-10-31 | medium | leveragebestow.com | Sinkholed |
| 2023-10-31 | medium | unseenreport.com | Sinkholed |
| 2023-10-31 | medium | nukeluck.net | Sinkholed |
| 2023-10-31 | medium | nukeluck.net | Sinkholed |
| 2023-10-31 | medium | cameesse.net | Sinkholed |
| 2023-10-31 | medium | cameesse.net | Sinkholed |
ThreatFox
No alerts detected
JavaScript (35)
No JavaScripts
HTTP Transactions (63)
| URL | IP | Response | Size |
|---|




