Report Overview
Visitedpublic
2023-12-15 11:22:01
Tags
Submit Tags
URL
www.freezwrap.com/adm.exe
Finishing URL
www.freezwrap.com/adm.exe
IP / ASN

166.88.234.88
Title
深圳卸坡互联网商城有限公司
Detections
urlquery
0
Network Intrusion Detection
0
Threat Detection Systems
0
Host Summary
| Host | Rank | Registered | First Seen | Last Seen | Sent | Received | IP | Fingerprints |
|---|---|---|---|---|---|---|---|---|
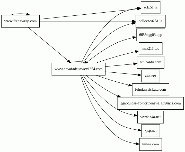
www.acvafadcuawcv1354.com | unknown | 2023-09-30 | 2023-10-16 17:29:45 | 2023-10-20 05:50:07 | 6.9 kB | 126 kB | ![]() 122.10.35.126 | |
www.z4a.net | unknown | 2014-11-23 | 2015-08-26 05:32:11 | 2023-12-14 20:45:08 | 458 B | 140 kB | ![]() 104.21.234.234 | |
collect-v6.51.la | 91421 | 2005-01-17 | 2021-03-08 17:03:54 | 2023-12-14 05:24:02 | 883 B | 987 B | ![]() 203.107.86.226 | |
www.freezwrap.com 1 alert(s) on this Host | unknown | 2022-05-25 | 2015-10-17 00:01:46 | 2023-11-10 02:04:41 | 1.7 kB | 4.6 kB | ![]() 166.88.234.88 | |
z4a.net | 575468 | 2014-11-23 | 2016-04-02 12:21:55 | 2023-12-13 05:32:55 | 453 B | 228 kB | ![]() 104.21.234.234 | |
feimian.slsltutu.com | unknown | 2022-12-31 | 2023-05-23 08:18:56 | 2023-12-13 23:25:52 | 22 kB | 1.1 MB | ![]() 172.67.8.171 | |
kvhee.com | unknown | 2022-08-10 | 2022-08-12 18:47:12 | 2023-12-13 23:15:48 | 463 B | 39 kB | ![]() 167.235.226.149 | |
sdk.51.la | 88367 | 2005-01-17 | 2021-03-08 17:03:51 | 2023-12-14 05:23:58 | 1.2 kB | 49 kB | ![]() 203.107.86.226 | |
xjsp.net | unknown | unknown | No data | No data | 910 B | 478 kB | ![]() 122.10.35.126 | |
ggaotu.oss-ap-northeast-1.aliyuncs.com | unknown | 2012-04-01 | 2023-11-09 03:16:14 | 2023-12-12 09:01:40 | 2.9 kB | 2.7 MB | ![]() 8.216.114.6 | |
max211.top | unknown | 2023-11-03 | 2023-11-03 14:29:49 | 2023-12-14 07:57:54 | 464 B | 262 kB | ![]() 167.235.226.149 | |
hm.baidu.com | 8254 | 1999-10-11 | 2012-05-26 10:38:45 | 2023-12-14 18:20:25 | 447 B | 173 B | ![]() 103.235.46.191 | |
6686ttgg03.app | unknown | 2023-09-20 | 2023-10-23 08:09:20 | 2023-12-14 00:35:42 | 1.8 kB | 0 B | ![]() 0.0.0.0 |
Related reports
Threat Detection Systems
Public InfoSec YARA rules
No alerts detected
OpenPhish
No alerts detected
PhishTank
No alerts detected
mnemonic secure dns
No alerts detected
Quad9 DNS
No alerts detected
ThreatFox
No alerts detected
JavaScript (15)
| HASH | FROM | Size | First Seen | Last Seen | |
|---|---|---|---|---|---|
| 53363137695a266f2ca15dcce04c87c2 | DocumentWrite | 456 B | 2024-08-20 | 2024-08-20 | |
Introduced by DocumentWrite First Seen 2024-08-20 Last Seen 2024-08-20 Times Seen 1 Size 456 B (456 bytes) MD5 53363137695a266f2ca15dcce04c87c2 SHA1 72a4a6364d557b8ef3f76ce9a1410abff1d2f770 Loading... | |||||
| 4bf5cae67f8987180f54316dd72e73fa | DocumentWrite | 523 B | 2024-08-20 | 2024-08-20 | |
Introduced by DocumentWrite First Seen 2024-08-20 Last Seen 2024-08-20 Times Seen 1 Size 523 B (523 bytes) MD5 4bf5cae67f8987180f54316dd72e73fa SHA1 2dbe9184db3a6ce7c4141c3e90cbac2e7ff56a6a Loading... | |||||
HTTP Transactions (84)
| URL | IP | Response | Size |
|---|




