Report Overview
Visitedpublic
2025-07-31 05:38:32
Tags
Submit Tags
URL
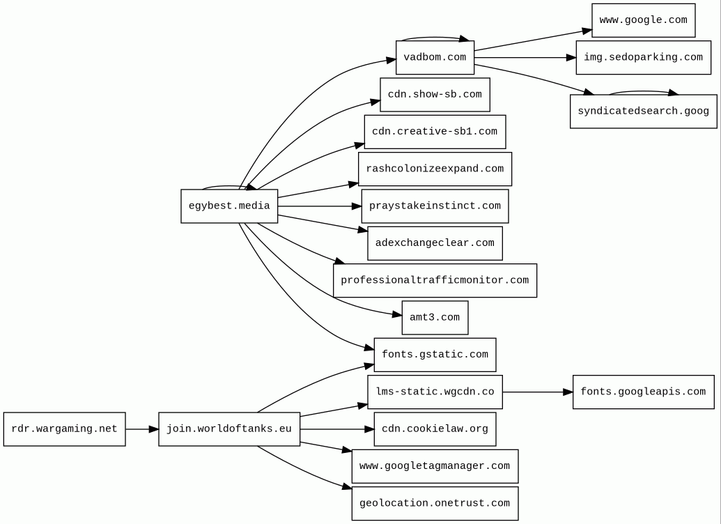
egybest.media/series/%D9%85%D8%B3%D9%84%D8%B3%D9%84-sex-education/season/2/episode/5
Finishing URL
egybest.media/series/%D9%85%D8%B3%D9%84%D8%B3%D9%84-sex-education/season/2/episode/5
IP / ASN
104.21.68.174
#13335 CLOUDFLARENET
Title
مسلسل Sex Education - الموسم الثاني - الحلقة الخامسة – ايجي بست

Detections

urlquery
0
Network Intrusion Detection
0
Threat Detection Systems
6

Host Summary

HostRankRegisteredFirst SeenLast Seen
www.googletagmanager.com
752011-11-112012-10-042025-07-30
weirdopt.com
unknown2025-07-012025-07-082025-07-30
preferencenail.com
unknown2025-07-012025-07-082025-07-29
join.worldoftanks.eu
241001unknown2019-12-182025-07-24
syndicatedsearch.goog
unknown2023-04-142023-09-252025-07-30
www.google.com
71997-09-152015-05-102025-07-30
egybest.media
unknown2023-11-152023-11-152025-07-23
usrpubtrk.com
unknown2025-06-162025-06-172025-07-29
adexchangeclear.com
unknown2015-04-272025-07-162025-07-30
cdn.show-sb.com
unknown2024-08-202024-08-312025-07-26
pl17852881.profitableratecpm.com
unknown2025-04-072025-07-312025-07-31
torchfriendlypay.com
unknown2024-09-012025-07-302025-07-30
amt3.com
unknown2004-03-182025-04-232025-07-30
cdn.cookielaw.org
5022011-06-202013-12-282025-07-30
fonts.gstatic.com
unknown2008-02-112014-04-022025-07-30
rashcolonizeexpand.com
unknown2024-09-012025-06-272025-07-25
img.sedoparking.com
542002001-09-182013-04-222025-07-30
cdn.creative-sb1.com
unknown2025-07-012025-07-082025-07-29
professionaltrafficmonitor.com
unknown2025-01-232025-01-252025-07-25
fonts.googleapis.com
88772005-01-252012-05-232025-07-30
rdr.wargaming.net
887631998-10-212018-04-192025-07-25
pl17659494.profitableratecpm.com
unknown2025-04-072025-07-312025-07-31
bvtpk.com
unknown2019-03-162025-05-212025-07-27
lms-static.wgcdn.co
1814422017-02-232019-12-182025-07-24
cdn.storageimagedisplay.com
unknown2024-09-132024-09-132025-07-25
vadbom.com
486652unknown2021-12-052023-02-19
praystakeinstinct.com
unknown2024-09-012025-06-012025-07-28
acscdn.com
936082020-05-052020-05-062025-07-25
geolocation.onetrust.com
8022004-01-122018-02-072025-07-30

Related reports

JavaScript (49)

HTTP Transactions (172)

URLIPResponseSize