Report Overview
Visitedpublic
2025-05-18 03:52:42
Tags
Submit Tags
URL
cinemadeck.com/play/movie/316029
Finishing URL
cinemadeck.com/play/movie/316029
IP / ASN

104.21.89.35
Title
Watching The Greatest Showman on Cinema Deck
Detections
urlquery
0
Network Intrusion Detection
0
Threat Detection Systems
0
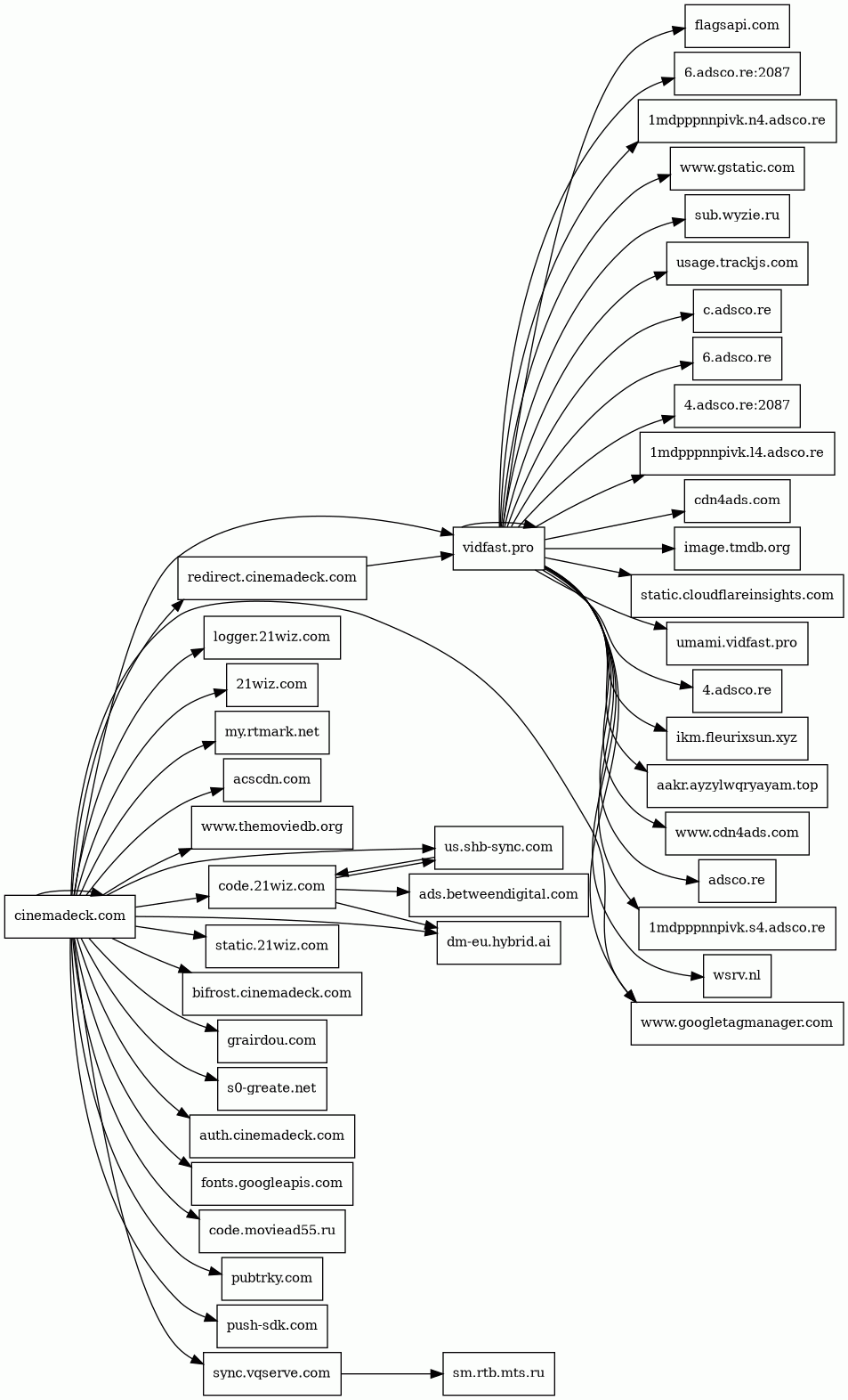
Host Summary
| Host | Rank | Registered | First Seen | Last Seen | Sent | Received | IP | Fingerprints |
|---|---|---|---|---|---|---|---|---|
1mdpppnnpivk.l4.adsco.re | unknown | 2017-02-14 | 2025-05-18 | 2025-05-18 | 454 B | 463 B | ![]() 185.200.118.62 | |
push-sdk.com | unknown | 2022-10-25 | 2022-12-23 | 2025-05-12 | 882 B | 56 kB | ![]() 23.88.8.123 | |
us.shb-sync.com | unknown | 2020-02-04 | 2020-02-14 | 2025-05-12 | 643 B | 551 B | ![]() 8.2.110.33 | |
dm-eu.hybrid.ai | 28847 | 2017-12-19 | 2021-01-25 | 2025-05-15 | 1.0 kB | 810 B | ![]() 37.230.131.22 | |
static.cloudflareinsights.com | 1294 | 2019-08-30 | 2019-09-24 | 2025-05-14 | 500 B | 20 kB | ![]() 104.16.80.73 | |
1mdpppnnpivk.n4.adsco.re | unknown | 2017-02-14 | 2025-05-18 | 2025-05-18 | 454 B | 463 B | ![]() 38.132.109.126 | |
sub.wyzie.ru | unknown | 2024-05-03 | 2025-01-18 | 2025-01-18 | 407 B | 31 kB | ![]() 104.21.95.172 | |
grairdou.com 4 alert(s) on this Host | unknown | 2024-07-26 | 2024-07-26 | 2025-03-28 | 3.5 kB | 114 kB | ![]() 139.45.197.107 | |
21wiz.com | unknown | 2024-02-13 | 2021-02-01 | 2025-05-15 | 907 B | 132 kB | ![]() 104.21.93.189 | |
aakr.ayzylwqryayam.top 1 alert(s) on this Host | unknown | unknown | No data | No data | 431 B | 1.4 kB | ![]() 172.255.103.103 | |
s0-greate.net | unknown | 2024-03-27 | 2024-08-09 | 2025-04-26 | 410 B | 72 kB | ![]() 178.63.248.53 | |
pubtrky.com | unknown | 2023-11-21 | 2023-11-21 | 2025-05-12 | 486 B | 534 B | ![]() 172.67.188.110 | |
www.themoviedb.org | 39856 | 2008-09-15 | 2017-02-19 | 2025-05-09 | 530 B | 2.9 kB | ![]() 3.167.2.79 | |
1mdpppnnpivk.s4.adsco.re | unknown | 2017-02-14 | 2025-05-18 | 2025-05-18 | 454 B | 463 B | ![]() 185.200.116.60 | |
www.gstatic.com | unknown | 2008-02-11 | 2012-05-29 | 2025-05-14 | 450 B | 5.1 kB | ![]() 142.250.178.35 | |
vidfast.pro | unknown | 2025-02-07 | 2025-04-07 | 2025-04-19 | 13 kB | 2.6 MB | ![]() 104.21.45.240 | |
fonts.googleapis.com | 8877 | 2005-01-25 | 2012-05-23 | 2025-05-14 | 572 B | 22 kB | ![]() 142.250.74.10 | |
adsco.re | 8541 | 2017-02-14 | 2017-04-03 | 2025-05-15 | 411 B | 1.8 kB | ![]() 162.252.214.5 | |
www.cdn4ads.com | 105393 | 2020-04-18 | 2020-04-19 | 2025-05-09 | 447 B | 38 kB | ![]() 95.173.205.14 | |
bifrost.cinemadeck.com | unknown | 2021-09-26 | 2024-12-15 | 2025-03-05 | 999 B | 132 kB | ![]() 172.67.136.249 | |
ikm.fleurixsun.xyz | unknown | 2024-10-01 | 2025-05-18 | 2025-05-18 | 1.2 kB | 361 kB | ![]() 188.114.96.1 | |
acscdn.com | 93608 | 2020-05-05 | 2020-05-06 | 2025-05-15 | 413 B | 142 kB | ![]() 104.18.17.201 | |
www.googletagmanager.com | 75 | 2011-11-11 | 2012-10-04 | 2025-05-14 | 1.9 kB | 1.4 MB | ![]() 142.250.74.168 | |
c.adsco.re | 16577 | 2017-02-14 | 2017-11-29 | 2025-05-15 | 508 B | 80 kB | ![]() 104.17.166.186 | |
cdn4ads.com | 46207 | 2020-04-18 | 2020-04-19 | 2025-05-10 | 1.7 kB | 257 B | ![]() 216.59.63.128 | |
flagsapi.com | unknown | 2021-12-03 | 2021-12-03 | 2025-05-14 | 3.0 kB | 3.3 kB | ![]() 172.67.191.123 | |
logger.21wiz.com | unknown | 2024-02-13 | 2024-10-08 | 2025-05-12 | 5.8 kB | 8.4 kB | ![]() 104.21.93.189 | |
sync.vqserve.com | unknown | 2024-09-01 | 2024-10-25 | 2025-05-16 | 914 B | 1.3 kB | ![]() 87.242.104.235 | |
usage.trackjs.com | 3825 | 2013-04-07 | 2014-07-09 | 2025-05-16 | 575 B | 273 B | ![]() 148.113.163.172 | |
auth.cinemadeck.com | unknown | 2021-09-26 | 2023-09-26 | 2025-03-28 | 482 B | 1.0 kB | ![]() 172.67.136.249 | |
wsrv.nl | unknown | 2011-01-20 | 2021-12-09 | 2025-05-10 | 508 B | 12 kB | ![]() 188.114.96.1 | |
cinemadeck.com | unknown | 2021-09-26 | 2013-05-18 | 2025-03-28 | 21 kB | 2.0 MB | ![]() 172.67.136.249 | |
static.21wiz.com | unknown | 2024-02-13 | 2024-04-08 | 2025-05-12 | 2.6 kB | 346 kB | ![]() 104.21.93.189 | |
code.moviead55.ru | 83359 | 2017-02-15 | 2017-02-18 | 2025-05-16 | 431 B | 736 B | ![]() 193.200.65.144 | |
my.rtmark.net | 9054 | 2014-10-29 | 2015-02-04 | 2025-05-15 | 475 B | 837 B | ![]() 104.18.41.22 | |
6.adsco.re | 17812 | 2017-02-14 | 2018-01-15 | 2025-05-15 | 845 B | 991 B | ![]() 104.17.166.186 | |
4.adsco.re | 19179 | 2017-02-14 | 2021-01-04 | 2025-05-15 | 845 B | 858 B | ![]() 162.252.214.5 | |
code.21wiz.com | unknown | 2024-02-13 | 2024-04-08 | 2025-05-12 | 18 kB | 230 kB | ![]() 104.21.93.189 | |
redirect.cinemadeck.com | unknown | 2021-09-26 | 2023-09-26 | 2025-03-05 | 1.4 kB | 174 kB | ![]() 172.67.136.249 | |
image.tmdb.org | 17757 | 2009-09-15 | 2021-01-09 | 2025-05-15 | 464 B | 732 kB | ![]() 138.199.37.225 | |
umami.vidfast.pro | unknown | unknown | No data | No data | 1.4 kB | 6.9 kB | ![]() 104.21.45.240 |
Related reports
Threat Detection Systems
Public InfoSec YARA rules
No alerts detected
OpenPhish
No alerts detected
PhishTank
No alerts detected
Quad9 DNS
| Scan Date | Severity | Indicator | Alert |
|---|---|---|---|
| 2025-05-18 | medium | grairdou.com | Sinkholed |
| 2025-05-18 | medium | grairdou.com | Sinkholed |
| 2025-05-18 | medium | ayzylwqryayam.top | Sinkholed |
| 2025-05-18 | medium | grairdou.com | Sinkholed |
| 2025-05-18 | medium | grairdou.com | Sinkholed |
ThreatFox
No alerts detected
JavaScript (149)
| HASH | FROM | Size | First Seen | Last Seen | |
|---|---|---|---|---|---|
| 5f65bb43abae611f427d276033e2b05e | DocumentWrite | 26 kB | 2025-05-18 | 2025-05-18 | |
Introduced by DocumentWrite First Seen 2025-05-18 Last Seen 2025-05-18 Times Seen 1 Size 26 kB (25821 bytes) MD5 5f65bb43abae611f427d276033e2b05e SHA1 5dfabb6a8a809cefa260162bd1c5150eda9251cd Loading... | |||||
| cd8b422114d94ce0f8c3ec5fb344cb49 | DocumentWrite | 649 B | 2025-05-18 | 2025-05-18 | |
Introduced by DocumentWrite First Seen 2025-05-18 Last Seen 2025-05-18 Times Seen 1 Size 649 B (649 bytes) MD5 cd8b422114d94ce0f8c3ec5fb344cb49 SHA1 6385674753a4a741bd7cbfad7c7c58d8d5ec4f53 Loading... | |||||
| e7695d57e07f22589902a0ab7a56228d | DocumentWrite | 27 kB | 2025-05-18 | 2025-05-18 | |
Introduced by DocumentWrite First Seen 2025-05-18 Last Seen 2025-05-18 Times Seen 1 Size 27 kB (26739 bytes) MD5 e7695d57e07f22589902a0ab7a56228d SHA1 9e448892256ef9cf56d193fbb59e53b4531e6621 Loading... | |||||
| b736bdb9e4a4796d8854b645cfab6588 | DocumentWrite | 559 B | 2025-05-18 | 2025-05-18 | |
Introduced by DocumentWrite First Seen 2025-05-18 Last Seen 2025-05-18 Times Seen 1 Size 559 B (559 bytes) MD5 b736bdb9e4a4796d8854b645cfab6588 SHA1 78de2ee8fae6744b3c8d5dc0b2630b6d56810513 Loading... | |||||
| 37f35288515163097f4bd914c8d7e42b | DocumentWrite | 5.3 kB | 2025-05-18 | 2025-05-18 | |
Introduced by DocumentWrite First Seen 2025-05-18 Last Seen 2025-05-18 Times Seen 1 Size 5.3 kB (5264 bytes) MD5 37f35288515163097f4bd914c8d7e42b SHA1 6f580aa9d1b45c6abe01c65fd3f672e0b99fc035 Loading... | |||||
| 1feb4e7d43ca208d8a62e3fb7964458b | DocumentWrite | 5.3 kB | 2025-05-18 | 2025-05-18 | |
Introduced by DocumentWrite First Seen 2025-05-18 Last Seen 2025-05-18 Times Seen 1 Size 5.3 kB (5264 bytes) MD5 1feb4e7d43ca208d8a62e3fb7964458b SHA1 50960e8484c2d3b577cdcfde80785c84d2f83b4a Loading... | |||||
| 249822c2193276170fda04651f494e2a | DocumentWrite | 682 B | 2025-05-18 | 2025-05-18 | |
Introduced by DocumentWrite First Seen 2025-05-18 Last Seen 2025-05-18 Times Seen 1 Size 682 B (682 bytes) MD5 249822c2193276170fda04651f494e2a SHA1 c138c1c67f569b5f9a82491e571ba7e9ea1e6d91 Loading... | |||||
HTTP Transactions (159)
| URL | IP | Response | Size |
|---|






