Report Overview
Visitedpublic
2025-05-21 12:21:34
Tags
Submit Tags
URL
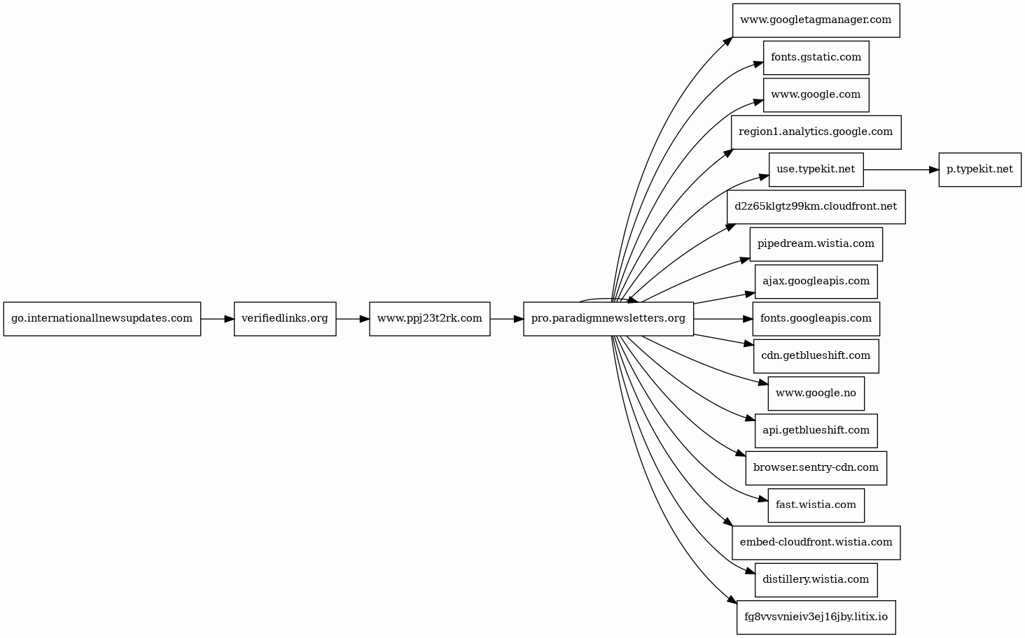
go.internationallnewsupdates.com/elonsfinalpro0125/fd5d288c653865de1c437aa09b0daa3b/55/leadsource/386/1907/12c3fe7e8b6d5b34d8b62bda89a55798/mpmta
Finishing URL
pro.paradigmnewsletters.org/p/aln_finalproject_1224/LALN4C34/?cake_s1=162a2a42dbaf402ca034e95aec9e495b&SID=3415984047573278382&h=true
IP / ASN

104.21.95.252
Title
The World’s Two Most Powerful Men
Detections
urlquery
0
Network Intrusion Detection
0
Threat Detection Systems
0
Host Summary
| Host | Rank | Registered | First Seen | Last Seen | Sent | Received | IP | Fingerprints |
|---|---|---|---|---|---|---|---|---|
pipedream.wistia.com | 6958 | 2007-03-18 | 2017-01-30 | 2025-05-15 | 1.7 kB | 1.4 kB | ![]() 18.165.122.16 | |
fg8vvsvnieiv3ej16jby.litix.io | 7133 | 2016-01-25 | 2016-10-05 | 2025-05-18 | 520 B | 197 B | ![]() 54.196.227.84 | |
www.google.no | 25607 | 2001-02-26 | 2012-06-26 | 2025-05-14 | 1.1 kB | 580 B | ![]() 142.250.74.131 | |
distillery.wistia.com | 6708 | 2007-03-18 | 2012-09-30 | 2025-05-15 | 513 B | 412 B | ![]() 3.167.2.19 | |
www.ppj23t2rk.com | unknown | 2025-01-02 | 2025-03-12 | 2025-05-19 | 523 B | 27 kB | ![]() 34.111.133.145 | |
use.typekit.net | 494 | 2010-08-02 | 2012-07-05 | 2025-05-14 | 1.1 kB | 22 kB | ![]() 184.31.15.74 | |
browser.sentry-cdn.com | 4393 | 2018-05-30 | 2018-07-13 | 2025-05-14 | 484 B | 74 kB | ![]() 151.101.66.217 | |
embed-cloudfront.wistia.com | unknown | 2007-03-18 | 2022-11-08 | 2025-05-15 | 1.6 kB | 918 kB | ![]() 3.167.2.99 | |
region1.analytics.google.com | unknown | 1997-09-15 | 2022-03-17 | 2025-05-14 | 7.6 kB | 5.1 kB | ![]() 216.239.34.36 | |
pro.paradigmnewsletters.org | unknown | 2018-12-12 | 2019-06-06 | 2025-05-15 | 2.7 kB | 58 kB | ![]() 161.129.26.18 | |
www.googletagmanager.com | 75 | 2011-11-11 | 2012-10-04 | 2025-05-14 | 2.7 kB | 2.3 MB | ![]() 142.250.74.168 | |
go.internationallnewsupdates.com | unknown | 2021-06-24 | 2022-06-28 | 2025-05-21 | 613 B | 27 kB | ![]() 104.21.95.252 | |
fonts.gstatic.com | unknown | 2008-02-11 | 2014-04-02 | 2025-05-14 | 550 B | 74 kB | ![]() 142.250.74.35 | |
cdn.getblueshift.com | 12716 | 2014-03-09 | 2016-09-19 | 2025-05-15 | 433 B | 7.5 kB | ![]() 54.240.174.91 | |
www.google.com | 7 | 1997-09-15 | 2015-05-10 | 2025-05-14 | 1.9 kB | 996 B | ![]() 142.250.178.100 | |
fast.wistia.com | 5153 | 2007-03-18 | 2012-07-04 | 2025-05-16 | 4.7 kB | 1.9 MB | ![]() 151.101.130.132 | |
verifiedlinks.org 1 alert(s) on this Host | unknown | 2024-08-27 | 2024-09-05 | 2025-05-15 | 626 B | 27 kB | ![]() 104.18.25.96 | |
p.typekit.net | 620 | 2010-08-02 | 2012-05-23 | 2025-05-14 | 483 B | 340 B | ![]() 184.31.15.57 | |
api.getblueshift.com | 9346 | 2014-03-09 | 2014-05-10 | 2025-05-18 | 751 B | 341 B | ![]() 35.82.170.99 | |
d2z65klgtz99km.cloudfront.net | unknown | 2008-04-25 | 2021-03-17 | 2025-05-17 | 3.9 kB | 2.9 MB | ![]() 3.167.7.165 | |
ajax.googleapis.com | 12905 | 2005-01-25 | 2012-05-22 | 2025-05-14 | 457 B | 98 kB | ![]() 142.250.178.74 | |
fonts.googleapis.com | 8877 | 2005-01-25 | 2012-05-23 | 2025-05-14 | 516 B | 5.6 kB | ![]() 142.250.74.10 |
Related reports
Threat Detection Systems
Public InfoSec YARA rules
No alerts detected
OpenPhish
No alerts detected
PhishTank
No alerts detected
Quad9 DNS
| Scan Date | Severity | Indicator | Alert |
|---|---|---|---|
| 2025-05-21 | medium | verifiedlinks.org | Sinkholed |
ThreatFox
No alerts detected
JavaScript (34)
No JavaScripts
HTTP Transactions (56)
| URL | IP | Response | Size |
|---|

