Report Overview
Visitedpublic
2026-03-24 09:45:54
Tags
Submit Tags
URL
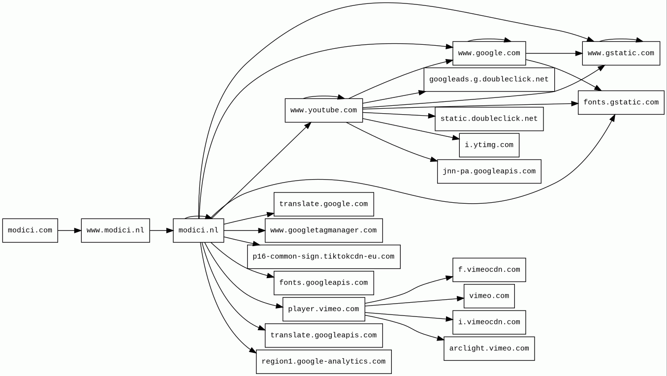
modici.com/
Finishing URL
modici.nl/
IP / ASN

185.182.56.12
Title
Exclusieve damesmode bij Modici in Laren (Nh)
Detections
urlquery
0
Network Intrusion Detection
2
Threat Detection Systems
1
Host Summary
| Host | Rank | Registered | First Seen | Last Seen | Sent | Received | IP | Fingerprints |
|---|---|---|---|---|---|---|---|---|
www.google.com | 22 | 1997-09-15 | 2015-05-10 | 2026-03-22 | 5.1 kB | 209 kB | ![]() 142.251.152.119 | |
googleads.g.doubleclick.net | 252 | 1996-01-16 | 2012-05-21 | 2026-03-19 | 917 B | 1.7 kB | ![]() 216.58.201.226 | |
f.vimeocdn.com | 25524 | 2010-04-21 | 2014-04-09 | 2026-03-18 | 5.0 kB | 3.7 MB | ![]() 151.101.64.217 | |
fonts.googleapis.com | 313 | 2005-01-25 | 2012-05-23 | 2026-03-22 | 3.8 kB | 262 kB | ![]() 142.251.38.106 | |
static.doubleclick.net | 1452 | 1996-01-16 | 2012-06-26 | 2026-03-20 | 432 B | 752 B | ![]() 142.251.38.102 | |
www.modici.nl | unknown | 2002-04-12 | 2026-03-24 | 2026-03-24 | 482 B | 1.5 MB | ![]() 45.82.191.79 | |
jnn-pa.googleapis.com | 1579 | 2005-01-25 | 2021-11-16 | 2026-03-23 | 1.2 kB | 1.2 kB | ![]() 142.250.74.10 | |
modici.nl | unknown | 2002-04-12 | 2026-03-24 | 2026-03-24 | 58 kB | 14 MB | ![]() 45.82.191.79 | ![]() |
fonts.gstatic.com | unknown | 2008-02-11 | 2014-04-02 | 2026-03-22 | 4.8 kB | 322 kB | ![]() 172.217.20.163 | |
player.vimeo.com | 132 | 2004-12-15 | 2013-09-26 | 2026-03-23 | 1.7 kB | 73 kB | ![]() 162.159.138.60 | |
region1.google-analytics.com | 19689 | 2005-07-18 | 2022-03-17 | 2026-03-24 | 927 B | 843 B | ![]() 216.239.34.36 | |
i.vimeocdn.com | 24258 | 2010-04-21 | 2014-03-27 | 2026-03-23 | 4.5 kB | 114 kB | ![]() 151.101.64.217 | |
p16-common-sign.tiktokcdn-eu.com | unknown | 2023-06-11 | 2025-12-11 | 2026-03-18 | 7.7 kB | 5.4 kB | ![]() 2.22.55.33 | |
www.youtube.com 1 alert(s) on this Host | 286 | 2005-02-15 | 2013-04-13 | 2026-03-23 | 12 kB | 3.8 MB | ![]() 172.217.20.174 | |
i.ytimg.com | 436 | 2007-12-11 | 2012-10-03 | 2026-03-23 | 453 B | 2.8 kB | ![]() 142.251.38.118 | |
vimeo.com | 78 | 2004-12-15 | 2012-05-20 | 2026-03-18 | 735 B | 7.7 kB | ![]() 162.159.128.61 | |
modici.com | unknown | 2002-02-27 | 2026-03-24 | 2026-03-24 | 874 B | 1.5 MB | ![]() 0.0.0.0 | ![]() |
www.gstatic.com | 146047 | 2008-02-11 | 2012-05-29 | 2026-03-22 | 4.5 kB | 2.7 MB | ![]() 172.217.20.163 | |
arclight.vimeo.com | 24414 | 2004-12-15 | 2024-11-18 | 2026-03-23 | 2.4 kB | 766 B | ![]() 34.120.202.204 | |
translate.google.com | 609 | 1997-09-15 | 2012-05-30 | 2026-03-23 | 457 B | 82 kB | ![]() 172.217.20.174 | |
translate.googleapis.com | 6317 | 2005-01-25 | 2012-05-31 | 2026-03-23 | 1.7 kB | 419 kB | ![]() 142.251.142.234 | |
www.googletagmanager.com | 283 | 2011-11-11 | 2012-10-04 | 2026-03-22 | 430 B | 442 kB | ![]() 142.251.143.136 |
Varnish (Caching)
Varnish is a reverse caching proxy.LiteSpeed (Web servers)
LiteSpeed is a high-scalability web server.PHP:8.3.30 (Programming languages)
PHP is a general-purpose scripting language used for web development.jQuery (JavaScript libraries)
jQuery is a JavaScript library which is a free, open-source software designed to simplify HTML DOM tree traversal and manipulation, as well as event handling, CSS animation, and Ajax.PHP (Programming languages)
PHP is a general-purpose scripting language used for web development.Google Analytics (Analytics)
Google Analytics is a free web analytics service that tracks and reports website traffic.Yoast SEO:27.2 (SEO, WordPress plugins)
Yoast SEO is a search engine optimisation plugin for WordPress and other platforms.Site Kit:1.174.0 (Analytics, WordPress plugins)
Site Kit is a one-stop solution for WordPress users to use everything Google has to offer to make them successful on the web.WordPress (CMS, Blogs)
WordPress is a free and open-source content management system written in PHP and paired with a MySQL or MariaDB database. Features include a plugin architecture and a template system.MySQL (Databases)
MySQL is an open-source relational database management system.jQuery Migrate:3.4.1 (JavaScript libraries)
Query Migrate is a javascript library that allows you to preserve the compatibility of your jQuery code developed for versions of jQuery older than 1.9.Amazon S3 (CDN)
Amazon S3 or Amazon Simple Storage Service is a service offered by Amazon Web Services (AWS) that provides object storage through a web service interface.Amazon Web Services (PaaS)
Amazon Web Services (AWS) is a comprehensive cloud services platform offering compute power, database storage, content delivery and other functionality.Cloudflare (CDN)
Cloudflare is a web-infrastructure and website-security company, providing content-delivery-network services, DDoS mitigation, Internet security, and distributed domain-name-server services.Cloudflare Bot Management (Security)
Cloudflare bot management solution identifies and mitigates automated traffic to protect websites from bad bots.Varnish:6.0 (Caching)
Varnish is a reverse caching proxy.Apache HTTP Server:2.4.6 (Web servers)
Apache is a free and open-source cross-platform web server software.OpenSSL:1.0.2k (Web server extensions)
OpenSSL is a software library for applications that secure communications over computer networks against eavesdropping or need to identify the party at the other end.PHP:5.4.16 (Programming languages)
PHP is a general-purpose scripting language used for web development.CentOS (Operating systems)
CentOS is a Linux distribution that provides a free, community-supported computing platform functionally compatible with its upstream source, Red Hat Enterprise Linux (RHEL).Google Cloud CDN (CDN)
Cloud CDN uses Google's global edge network to serve content closer to users.Google Cloud (IaaS)
Google Cloud is a suite of cloud computing services.Related reports
Network Intrusion Detection Systems
Suricata /w Emerging Threats Pro
| Timestamp | Severity | Source IP | Destination IP | Alert |
|---|---|---|---|---|
| high | ![]() 185.182.56.12 | Client IP | ET POLICY Self Signed SSL Certificate (SomeOrganizationalUnit) | |
| high | ![]() 185.182.56.12 | Client IP | ET POLICY Self Signed SSL Certificate (SomeOrganizationalUnit) |
Threat Detection Systems
| Detection System | Indicator | Verdict | Alert |
|---|---|---|---|
| Private YARA rules | www.youtube.com/s/player/1ebf2aa6/player_embed_es6.vflset/en_US/base.js | audit | Hunting_JS_WebAssembly |
JavaScript (259)
No JavaScripts
HTTP Transactions (214)
| URL | IP | Response | Size |
|---|





