Report Overview
Visitedpublic
2025-05-08 19:45:18
Tags
Submit Tags
URL
comicaso.xyz/accidental-love-ch52/
Finishing URL
comicaso.xyz/accidental-love-ch52/
IP / ASN

172.67.68.109
Title
Accidental Love ch52 – comicaso
Detections
urlquery
0
Network Intrusion Detection
0
Threat Detection Systems
0
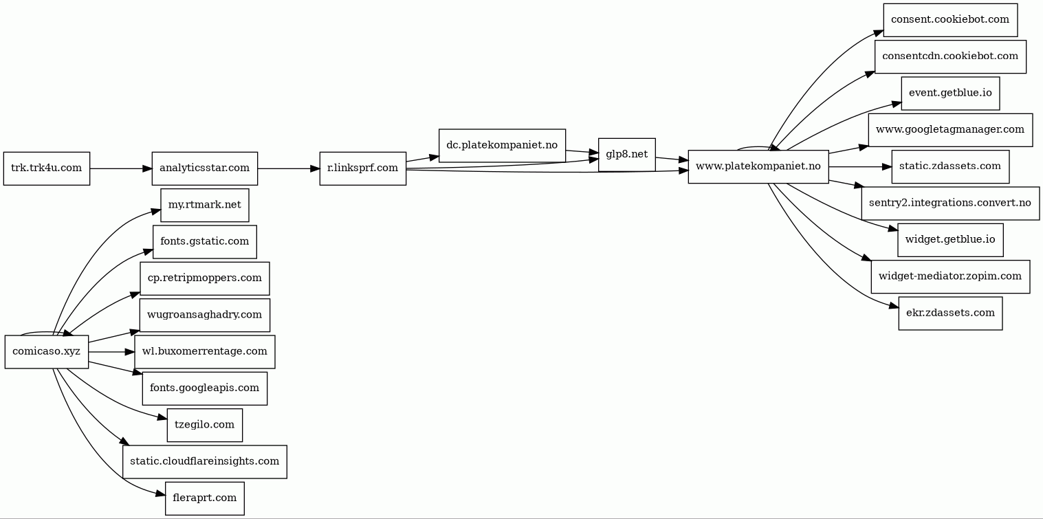
Host Summary
| Host | Rank | Registered | First Seen | Last Seen | Sent | Received | IP | Fingerprints |
|---|---|---|---|---|---|---|---|---|
event.getblue.io | 44335 | 2017-09-26 | 2017-10-09 | 2025-05-08 | 1.1 kB | 9.8 kB | ![]() 18.231.96.10 | |
widget-mediator.zopim.com | 2693 | 2006-11-16 | 2019-04-23 | 2025-05-08 | 609 B | 564 B | ![]() 52.58.68.208 | |
fonts.gstatic.com | unknown | 2008-02-11 | 2014-04-02 | 2025-05-07 | 535 B | 25 kB | ![]() 142.250.74.35 | |
static.cloudflareinsights.com | 1294 | 2019-08-30 | 2019-09-24 | 2025-05-07 | 1.0 kB | 41 kB | ![]() 104.16.80.73 | |
wugroansaghadry.com 4 alert(s) on this Host | unknown | 2024-10-08 | 2024-10-08 | 2025-05-02 | 3.8 kB | 156 kB | ![]() 139.45.197.119 | |
fleraprt.com | unknown | 2022-01-14 | 2022-01-14 | 2025-05-08 | 1.2 kB | 902 B | ![]() 139.45.195.252 | |
www.platekompaniet.no | unknown | 1999-11-15 | 2017-01-30 | 2025-04-26 | 4.2 kB | 2.1 MB | ![]() 151.101.65.124 | |
glp8.net | unknown | 2022-04-19 | 2023-03-15 | 2025-04-25 | 706 B | 62 kB | ![]() 104.21.35.109 | |
dc.platekompaniet.no | unknown | 1999-11-15 | 2025-03-05 | 2025-04-26 | 639 B | 63 kB | ![]() 104.21.35.109 | |
widget.getblue.io | 45982 | 2017-09-26 | 2020-04-22 | 2025-05-08 | 646 B | 132 B | ![]() 18.231.96.10 | |
r.linksprf.com | unknown | 2023-09-05 | 2023-09-14 | 2025-05-08 | 1.5 kB | 3.9 kB | ![]() 54.154.136.171 | |
www.googletagmanager.com | 75 | 2011-11-11 | 2012-10-04 | 2025-05-07 | 1.1 kB | 895 kB | ![]() 142.250.74.168 | |
trk.trk4u.com | unknown | 2024-03-22 | 2024-04-11 | 2025-05-08 | 777 B | 1.5 kB | ![]() 142.250.74.179 | |
cp.retripmoppers.com 1 alert(s) on this Host | unknown | 2025-02-18 | 2025-05-08 | 2025-05-08 | 424 B | 1.4 kB | ![]() 23.109.170.71 | |
wl.buxomerrentage.com 1 alert(s) on this Host | unknown | 2024-09-27 | 2025-05-08 | 2025-05-08 | 430 B | 1.6 kB | ![]() 23.109.170.27 | |
comicaso.xyz | unknown | 2025-03-11 | 2025-05-08 | 2025-05-08 | 92 kB | 11 MB | ![]() 104.26.6.122 | |
consentcdn.cookiebot.com | 5676 | 2010-01-21 | 2018-05-23 | 2025-05-07 | 1.0 kB | 1.9 kB | ![]() 2.20.163.160 | |
tzegilo.com | unknown | 2022-01-14 | 2022-01-14 | 2025-05-04 | 407 B | 19 kB | ![]() 104.21.11.245 | |
my.rtmark.net | 9054 | 2014-10-29 | 2015-02-04 | 2025-05-08 | 431 B | 835 B | ![]() 104.18.41.22 | |
ekr.zdassets.com | 2396 | 2013-01-28 | 2018-06-13 | 2025-05-07 | 490 B | 2.4 kB | ![]() 216.198.53.3 | |
consent.cookiebot.com | 4972 | 2010-01-21 | 2014-02-26 | 2025-05-07 | 516 B | 114 kB | ![]() 23.36.77.187 | |
sentry2.integrations.convert.no | unknown | 2015-04-16 | 2025-03-20 | 2025-04-26 | 597 B | 352 B | ![]() 13.53.203.95 | |
analyticsstar.com | unknown | 2019-07-02 | 2019-07-02 | 2025-05-04 | 2.3 kB | 5.1 kB | ![]() 104.21.13.28 | |
static.zdassets.com | 2154 | 2013-01-28 | 2018-06-23 | 2025-05-07 | 3.2 kB | 1.2 MB | ![]() 216.198.53.3 | |
fonts.googleapis.com | 8877 | 2005-01-25 | 2012-05-23 | 2025-05-07 | 1.0 kB | 58 kB | ![]() 142.250.74.10 |
Related reports
Threat Detection Systems
Public InfoSec YARA rules
No alerts detected
OpenPhish
No alerts detected
PhishTank
No alerts detected
Quad9 DNS
| Scan Date | Severity | Indicator | Alert |
|---|---|---|---|
| 2025-05-08 | medium | retripmoppers.com | Sinkholed |
| 2025-05-08 | medium | wugroansaghadry.com | Sinkholed |
| 2025-05-08 | medium | wugroansaghadry.com | Sinkholed |
| 2025-05-08 | medium | buxomerrentage.com | Sinkholed |
| 2025-05-08 | medium | wugroansaghadry.com | Sinkholed |
| 2025-05-08 | medium | wugroansaghadry.com | Sinkholed |
ThreatFox
No alerts detected
JavaScript (77)
No JavaScripts
HTTP Transactions (216)
| URL | IP | Response | Size |
|---|







