Report Overview
Visitedpublic
2026-03-06 14:35:07
Tags
Submit Tags
URL
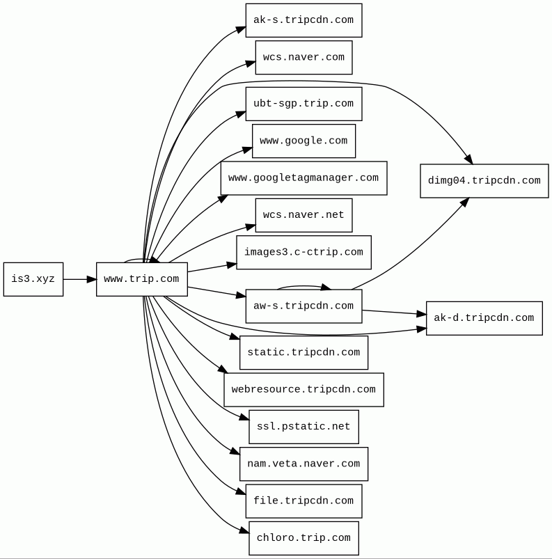
is3.xyz/697f543618eec?p1=1053794126224429057&p2=10541201&p3=low&p4=8954076&sub=my111
Finishing URL
www.trip.com/index?allianceid=881803&sid=1451575&utm_campaign=5f844f33d915b844a9416f66&trip_sub1=7a1c2136-18bd-418a-b66f-1291add62846
IP / ASN

104.21.40.108
Title
Trip.com Official Site | Travel Deals and Promotions
Detections
urlquery
0
Network Intrusion Detection
0
Threat Detection Systems
1
Host Summary
| Host | Rank | Registered | First Seen | Last Seen | Sent | Received | IP | Fingerprints |
|---|---|---|---|---|---|---|---|---|
www.trip.com | 68377 | 1998-02-09 | 2017-02-07 | 2026-03-06 | 48 kB | 260 kB | ![]() 23.36.77.195 | ![]() |
ssl.pstatic.net | 71086 | 2011-09-06 | 2012-10-18 | 2026-03-05 | 443 B | 46 kB | ![]() 23.36.77.25 | |
nam.veta.naver.com | 61307 | 1997-09-12 | 2023-01-11 | 2026-03-04 | 435 B | 401 B | ![]() 203.104.162.225 | |
is3.xyz | 1438480 | 2019-11-25 | 2015-07-11 | 2026-01-28 | 552 B | 1.3 kB | ![]() 188.114.96.1 | |
images3.c-ctrip.com | 440028 | 2004-08-09 | 2013-01-07 | 2026-03-06 | 441 B | 867 B | ![]() 23.36.79.136 | |
ak-d.tripcdn.com | 241394 | 2018-07-03 | 2020-10-16 | 2026-03-06 | 4.8 kB | 1.3 MB | ![]() 23.36.76.241 | |
www.googletagmanager.com | 283 | 2011-11-11 | 2012-10-04 | 2026-03-01 | 2.2 kB | 2.7 MB | ![]() 142.251.143.136 | |
wcs.naver.net | 80102 | 1998-12-12 | 2012-10-23 | 2026-03-04 | 408 B | 30 kB | ![]() 23.36.76.155 | |
ak-s.tripcdn.com | 403010 | 2018-07-03 | 2019-06-06 | 2026-03-06 | 499 B | 24 kB | ![]() 23.36.77.195 | |
static.tripcdn.com | 271897 | 2018-07-03 | 2019-12-14 | 2026-03-06 | 1.4 kB | 186 kB | ![]() 23.36.79.137 | |
file.tripcdn.com | 492257 | 2018-07-03 | 2022-06-21 | 2026-03-06 | 975 B | 80 kB | ![]() 0.0.0.0 | |
aw-s.tripcdn.com | 369662 | 2018-07-03 | 2020-11-22 | 2026-03-01 | 32 kB | 7.5 MB | ![]() 3.167.2.36 | |
chloro.trip.com | 430653 | 1998-02-09 | 2020-11-15 | 2026-03-06 | 1.1 kB | 621 B | ![]() 23.36.77.195 | |
dimg04.c-ctrip.com | 334119 | 2004-08-09 | 2014-05-08 | 2026-03-06 | 448 B | 24 kB | ![]() 23.36.79.136 | |
wcs.naver.com 1 alert(s) on this Host | 75690 | 1997-09-12 | 2012-10-03 | 2026-03-05 | 448 B | 887 B | ![]() 202.179.180.81 | |
webresource.tripcdn.com | 378663 | 2018-07-03 | 2020-10-16 | 2026-03-06 | 1.9 kB | 183 kB | ![]() 23.36.79.137 | |
dimg04.tripcdn.com | 359215 | 2018-07-03 | 2024-05-01 | 2026-03-05 | 6.0 kB | 402 kB | ![]() 23.36.77.195 | |
ubt-sgp.trip.com | 238793 | 1998-02-09 | 2024-04-16 | 2026-03-06 | 10 kB | 11 kB | ![]() 23.36.79.137 | |
www.google.com | 22 | 1997-09-15 | 2015-05-10 | 2026-03-01 | 7.6 kB | 3.9 kB | ![]() 142.251.157.119 |
Envoy (Reverse proxies)
Envoy is an open-source edge and service proxy, designed for cloud-native applications.Cloudflare (CDN)
Cloudflare is a web-infrastructure and website-security company, providing content-delivery-network services, DDoS mitigation, Internet security, and distributed domain-name-server services.PHP:8.4.17 (Programming languages)
PHP is a general-purpose scripting language used for web development.Varnish (Caching)
Varnish is a reverse caching proxy.Varnish:6.0 (Caching)
Varnish is a reverse caching proxy.Amazon CloudFront (CDN)
Amazon CloudFront is a fast content delivery network (CDN) service that securely delivers data, videos, applications, and APIs to customers globally with low latency, high transfer speeds.Amazon Web Services (PaaS)
Amazon Web Services (AWS) is a comprehensive cloud services platform offering compute power, database storage, content delivery and other functionality.Related reports
Threat Detection Systems
| Detection System | Indicator | Verdict | Alert |
|---|---|---|---|
| DigiCert UltraDNS | wcs.naver.com | malicious | Sinkholed |
JavaScript (142)
No JavaScripts
HTTP Transactions (166)
| URL | IP | Response | Size |
|---|




