Report Overview
Visitedpublic
2026-02-14 11:56:43
Tags
Submit Tags
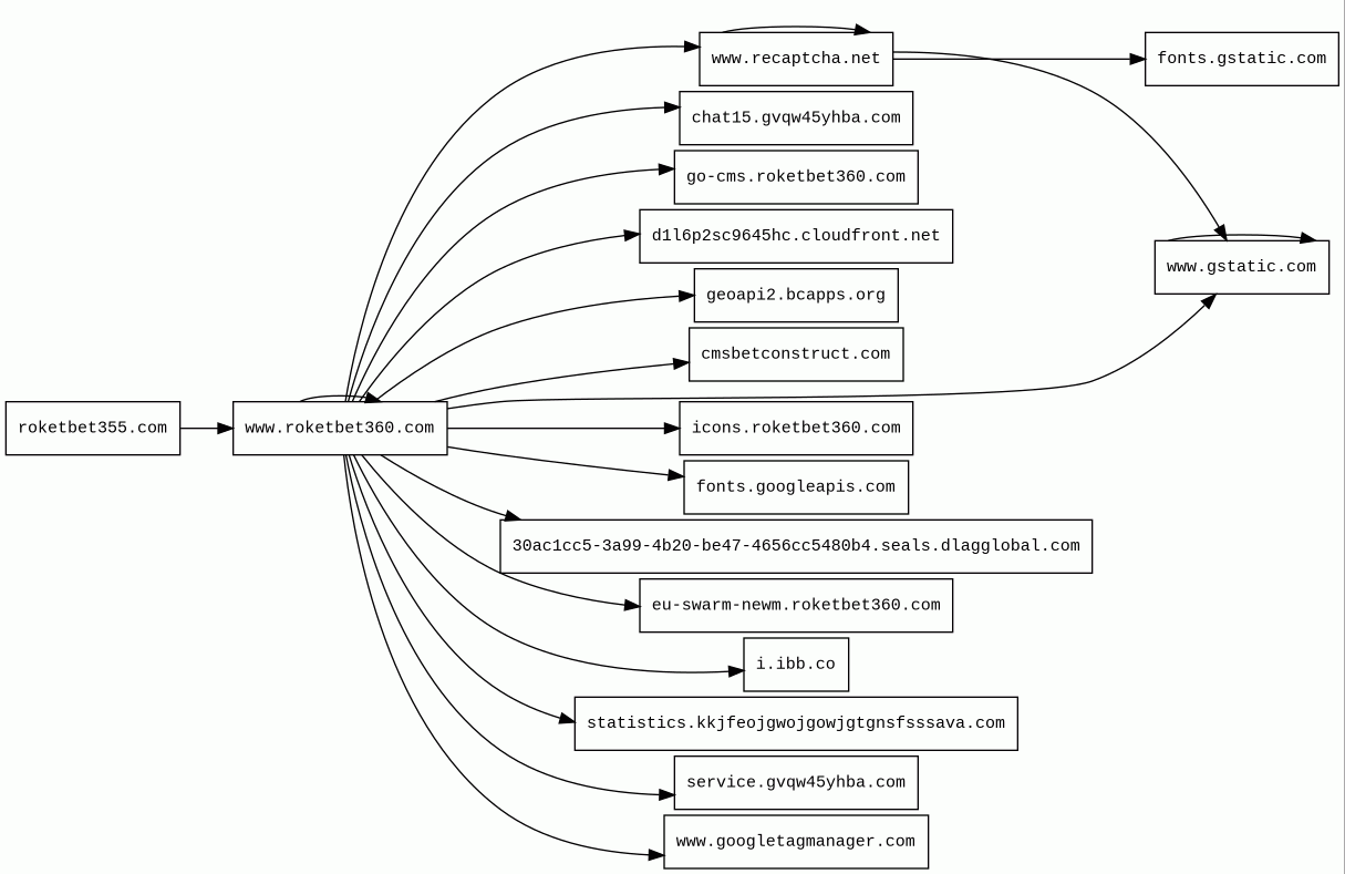
URL
roketbet355.com/
Finishing URL
www.roketbet360.com/tr/
IP / ASN

185.162.229.2
Title
Roketbet - Online Casino ve Bahis
Detections
urlquery
0
Network Intrusion Detection
0
Threat Detection Systems
0
Host Summary
| Host | Rank | Registered | First Seen | Last Seen | Sent | Received | IP | Fingerprints |
|---|---|---|---|---|---|---|---|---|
www.roketbet360.com | unknown | 2025-09-30 | 2026-02-13 | 2026-02-13 | 58 kB | 4.2 MB | ![]() 185.162.229.2 | |
fonts.gstatic.com | unknown | 2008-02-11 | 2014-04-02 | 2026-02-08 | 1.1 kB | 82 kB | ![]() 216.58.207.227 | |
fonts.googleapis.com | 313 | 2005-01-25 | 2012-05-23 | 2026-02-08 | 491 B | 519 B | ![]() 172.217.20.170 | |
www.googletagmanager.com | 283 | 2011-11-11 | 2012-10-04 | 2026-02-08 | 480 B | 298 kB | ![]() 142.251.38.104 | |
30ac1cc5-3a99-4b20-be47-4656cc5480b4.seals.dlagglobal.com | unknown | 2023-09-13 | 2025-12-13 | 2026-02-13 | 462 B | 0 B | ![]() 0.0.0.0 | |
statistics.kkjfeojgwojgowjgtgnsfsssava.com | unknown | 2025-06-13 | 2025-08-06 | 2026-02-13 | 20 kB | 76 kB | ![]() 185.162.229.2 | |
chat15.gvqw45yhba.com | unknown | 2025-05-22 | 2025-12-13 | 2026-02-13 | 2.3 kB | 358 kB | ![]() 15.197.65.198 | |
roketbet355.com | unknown | unknown | No data | No data | 484 B | 2.9 kB | ![]() 185.162.229.2 | |
geoapi2.bcapps.org | 1722879 | 2019-01-31 | 2022-12-18 | 2026-02-13 | 938 B | 1.8 kB | ![]() 185.162.231.249 | |
cmsbetconstruct.com | 67581 | 2016-02-17 | 2016-04-14 | 2026-02-14 | 507 B | 1.9 MB | ![]() 185.162.229.2 | |
service.gvqw45yhba.com | unknown | 2025-05-22 | 2025-12-13 | 2026-02-13 | 2.9 kB | 974 kB | ![]() 3.167.2.18 | |
go-cms.roketbet360.com | unknown | 2025-09-30 | 2026-02-13 | 2026-02-13 | 7.9 kB | 66 kB | ![]() 185.162.229.2 | |
www.gstatic.com | 146047 | 2008-02-11 | 2012-05-29 | 2026-02-08 | 2.4 kB | 2.7 MB | ![]() 142.251.143.131 | |
d1l6p2sc9645hc.cloudfront.net | unknown | 2008-04-25 | 2012-10-24 | 2026-02-14 | 434 B | 9.7 kB | ![]() 52.84.50.89 | |
eu-swarm-newm.roketbet360.com | unknown | 2025-09-30 | 2026-02-13 | 2026-02-13 | 787 B | 1.2 kB | ![]() 185.162.229.2 | |
icons.roketbet360.com | unknown | 2025-09-30 | 2026-02-13 | 2026-02-13 | 33 kB | 4.9 MB | ![]() 185.162.229.2 | |
i.ibb.co | 21643 | 2010-07-20 | 2018-11-25 | 2026-02-11 | 964 B | 5.5 kB | ![]() 45.43.142.3 | |
www.recaptcha.net | 7582 | 2007-01-06 | 2012-07-11 | 2026-02-09 | 1.9 kB | 97 kB | ![]() 142.251.143.131 |
Cloudflare (CDN)
Cloudflare is a web-infrastructure and website-security company, providing content-delivery-network services, DDoS mitigation, Internet security, and distributed domain-name-server services.Cloudflare Bot Management (Security)
Cloudflare bot management solution identifies and mitigates automated traffic to protect websites from bad bots.Microsoft ASP.NET (Web frameworks)
ASP.NET is an open-source, server-side web-application framework designed for web development to produce dynamic web pages.Amazon Web Services (PaaS)
Amazon Web Services (AWS) is a comprehensive cloud services platform offering compute power, database storage, content delivery and other functionality.Kestrel (Web servers)
Amazon CloudFront (CDN)
Amazon CloudFront is a fast content delivery network (CDN) service that securely delivers data, videos, applications, and APIs to customers globally with low latency, high transfer speeds.Nginx:1.22.1 (Web servers, Reverse proxies)
Nginx is a web server that can also be used as a reverse proxy, load balancer, mail proxy and HTTP cache.Amazon S3 (CDN)
Amazon S3 or Amazon Simple Storage Service is a service offered by Amazon Web Services (AWS) that provides object storage through a web service interface.Google Cloud CDN (CDN)
Cloud CDN uses Google's global edge network to serve content closer to users.Google Cloud (IaaS)
Google Cloud is a suite of cloud computing services.Nginx (Web servers, Reverse proxies)
Nginx is a web server that can also be used as a reverse proxy, load balancer, mail proxy and HTTP cache.Related reports
Threat Detection Systems
No alerts detected
JavaScript (51)
| HASH | FROM | Size | First Seen | Last Seen | |
|---|---|---|---|---|---|
| d19ee2ffe8b97db6cc7b5cb693628395 | DocumentWrite | 365 B | 2026-02-14 | 2026-02-14 | |
Introduced by DocumentWrite First Seen 2026-02-14 Last Seen 2026-02-14 Times Seen 8 Size 365 B (365 bytes) MD5 d19ee2ffe8b97db6cc7b5cb693628395 SHA1 1dbb50c0201aa06e94b005de2a22df6e487a890c Loading... | |||||
HTTP Transactions (219)
| URL | IP | Response | Size |
|---|


